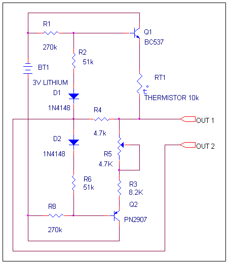
Принципиальная схема датчика температуры

Предлагаемое устройство позволяет за короткое время измерить температуру тела или предмета (например микросхемы) в диапазоне от 20 до 45° С с точностью не хуже 0, 1° С. Этот диапазон при желании легко можно расширить или сдвинуть при изготовлении. По сравнению с ртутным термометром электрический более удобен и безопасен.
В основу построения схемы взят мостовой преобразователь. Изменение величины сопротивления термодатчика RТ1 приводит к разбалансу моста и появлению напряжения на контактах OUT1 и OUT2. Возможно к этим контактам подключение аналого цифрового преобразователя, далее преобразователя двоичного кода в 7-8 разрядный код и цифрового табло. Как более простое решение возможно подключение непосредственно на выход цифровой миливольтметр. Если изменить параметры моста, увеличив потребление тока возможно подключение аналогого прибора. Для применения в качестве исполнительного или регулируемого устройства датчик подключают на вход операционого усилителя.
Особенностью данного прибора является очень низкое потребление тока и применение в качестве датчика температуры терморезистора типа СТЗ-19 10 кОм, который обладает очень малой массой, за счет чего и удается получить высокую скорость измерения. Этот датчик удобно закрепить на конце пластмассовой трубки от шариковой авторучки и перевитыми между собой проводами длиной 1... 0. 6 м через разъем подключить к измерительному блоку. Питается схема от 2-х обычных батареек с общим напряжением 2... 3 В или одной литиумной батарее напряжением 3 В и потребляет от источника ток не более 7-8 мкА!.
Прибор имеет большой запас по чувствительности. Можно сделать так, чтобы прибор улавливал температуру дыхания или же изменение температуры при циркуляции воздуха в помещении.

Обсудить эту статью на форуме (0 ответов).
Вся информация, предоставленная на данном ресурсе разрешена к ознакомлению детям школьного возраста. Все практическое использование может быть связана с повышенной электрической опасностью и разрешено детям только под присмотром взрослых.