Особенности микросхем, работающих в режиме микротоковПромышленность выпускает широкий ассортимент логических микросхем, использующих структуры металл-окисел-полупроводник (МОП или КМОП).На их основе выполнены такие распространенные серии, как К176 (CD4000), К561 (CD4000A), КР1561 (CD4000B), 564 и 1564 - в скобках указаны импортные аналогичные серии. Эти микросхемы отличаются очень малым потреблени ем тока в статическом режиме - 0,1... 100 мкА, высокой надежностью и помехоустойчивостью. Отличительная особенность серии КР1561 от К561 - наличие буферных элементов на входах и выходах, в результате чего все микросхемы серии имеют примерно одинаковые выходные характеристики. Кроме того, микросхемы КР1561 защищены от перегрузок как по входу, так и по выходу (в выходные цепи добавлены токоограничительные резисторы), но некоторые из элементовданной серии имеют меньший допустимый диапазон питающего напряжения. Логика работы микросхем с идентичными буквенно-цифровыми обозначениями после номера серии у К176, К561, КР1561, 564 и 1564 одинакова (нумерация выводов та же). Микросхемы серии К561 (564,1561,1564) являются более современными по сравнению с серией 176 и превосходят их по всем параметрам. Кроме того, у них более широкий номенклатурный перечень. Сравнить основные параметры Таблица 1.1
Серии 564 и 1564 выпускаются с планарным расположением выводов и отличаются от остальных серий МОП микросхем меньшими размерами корпуса и повышенной радиационной стойкостью (используются военными). В последние годы все большее распространение получают серии (74AS.., SN74HC.., SN74HCT.., SN74HCTL.), созданные на базе КМОП-технологии и обладающие 100% совместимостью с ТТЛ микросхемами. Это позволяет во многих случаях выполнять прямую замену ТТЛ на аналоги без изменений электрической схемы. Как правило, они обладают меньшим быстродействием, чем ТТЛ серии, но и потребляют значительно меньшую мощность. Начат выпуск МОП микросхем серии 1554 (74АС), обладающих повышенным быстродействием (до 150 МГц). Эта серия полностью совместима по параметрам и расположению выводов при замене ТТЛ. Питание микросхем может находиться в широком диапазоне: для серии К176 от 5 до 12 В (номинальное напряжение 9 В); для серий К561, 564 +3...15 В, для 1554+2...6 В. Диапазон допустимой окружающей температуры для микросхем серии К176 от -10 до +70 °С; К561 и КР1561 от -45 до +85 °С; 564 от -60 до +125 °С, 1564 и 1554 от -60 до +125 °С. Фактически микросхемы сохраняют работоспо собность в более широком диапазоне, но разработчики не гарантируют в этом случае их паспортные параметры. Большинство МОП микросхем применяются на частотах до 1 МГц, а некоторые элементы серии, например К561ЛН2, К561ТМ2, могут работать на частотах до 4 МГц. При использовании микросхем на предельно допустимой частоте Выходные уровни микросхем практически не отличаются от напряжения питания (лог. "1") и потенциала общего провода (лог. "О"). Благодаря высокому входному сопротивлению (RBX >100 МОм) микросхемы имеют высокую нагрузочную способность Краз >10...30 (количество входов, которые можно подключить к выходу логического элемента, ограничивается Выходное сопротивление большинства микросхем при лог. "1" и лог. "О" составляет 100...1000 Ом (зависит от напряжения питания). Надежность работы устройств на логических микросхемах зависит и от построения схемы. Так, например, нельзя подавать входные сигналы, не подав питание, а также недопустимо превышение уровня входного сигнала Повредить микросхему может так называемый "тиристорный эффект", возникающий при превышении уровня входного сигнала над питающим напряжением. Поэтому необходимо обеспечить первоочередное выключение входных Не желательна подача на входы ЛЭ медленно меняющихся сигналов, так как при этом могут возникнуть на выходе многократные переключения (дребезг), а также возрастает потребляемый ток. В этих случаях применяют элемен- У микросхем все свободные входы логических элементов (ЛЭ) должны обязательно подключаться к общему проводу или лог. "1" (зависит от логики работы). В качестве лог. "1" может использоваться напряжение источника питания При изготовлении конструкции цепи питания микросхем выполняются толстыми проводниками, чтобы снизить индуктивность между выводами корпуса микросхем и шиной общего провода. В цепи питания на печатной плате реко- Для согласования МОП микросхем с другими сериями используются преобразователи уровня 176ПУ1...176ПУ-, 561 ПУ4, 561ЛН2, что исключает сбои в работе (из-за разного быстродействия) и перегрузку выходов (у микросхем ТТЛ При монтаже устройств с КМОП микросхемами необходимо принимать меры по защите их от пробоя статическим электричеством. Опасное значение электрического потенциала составляет 100 В. Поэтому пайку микросхем лучше |
||||||||||||||||||||||||||||||||||||||||||||||||||||||||||||||||||||||||
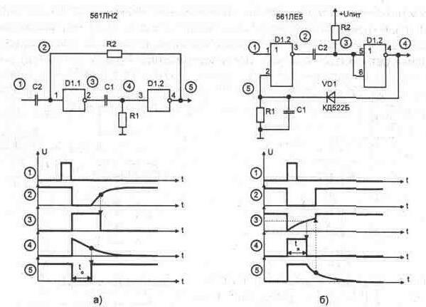
Особенности микросхем, работающих в режиме микротоковНепосредственная подача сигналов на входы микросхем от кнопок и переключателей не всегда допустима из-за так называемого "дребезга" - многократного неконтролируемого замыкания и размыкания контактов в момент переключения (происходит из-за механического резонанса в течение времени до 40...100 мс). Нечувствительными к дребезгу являются входы начальной установки триггеров, счетчиков и регистров (обнуление по входам R). В этом случае могут использоваться схемы рис. 1.1. Подача логических уровней сигнала на счетные входы микросхем требует подавления дребезга - без этого возможно случайное многократное срабатывание счетчиков. На рис. 1.2 приведены схемы подавления дребезга с помощью RS-триггера, собранного на отдельных ЛЭ. Варианты приведенные на рис. 1.2в и 1.2г,
Рис. 1.1. Импульсы с дребезгом на контактахРис. 1.2. Подавление дребезга при помощи: Рис. 1.3. Использование одной микросхемы с четырьмя триггерами для менее помехоустойчивы. Аналогичную схему можно выполнить на RS-триггере микросхемы 561 ТМ2, соединив неиспользуемые входы D и С с 0. Если требуется подавать много сигналов, то лучше воспользоваться мик- Рис. 1.4. Подавление дребезга на триггере с управлением по выходу Рис. 1.5. Формирование длинного импульса с помощью: Чаще удобнее использовать кнопки с одной группой контактов. Высокое входное сопротивление КМОП микросхем и относительно высокое выходное (100...1000 Ом) позволяют упростить узел подавления дребезга (рис. 1.4), но такое включение недопустимо для микросхем с повышенной нагрузочное способностью, например 561ЛН1, 561ЛН2, 176ПУ1,176ПУ2 и т. д., так как их выходные токи при закорачивании выхода на общий провод кратковременно могут достигать десятков миллиампер, что снизит надежность устройства, а также создаст импульсные помехи. Подавление дребезга на контактах возможно с помощью RC-цепи и триггера Шмитта (рис. 1.5). На выходе ЛЭ формируется импульс с крутым фронтом. Рис. 1.6. Подавление дребезга с задержкой включения и выключения Для подавления дребезга от кнопки с одной группой контактов могут применяться схемы, приведенные на рис. 1.6. Они аналогичны по принципу работы. На рис. 1.8 показана схема переключателя на три положения с взаимным выключением на основе трехстабильного триггера. При включении питания лог. "0" с разряженного конденсатора С1 через диод VD1 подается на входы элемен- При проектировании цифровых устройств с подачей управляющих сигналов от многокнопочной клавиатуры для уменьшения числа деталей используют Рис. 1.7. Подавление дребезга с задержкой:
Рис. 1.8. Переключатель с взаимовыключением на основе трехстабильного матричные шифраторы, на выходе которых в зависимости от номера нажатой кнопки формируется соответствующий двоичный код (например Л5, стр. 279; Л- стр. 226). В качестве простейших схем для подавления дребезга механических контактов могут использоваться ждущие мультивибраторы. |
||||||||||||||||||||||||||||||||||||||||||||||||||||||||||||||||||||||||
Особенности микросхем, работающих в режиме микротоковВ системах передачи информации для ослабления влияния случайных флуктуаций, а также для управления в устройствах автоматики нередко требуется из коротких импульсов получать более широкие, определенной длительности.
Рис. 1.9 Формирователь широкого импульса с использованием триггера Шмитта Как правило, применяют один из двух методов формирования импульса: аналоговый или цифровой. Наиболее простым является аналоговый - используется процесс перезаряда конденсатора. Пример такой схемы показан на рис. 1.9. Для правильной работы данного одновибратора необходимо, чтобы дли тельность входного запускающего импульса была достаточно большой, чтобы конденсатор успел полностью разрядиться. После окончания запускающего импульса конденсатор заряжается через резистор до величины напряжения питания. При этом, как только напряжение достигнет Uпор - элемент D2.1 переключится. В этом случае длительность выходного импульса (tи) зависит от номиналов установленных емкости и резистора во времязадающей цепи. Упрощенная формула позволяет ориентировочно рассчитать длительность импульса:
где Е - напряжение питания схемы; С учетом разброса значений напряжения порога переключения (Uпор) длительность импульса может принимать значения от tмин=0,4RC до tмax=1,11RC. Обычно в одновибраторах используются ЛЭ из одного корпуса (кристалла). В этом случае разброс Unop оказывается незначительным и можно принять tи=0,69RC. Это соотношение используется для определения длительности импульса в большинстве схем, рис. 1.11...1.18. Эпюры напряжения поясняют процессы формирования выходного импульса. Схемы, показанные на одном рисунке, являются аналогичными по логике работы и имеют ту же самую диаграм му напряжений в контрольных точках. В отличие от простейшего варианта (рис 1.9) схемы, приведенные на рис. 1.11...1.14 не чувствительны к длительности входного импульса, из-за чего
Рис. 1.10. Области допустимых уровней сигнала на входе МОП микросхем Рис. 1.11. Одновибратор с одной времязадающей цепью Рис. 1.12. Одновибратор на основе RS-триггера
Рис. 1.13. Одновибратор по фронту входного сигнала Рис. 1.14. Одновибратор наиболее широко применяются в аппаратуре. Схемам, рис. 1.9, 1.15...1.17, присуще свойство перезапуска, т. е. если во время формирования выходного импульса появляется очередной запускающий, то отсчет длительности формируемого импульса начнется заново от момента окончания последнего запускающего. Применяемые в схемах диоды ускоряют процесс перезаряда емкости, что уменьшает возможности возникновения импульсных помех на выходе ЛЭ. Чтобы выходное сопротивление ЛЭ не сказывалось на точности расчета, а также не перегружался выход, резистор R1 должен быть номиналом не менее 10... 20 кОм. Чтобы пренебречь при расчетах емкостью монтажа, минимальная Для уменьшения влияния разброса значений Unop на длительность формируемого импульса можно воспользоваться схемами с двумя времязадающими цепями (рис. 1. 18). Если постоянные времени обеих времязадающих цепей Рис. 1.15. Формирователи импульса после окончания действия запускающего сигнала одинаковы, то при максимальном разбросе значений Unop от 0, 33Uпит до 0,69Uпит изменение длительности формируемого импульса не превышает 9%.
Рис 1.16 Формирователи импульсов
Рис 1.17 Формирователи импульсов Длительность подаваемых на вход S запускающих импульсов должна быть меньше формируемого (режим, когда на входах S и R одновременно присутствует лог. "1", является запрещенным). На входе С длительность запускающего импульса может быть любой. Диод VD1 ускоряет разряд конденсатора через выход триггера и позволяет увеличить частоту запускающих импульсов (его применение уменьшает время восстановления схемы). Длительность формируемых им пульсов составляет приблизительно tи=0,69R1C1. Минимальное значение
Рис. 1.18 Одновибраторы с двумя времязадающими цепями
Рис. 1.19. Ждущие мультивибраторы: а) на D-триггере; б) на JK-триггере, сопротивления R1 ограничено максимально допустимым выходным током триггера Его можно менять в пределах 20 кОм...10 МОм, при этом длительность импульса будет меняться в 500 раз. Одновременное изменение значений R1 и С1 позволяет регулировать длительности импульсов в пределах четырех порядков.
Рис 1 20. Ждущие мультивибраторы с увеличенной крутизной выходных Рис 121. Ждущий мультивибратор с повышенной стабильностью Схема на рис. 1.19в обеспечивает более стабильные импульсы при изменении питающего напряжения (аналогичную схему можно собрать и на JK-триггерах). Для увеличения крутизны спадов выходных импульсов применяют схемы показанные на рис. 1.20, но в них конденсаторы С1 должны быть неполярными. Лучшую стабильность при изменении напряжения питания по сравнению с представленными на рис. 1.19 вариантами обеспечивает схема одновибратора на двух триггерах, рис 1. 21. Кроме того, в этом случае подключение нагрузки не влияет на длительность генерируемых импульсов. Схема состоит из двух одновибраторов, имеющих общий вход запуска, но вырабатывающих на независимых выходах импульсы разной длительности. Импульсы на выходе 5 почти не будут зависеть от напряжения питания
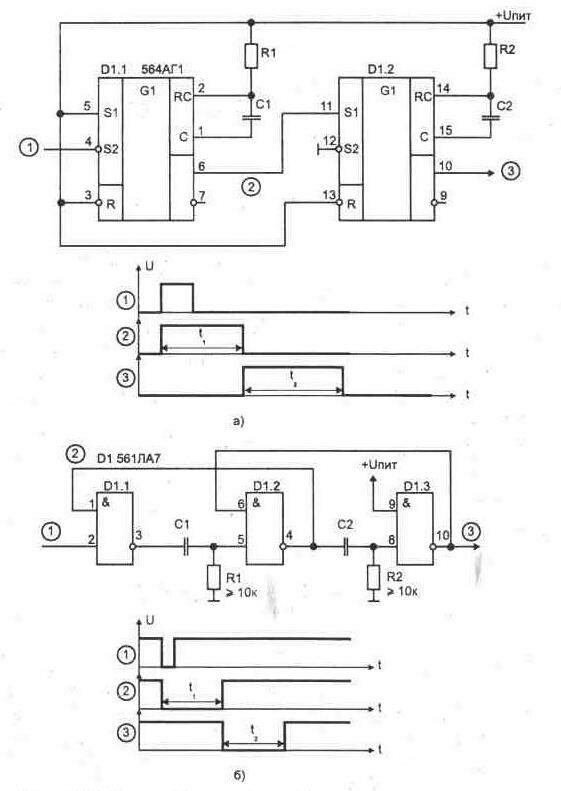
Рис. 1. 22 Схемы формирователей задержанного импульса. Ждущий универсальный одновибратор можно выполнить на специально предназначенной для этих целей микросхеме (рис 1. 22а). В одном корпусе 564АГ1 (1561АГ1) имеется два одновибратора, обладающих, в зависимости от комбинации управляющих сигналов на входе, свойством обычного запуска по переднему (вход S1) или заднему фронту (S2), а также при необходимости может перезапускаться. Вход R является приоритетным по отношению к осталь ным входам и устанавливает значение сигнала Q=0 (если вход R не используется, то подключается к +Uпит). Длительность формируемого сигнала (tи, Q=1) задается соответствующей внешней RC-цепью: tи=0,5RC для С>0,01 мкФ. Более точно определить позволяет приводимая в справочнике [Л8] диаграмма.
Рис. 1. 23 Ждущий мультивибратор на триггере с возможностью перезапуска. Рис. 1. 24 Ждущий мультивибратор с возможностью перезапуска. Если требуется иметь перезапуск одновибратора на триггере, в случае прихода очередного входного импульса во время формирования интервала, то схема на рис. 1.23 позволяет увеличить длительность выходного импульса за Схема (рис. 1.25), в отличии от вышеприведенной, позволяет получить более крутые фронты у сигнала на выходах триггера Второе преимущество этой схемы заключается в том, что по окончании вырабатываемого импульса конденсатор быстро разряжается через диод от уровня Uпор вместо дозаряда до уровня питания (Е) Из-за этого следующий запускающий импульс может быть значительно короче, при сохранении нулевого времени восстановления Рис. 1.25 Ждущий мультивибратор с повышенной крутизной фронта Второй метод получения импульса нужной длительности связан с использованием счетчиков - цифровых одновибраторов Их применяют, когда временной интервал должен быть очень большим или предъявляют высокие требования к стабильности формируемого интервала В этом случае минимальная получаемая длительность ограничена только быстродействием используемых элементов, а максимальная длительность может быть любой (в отличие от схем, использующих RC-цепи). Принцип работы цифрового одновибратора основан на включении триггера входным сигналом и отключении через временной интервал, определяемый коэффициентом пересчета счетчика. Использование в одновибраторе счетчи- В таблице 1.2 приведены максимально возможные коэффициенты деления в зависимости от значения М. При значениях М=0 счет запрещен. Сигнал на входе S управляет режимом периодического (0) и однократного (1) счета. Двоичный код для разных значений модуля М берется из таблицы 1.3 (# - запрет счета, х - любое состояние, лог. "О" или "1"). Общий коэффициент деления микросхемы определяется по формуле N=M(1000P1+100P2+10P3+P4)+P5 . При работе цифрового одновибратора с кварцевым автогенератором тактовой частоты обеспечивается более высокая стабильность длительности выходного импульса, что позволяет их применять в измерительных приборах.
Рис. 1. 26 Цифровой одновибратор на программируемом счетчике. Таблица 1.2.
Таблица 1.3.
На рис. 1.27 показан пример простейшей схемы для получения импульса с помощью счетчика. Работу одновибраторов поясняют диаграммы, показанные на рисунках. Общим недостатком приведенных на рис 1.27 и 1.28 схем является случайная погрешность, связанная с произвольностью фазы задающего генератора в момент запуска. Погрешность может составлять до периода тактовой частоты и уменьшается с увеличением частоты генератора и коэффициента пересчета счетчика. Устранить этот недостаток позволяет схема на рис. 1.28 Рис. 1.27. Цифровой одновибратор с повышенной стабильностью Рис. 1.28. Цифровой одновибратор В исходном состоянии на выходе счетчика D2/3 (4) присутствует напряжение лог. "1", что запрещает работу автогенератора на D1.1, D1.2. -апускающий импульс обнуляет счетчик D2, и на его выходе D2/3 будет лог. "0" до момента, пока он не досчитает до появления на D2/3 лог. "1". Поскольку формирование выходного импульса всегда начинается из одного и того же состояния задающего генератора, то исключена случайная погрешность длительности импульса, но эта схема имеет другой недостаток: при включении питания она формирует на Рис 1.29. Одновибратор с синхронизацией длительности выходного импульса Схема, показанная на рис 1.29 в момент поступления на вход запускающего импульса, обеспечивает на выходе сигнал, длительность которого равна периоду тактовой частоты (T=1/fт). При кварцевой стабилизации частоты генератора (fт) схема может использоваться в качестве высокостабильного одновибратора. |
||||||||||||||||||||||||||||||||||||||||||||||||||||||||||||||||||||||||
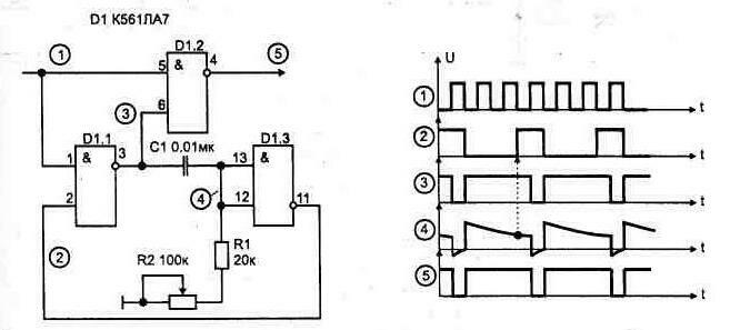
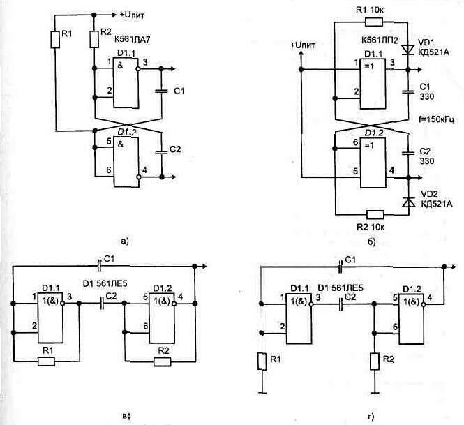
Особенности микросхем, работающих в режиме микротоковВариант простейшего генератора (мультивибратора) показан на рис. 1.30а. Схема имеет два динамических состояния. В первом из них, когда на выходе D1.1 состояние лог. "1" (выход D1.2 лог. "0"), конденсатор С1 заряжается. В процессе заряда напряжение на входе инвертора D1.1 возрастает, и при достижении значения Uпор=0,5Uпит происходит скачкообразный переход во второе динамическое состояние, в котором на выходах D1.1 лог. "О", D1.2 - "1". В этом состоянии происходит перезаряд емкости (разряд) током обратного направления. При достижении напряжения на С1 Unop происходит возврат схемы в первое динамическое состояние. Диаграмма напряжений поясняет работу. Резистор R2 является ограничительным, и его сопротивление не должно быть меньше 1 кОм, а чтобы он не влиял на расчетную частоту, номинал резистора R1 выбираем значительно больше R2 (R2<0,01R1). Ограничительный резистор (R2) иногда устанавливают последовательно с конденсатором. При использовании неполярного конденсатора С1 длительность импульсов (tи) и пауза (tо) будут почти одинаковыми: tи=to=0,7R1C1. Полный период T=1,4R1C1. Резистор R1 и конденсатор С1 могут находиться в диапазоне 20 к0м...10 МОм; 300 пф...100 мкФ. При использовании в схеме (рис. 1.30б) двух инверторов микросхемы К561ЛН2 (они имеют на входе только один защитный диод) перезаряд конденсатора будет происходить от уровня Uпит+Unop. В результате чего симметрич- Рис. 1.30. Генератор импульсов на двух инверторах
Рис 1.31. Генератор импульсов с раздельной установкой длительности Рис. 1.32. Генератор импульсов на трех инверторах Так как порог переключения логических элементов не соответствует точно половине напряжения питания, чтобы получить симметричность импульсов, в традиционную схему генератора можно добавить цепь из R2 и VD1, рис. 1.-Ов.Резистор R2 позволяет подстройкой получить меандр (tи=to) на выходе генератора. Схема на рис. 1.31 дает возможность раздельно регулировать длительность и паузу между импульсами: tи=0,8C1R1, to=0,8C1R2. При номиналах элементов, указанных на схеме, длительность импульсов около 0,1 с, период повторения 1 с. Более стабильна частота у генераторов, выполненных на трех инверторах (Рис. 1.32). Процесс перезаряда С1 в сторону уменьшения напряжения на левой обкладке начинается от напряжения Uпит+Unop, в результате чего на это уходит больше времени tи=1,1C1R2. Полный период колебаний составит T=1,8C1R2. На рис. 1.33 приведены схемы аналогичных генераторов, которые позволяют раздельно регулировать длительность и паузу между импульсами или при неизменной частоте регулировать скважность импульсов. Мультивибратор на основе триггера Шмитта показан на рис. 1.34. Если требуется получить на выходе приведенных выше схем генераторов симметричные импульсы без подстройки, то после схемы необходимо ставить триггер или же воспользоваться схемой на трех инверторах, рис. 1.35. Элемент Рис 133 Генератор пмпульсов с раздельнои регулировкой
Рис 1 34 Генератор перекрывающихся импульсов
Рис 1 35 Генератор с симметричными импульсами на выходе элемента D1.2. Если соотношение R2/R1 равно отношению R3/R5 может быть получена полная компенсация ошибок обусловленных изменением пороговых напряжении элементов D1.1 и D1.2 При этом предполагается, что все элементы схемы расположены в одном корпусе и их пороговые напряжения фактически равны Частота импульсов такой схемы определяется из соотношения F=1/R5C1 (она будет примерно в два раза выше по сравнению со схемой, показанной на рис. 1.30) Симметричный мультивибратор можно выполнить на основе RS-триггере, рис 1.36. Вариант схемы на рис 1.31в позволяет резисторы R1 и R2 выби Рис1.36 Симметричные мультивибраторы рать более низкоомными, потому что диоды разделяют цепь заряда от выходов триггера. Вторым преимуществом этой схемы является то, что она позволяет легко и независимо регулировать в определенных границах период и скважность генерируемых импульсов. Скважность можно регулировать линейно, если R1 и R2 объединить в один потенциометр, а период - если общий конец R1 и R2 соединить с источником питания через потенциометр. С целью уменьшения количества дискретных элементов предложена схема мультивибратора на двух RS-триггерах, рис. 1.36г. Рис. 1.37 Автогенератор на основе двух логических элементов
Рис. 1 38. Автогенератор на двух одновибраторах Симметричный мультивибратор можно выполнить на двух ЛЭ, рис. 1 37 или одновибраторах, рис. 1.38. Это также позволяет иметь раздельную регулировку длительности импульсов и интервала между ними. Простейшие схемы симметричных мультивибраторов приведены на рис. 1.39. При этом, если R1=R2, R3=R4, С1=С2, полный период определяется из соотношения Т=1,4RC. Генератор с малым потреблением энергии можно выполнить на двух ключах микросхемы К561КТ-, рис. 1.40. После включения напряжения питания оба ключа разомкнуты. Конденсатор С1 разряжен, поэтому напряжения на нем нет Рис 1 39 Симметричные мультивибраторы -арядный ток от источника питания протекает через последовательно включенные резисторы R1 и R2. Так как R1>R2, напряжение на резисторе R2 не достигнет порога срабатывания ключа D1.2, а в дальнейшем, по мере уменьшения зарядного тока, это напряжение стремится к 0. В то же время по мере накопления заряда на конденсаторе напряжение на выводе D1/12 экспоненциально возрастает. Когда оно достигнет порога срабатывания ключа D1.1, соединится цепь между выводами 11 и 10, что приведет к срабатыванию ключа D1.2. Сразу пос- Рис. 1.40. Генератор импульсов с повышенной нагрузочной способностью Рис. 1.41. Простейшие схемы мультивибраторов с кварцевой ключа D1.2 от отрицательного выброса напряжения в схему вводится диод. После размыкания ключей конденсатор начинает заряжаться через последовательно включенные резисторы R1 и R2 - описанные выше процессы повторяются. При заданной емкости конденсатора длительность паузы t2 между импульсами регулируется резистором R1, однако изменение длительности паузы подбором резистора R1 приводит и к изменению длительности импульса t1. По- Относительно всех автогенераторов на МОП микросхемах можно отметить, что если схема мультивибратора не симметрична, то возрастает ее чувствительность к изменению питающего напряжения (для микросхем 561-ой Рис. 1.42. Схемы обеспечивающие повышенную стабильность частоты при При стабилизированном питании, изменение длительности импульсов мультивибраторов и частоты в генераторах на RC-цепях обычно не лучше 1% на 15°С (в случае применения термостабильных конденсаторов). Большую стабиль- |
||||||||||||||||||||||||||||||||||||||||||||||||||||||||||||||||||||||||
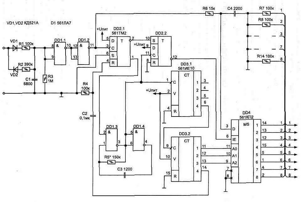
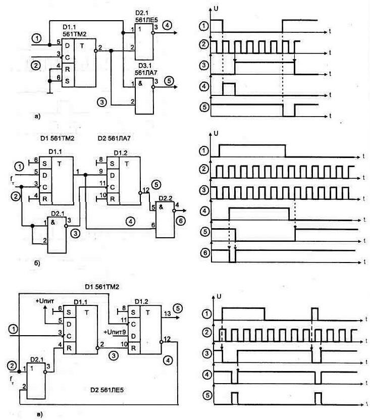
Особенности микросхем, работающих в режиме микротоковДля устройств автоматики, дистанционного управления или проверки работы отдельных узлов схемы иногда требуется передавать пачку из определенного числа импульсов Простейшие схемы таких формирователей показаны на рис. 1.43. В них последний импульс пачки может получиться укороченным, если сигнал управления имеет произвольную длительность. Часто в схемах управления необходимо использовать генераторы, в которых независимо от положения фронтов управляющих сигналов обеспечивается неискаженное (по длительности) формирование первого и последнего
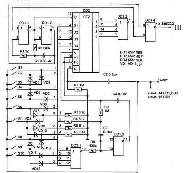
Рис. 1.43. Простейшие схемы формирования пачки импульсов Два варианта таких генераторов показаны на рис. 1.44 и рис. 1.45. Если входной запускающий импульс меньше по длительности периода колебаний, на выходах формируется один импульс. При большей длительности правляющего Электрическая схема, рис. 1.46, формирует от 1 до 7 импульсов в пачке с последующим повторением цикла через время 16Т, пока нажата кнопка. В процессе работы счетчика-дешифратора DD2 на его выходах появляются импульсы, которые управляют переключением триггера DD3.2. Таким образом задается интервал, в течение которого на выходе DD3/12 будет лог. "1", что разрешает прохождение импульсов от автогенератора (DD1.1, DD1.2) через элемент DD1.3 на выход. Второй триггер DD3.1 включен по схеме делителя и обеспечивает появление интервала между пачками. Количество импульсов в пачке соответствует номеру нажатой кнопки. Поформуле T=1,32R1C1 определяется период формируемых импульсов. При этом R1 может иметь номинал от 20 кОм до 10 МОм. -аменой микросхемы DD2 на Рис. 1.44. Управляемый генератор с неискаженной длительностью последнего Рис. 1.45. Вариант управляемого генератора с неискаженной длительностью Рис. 1.46. Формирователь пачки до 7-ми импульсов Схема, приведенная на рис 1.47, обеспечивает при нажатии кнопки однократное формирование пачки до 15 импульсов (на схеме показаны только 10 кнопок). Для повторной выдачи пачки необходимо повторно нажать на соответствующую кнопку. При этом происходит запись соответствующего числа в двоичном коде в регистр предварительной установки счетчика DD2, и он начинает считать на вычитание до момента времени, пока на всех его выходах не установится лог. "0". Логический "0" установится и на выходе DD1.4. Рис. 1.47 Формирователь пачки импульсов Номиналы элементов (R2, С1) на схеме указаны для частоты генератора 10 Гц (частота набора номера в телефонной линии). На схеме показан также пример дешифратора десятичных чисел в двоичный код на диодах типа Д9 (Д2) Воспользовавшись принципом работы данной схемы, можно выполнить формирователь пачки с любым количеством импульсов Для этого последовательно со счетчиком DD2 можно включить еще такие же счетчики, а вместо ди- Рис. 1.48. а) Формирователь кодовой последовательности, б) форма импульсов Иногда требуется иметь пачки импульсов, состоящие из произвольной комбинации положения импульсов относительно начального, - кодовую после довательность. Такой режим обеспечивает схема, рис. 1.48а. Если ни одна из кнопок не нажата, то на выходе (DD1/11) будут появляться одинарные импульсы, с периодом, определяемым частотой задающего генератора на элементах DD1.1, DD1.2. В зависимости от того, какая кнопка нажата, на выходе появится пачка из комбинации импульсов. Причем каждой нажатой кнопке будет соответство Рис. 1.48. в) Дешифратор кодовой последовательности вать определенное положение импульса относительно начального. Эпюры выходного напряжения, рис. 1.48в, поясняют работу схемы. Кнопки могут быть нажаты в любой комбинации или все одновременно. Что позволяет использовать схему в устройствах, где требуется для дистанционного управления одновременная передача нескольких команд. Вариант схемы дешифратора кодовой последовательности показан на рис. 1.48в. При обработке входных пачек импульсов на соответствующих выходах мультиплексора DD4 будут кратковременно появляться импульсы, а для |
||||||||||||||||||||||||||||||||||||||||||||||||||||||||||||||||||||||||
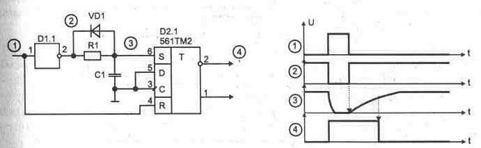
Особенности микросхем, работающих в режиме микротоковПри разработке цифровых устройств нередко требуется формировать импульсы, привязанные к входному сигналу. Если не предъявляются высокие требования к стабильности и длительности формируемого импульса, могут применяться схемы на основе дифференцирующих (рис. 1.49) или интегрирующих (рис. 1.50 и 1.51) RC-цепей. В этом случае для расчета длительности импульса используются те же соотношения, что и для одновибраторов. Рис. 1.49. Формирователь импульсов на дифференцирующих цепях На рис. 1.52 показана схема формирователя, в которой в зависимости от длительности запускающего импульса формируемый выходной импульс будет иметь фиксированную или укороченную длительность. Схема, приведенная на рис. 1.53, генерирует импульсы по переднему и заднему фронту входного сигнала. Причем выходные импульсы имеют всегда полную длительность, независимо от момента снятия сигнала запуска. -десь допускается раздельная регулировка. Длительности и периода следования импульсов. Схема, рис. 1.54, может использоваться для повторения входного сигнала с помехами по фронтам (от удаленного источника). Она позволяет улучшить форму импульсных сигналов со "звоном" (колебаниями по фронтам импульсов), Рис. 1.50. Формирователи импульсов на основе интегрирующих цепей
Рис. 1.51. Формирователь импульса по фронту сигнала Рис. 1 52. Формироватеть пмпульса
Рис. 1.53. Формирователь импульсов по переднему и заднему
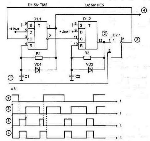
Pис 1.54. Повторитель входных импульсов с защитой от помех что бывает при передаче сигнала по длинной, плохо согласованной линии или радиоканалу. Постоянная времени цепи R1-C1 зависит от периода следования входных импульсов и выбирается такой, чтобы к приходу спада входного импульса напряжение на конденсаторе С1 было близко к напряжению питания Рис. 1.55. Формирователь импульсов с синхронизацией тактовой частотой Большую помехоустойчивость и стабильность в работе обеспечивают схемы формирователей импульсов без использования RC-цепей, рис. 1.55...1.57. В этом случае выходные сигналы получаются синхронными с внутренней тактовой частотой. Процесс синхронизации сводится к сдвигу фронта импульса входной Рис. 1.56. Формирование двух импульсов Рис. 1.57. Формирователь импульсов Длительность формируемых схемой, рис. 1.55а, импульсов будет равна периоду тактовой частоты (T=1/fт), и ее легко можно изменить, меняя частоту на входе 2. Используя счетчики и комбинационную логику, можно получить выходной сигнал практически любой длительности. Схема на рис. 1.56 обеспечивает на выходе формирование двух импульсов, привязанных к фронтам входного сигнала. Схема, показанная на рис. 1.57, в зависимости от длительности информационного импульса на выходе дает синхронизированные с тактовой частотой одиночный импульс или же серию импульсов. Цифровые схемы применяют также при передаче (обмене) не синхронизированных сигналов между устройствами. Каждый источник, как правило, имеет свой тактовый генератор и непосредственное использование этих сигналов может привести к сбоям из-за случайного разброса фаз тактовых импульсов. В этом случае становится обязательным привязка в приемном устройстве всех внешних управляющих сигналов к собственной тактовой частоте. |
||||||||||||||||||||||||||||||||||||||||||||||||||||||||||||||||||||||||
Особенности микросхем, работающих в режиме микротоковИногда требуется сдвинуть фронт и спад прямоугольного импульса. Простейшая схема реализация такой задачи показана на рис. 1.58. С появлением на входе фронта импульса конденсатор С1 начинает заряжаться через Рис. 1.58. Временная задержка импульса на RC-цепях
Рис. 1.59. Сдвигающий регистр Пример цифрового способа получения задержки с использованием сдвигающего регистра показан на рис. 1.59. -адержка зависит от используемого выхода и синхронизирована с тактовой частотой генератора (последовательно можно включить любое количество регистров). При наличии уровня лог. "1" на входе D по положительному фронту При очередном такте это значение сигнала последовательно появляется на выходах регистра. Такая схема может вносить погрешность в длительность выходного сигнала не больше, чем период тактовой частоты, и применима для |
||||||||||||||||||||||||||||||||||||||||||||||||||||||||||||||||||||||||
Особенности микросхем, работающих в режиме микротоковНаиболее часто для этого используют счетчики, хотя можно разделить частоту с помощью ждущего мультивибратора, ограничив число проходящих на выход импульсов. Пример такой схемы показан на рис. 1.60. Как только импульс входной частоты поступает на выход 5, ждущий мультивибратор D1.1, D1.3 запирает элемент D1.2 на время, определяемое резистором R1. Когда ждущий мультивибратор возвращается в исходное состояние, на выход поступает следующий импульс и цикл возобновляется. Схему можно усовершенствовать, заменив потенциометр полевым транзистором, что позволит управлять коэффициентом деления с помощью напряжения. Рис. 1.60 Делитель частоты с использованием ждущего мультивибратора Делитель на 2 можно собрать из простейших ЛЭ, рис. 1.61. Схемы делителей без использования RC-цепей имеют лучшую помехоустойчивость и болееширокий диапазон входной частоты сигнала. Основным элементом всех счетчиков является триггер с так называемым счетным входом, рис. 1.62. Таблица 1.4 Таблица 1.4
Рис. 1.62. Делитель частоты на 2 Рис. 1.63. Делитель на 3 Рис. 1.64. а) Делитель на 10 на RS-триггерах; б) делитель на 10 на JK-триггерах поясняет логику работы триггера 561ТМ2 в зависимости от управляющих сигналов (х - безразлично состояние на данном входе; состояние, когда на входах S и R микросхемы одновременно действует лог. "1", является запрещенным). Комбинационное включение триггеров позволяет получать счетчик с нужным коэффициентом деления входной частоты. На рис. 1.63...1.65 приведены примеры включения элементов микросхем для получения деления на 2, 3, 6, 10 и 60. Промышленность выпускает универсальные счетчики, которые в зависимости от управляющих сигналов могут переключаться по переднему или заднему фронту входного сигнала, а также менять направление счета (сложение или вычитание). В качестве примера приведена диаграмма работы двоичного четырехразрядного реверсивного счетчика на микросхеме 561ИЕ11, рис. 1.66. Таблица истинности (табл. 1.5) поясняет назначение управляющих сигналов и логику управления микросхемой (1 - лог. "1"; 0 - лог. "0"; х - состояние безразлично, т. е. 0 или 1). Счетчик предусматривает возможность загрузить по входам D1, D2, D4, D8 параллельный код. Рис. 1 65. Схема делителя на 60 Таблица 1.5
Для получения нужного коэффициента деления можно использовать микросхемы двоичных счетчиков, соединяя соответствующие выходы с помощью ЛЭ, рис. 1.67, или же применить счетчик с программируемым Рис. 1. 66. а) Универсальный реверсивный счетчик,
Pис 1.67. Делитель на 1000 |
||||||||||||||||||||||||||||||||||||||||||||||||||||||||||||||||||||||||
Схемотехника узлов на МОП микросхемах
Doc
Просмотров: 101922
