Радиопередатчик УКВ ЧМ диапазона с дальностью действия 300 м

www.radio-portal.ru__schemes8_1Этот передатчик при весьма малых размерах позволяет передавать информацию на расстоянии до 300 м. Прием сигнала может вестись на любой приемник УКВ ЧМ диапазона.
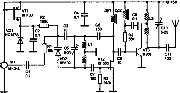
Задающий генератор передатчика выполнен на полевом транзисто-ре VT2 типа КПЗОЗ. Частота генерации определяется элементами L1, С5, СЗ, VD2. Частотная модуляция осуществляется путем подачи мо-дулирующего напряжения звуковой частоты на варикап VD2 типа KB 109. Рабочая точка варикапа задается напряжением, поступающим через резистор R2 со стабилизатора напряжения. Стабилизатор вклю-чает в себя генератор стабильного тока на полевом транзисторе VT1 типа КП103, стабилитрон VD1 типа КС147А и конденсатор С2. Усилитель мощности выполнен на транзисторе VT3 типа КТ368. Режим работы усилителя задается резистором R4. В качестве антенны используется отрезок провода длиной 15-50 см. Дроссели Др1 и Др2 могут быть любые, с индуктивностью 10-150 мГн. Катушки L1 и L2 наматываются на полистироловых карка-сах диаметром 5 мм с подстроенными сердечниками 100ВЧ или 50ВЧ. Количество Твитков - 3,5 с отводом от середины, шаг намотки 1 мм, , провод ПЭВ 0,5 мм. Вместо транзистора КПЗ0З можно использовать КП302, КП307. . Настройка заключается в установке необходимой частоты генератора конденсатором С5, получения максимальной выходной мощности путем подбора сопротивления резистора R4 и подстройке резонансной частоты контура конденсатором С10.

Обсудить эту статью на форуме (0 ответов).
Вся информация, предоставленная на данном ресурсе разрешена к ознакомлению детям школьного возраста. Все практическое использование может быть связана с повышенной электрической опасностью и разрешено детям только под присмотром взрослых.