Два радиомикрофона на 1 км

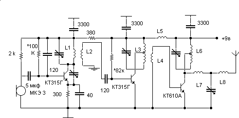
Схема, показанная на рисунке, работает на расстояние до 5км. Чтобы превратить ее в схему на 1км, следует исключить оконечный каскад на КТ610 и подсоединить антенну к средней точке катушки L3.
Схема хорошо работает только после подборки всех деталей, помеченных звездочкой. Желательно экранировать задающий генератор с предусилителем от выходного каскада.
Если будет сильно плавать частота, то коллектор транзистора задающего генератора пересадить на середину L1, так, как это сделано с L3. При этом подстроечный конденсатор по прежнему должен быть включен между коллектором и эмиттером.
Все подстроечные конденсаторы - 5...25пф.
Все катушки имеют диаметр 5мм и намотаны проводом ПЭЛ-0,5.
L1 - 5 витков
L2 - 2 витка
L3, L6 - 3+3 витка
L4 - 2...3витка
L5 - 25 витков
L7, L8 - 2 витка

Обсудить эту статью на форуме (0 ответов).
Вся информация, предоставленная на данном ресурсе разрешена к ознакомлению детям школьного возраста. Все практическое использование может быть связана с повышенной электрической опасностью и разрешено детям только под присмотром взрослых.