Жучок на микросхеме CD4069

Пwww.radio-portal.ru__radiomic89одавляющее большинство схем жучков работают в FM-диапазоне и некоторые в AM. Приведенная здесь схема жучка работает сразу в двух диапазонах: AM и FM.

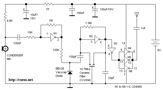
Вот типа еще одно буржуйское чудо до боли простое ну и на мой взгляд достаточьно интересное! Вся эта шняга собрана на копеешной цифровой микросхеме! Инвертор Н1 это усилитель ЗЧ. На Н2 и керамическом фильтре (в каждом буржуйском приемнике есть), собран генератор, который возбуждает этот фильтр на 9-ой гармонике, что соответствует 96.3=9*10.7 (10.7 это частота фильтра!). Ну а все остальное усилитель ВЧ, ну могу еще добавить, что пойдет любой варикап и CD4069

Обсудить эту статью на форуме (0 ответов).
Вся информация, предоставленная на данном ресурсе разрешена к ознакомлению детям школьного возраста. Все практическое использование может быть связана с повышенной электрической опасностью и разрешено детям только под присмотром взрослых.