Микропередатчик диапазона FM на полевом транзисторе

www.radio-portal.ru__bugs15Выходная мощность 0,5 мВт, потребляемый ток не превышает 2 мА. Питание осуществляется от аккумуляторного элемента напряжением 1,5 В.
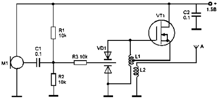
Задающий генератор УKB диапазона выполнен на полевом транзисторе VT1 типа КП313А по схеме индуктивной трехточки с использованием проходной емкости МОП-транзистора. В генератор входят элементы VT1, VD1, L1, L2, С2, R3, а также соединительные и общий провода.
Модулирующий сигнал с выхода микрофона M1 через конденсатор С1 и делитель напряжения R1, R2, R3 поступает на варикапную матрицу VD1 типа КВС111А, изменение емкости которой приводит к частотной модуляции задающего генератора. Делитель напряжения на резисторах R1 и R2 служит для установки рабочей точки варикапа VD1.
Катушка L1 - бескаркасная, она состоит из 7 витков провода ПЭВ 0,44 с отводом от 3 витка, считая от заземленного вывода. Внутренний диаметр катушки L1 - 4 мм. Катушка L2 содержит 1 виток того же провода, что и катушка L1. Ее нужно разместить соосно катушке L1 и по возможности ближе к ее заземленному выводу. В качестве антенны используется отрезок монтажного провода длиной 0,8 м, который для компактности может быть скручен в спираль.
Настройка передатчика сводится к установке частоты 88-108 МГц путем изменения индуктивности L1. Частоту настройки контролируют по промышленному приемнику. Транзистор генератора должен иметь ток не менее 1-1,5 мА (при замкнутой накоротко катушке L1).
В заключение хотелось бы отметить, что при увеличении напряжения источника питания до 4,5 В выходная мощность высокочастотного генератора возрастет до 10 мВт. При этом для сохранения девиации частоты рекомендуется подобрать сопротивление резистора R3.

Обсудить эту статью на форуме (0 ответов).
Вся информация, предоставленная на данном ресурсе разрешена к ознакомлению детям школьного возраста. Все практическое использование может быть связана с повышенной электрической опасностью и разрешено детям только под присмотром взрослых.