Передатчик FM диапазона

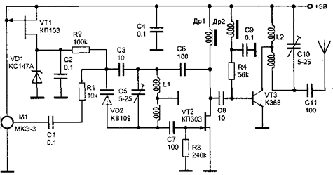
www.radio-portal.ru__bugs26Этот передатчик при весьма малых размерах позволяет передавать информацию на расстоянии до 300 м. Прием сигнала может вестись на любой приемник УКВ ЧМ диапазона. Для питания может быть использован любой источник питания с напряжением 5...15 В. Схема передатчика приведена на рисунке.


Задающий генератор передатчика выполнен на полевом транзисторе VT2 типа КП303. Частота генерации определяется элементами L1, С5, С3, VD2. Частотная модуляция осуществляется путем подачи модулирующего напряжения звуковой частоты на варикап VD2 типа КВ109. Рабочая точка варикапа задается напряжением, поступающим через резистор R2 со стабилизатора напряжения. Стабилизатор включает в себя генератор стабильного тока на полевом транзисторе VT1 типа КП103, стабилитрон VD1 типа КС147А и конденсатор С2.
Усилитель мощности выполнен на транзисторе VT3 типа КТ368. Режим работы усилителя задается резистором R4. В качестве антенны используется отрезок провода длиной 15-50 см.
Дроссели Др1 и Др2 могут быть любые, с индуктивностью 10-150 мГн. Катушки L1 и L2 наматываются на полистироловых каркасах диаметром 5 мм с подстроечными сердечниками 100 ВЧ или 50 ВЧ. Количество витков - 3,5 с отводом от середины, шаг намотки 1 мм, провод ПЭВ 0,5 мм. Вместо транзистора КП303 можно использовать КП302, КП307.
Настройка заключается в установке необходимой частоты генератора конденсатором С5, получения максимальной выходной мощности путем подбора сопротивления резистора R4 и подстройке

Обсудить эту статью на форуме (0 ответов).
Вся информация, предоставленная на данном ресурсе разрешена к ознакомлению детям школьного возраста. Все практическое использование может быть связана с повышенной электрической опасностью и разрешено детям только под присмотром взрослых.