Микропередатчик ЧМ на транзисторе

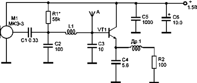
www.radio-portal.ru__bugs13Модулирующее напряжение, снимаемое с электретного микрофона МКЭ-3 (МКЭ-333, МКЭ-389, М1-А2 "Сосна"), через конденсатор С1 поступает на базу транзистора VT1, на котором выполнен задающий генератор. Так как управляющее напряжение приложено к базе транзистора VT1, то, изменяя напряжение смещения на переходе база-эмиттер, и, соответственно, емкость цепи база-эмиттер, которая является одной из составных частей колебательного контура задающего генератора, осуществляется частотная модуляция передатчика. Этот контур включает в себя также катушку индуктивности L1, расположенную по высокой частоте между базой транзистора VT1 и массой, и конденсаторами С3 и С4. Емкость конденсатора С4 позволяет регулировать уровень возбуждения. Во избежание влияния шунтирующего резистора R2 в цепи эмиттера транзистора VT1 на колебательный контур, которое может вызвать чрезмерное расширение полосы частот резонансной кривой, последовательно с резистором R2 включен дроссель Др1, блокирующий прохождение токов высокой частоты. Индуктивность этого дросселя должна быть около 20 мкГн. Катушка L1 бескаркасная, диаметром 3 мм намотана проводом ПЭВ 0,35 и содержит 7-8 витков.
Для получения максимально возможной мощности необходимо правильно выбрать генерирующий элемент (транзистор VT1) и установить оптимальный режим работы генератора. Для этого необходимо применять транзисторы, верхняя граничная частота которых должна превышать рабочую частоту генератора не менее чем в 7-8 раз. Этому условию наиболее полно отвечают транзисторы типа n-p-n KT368, хотя можно использовать и более распространенные транзисторы КТ315 или КТ3102.

Обсудить эту статью на форуме (0 ответов).
Вся информация, предоставленная на данном ресурсе разрешена к ознакомлению детям школьного возраста. Все практическое использование может быть связана с повышенной электрической опасностью и разрешено детям только под присмотром взрослых.