Миниатюрный передатчик с питанием от батареи для электронных часов

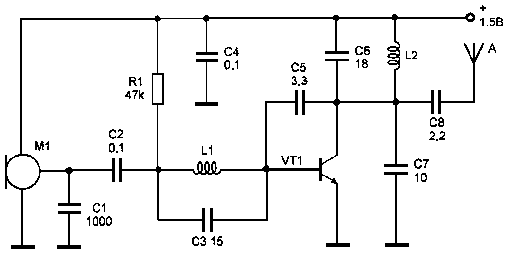
Устройство содержит минимум необходимых деталей и питается от батарейки для электронных часов напряжением 1,5 В. При столь малом напряжении питания и потребляемом токе 2-3 мА сигнал этого радиомикрофона может приниматься на удалении до 150 м. Продолжительность работы около 24 ч. Задающий генератор собран на транзисторе VT1 типа KT368, режим работы которого по постоянному току задается резистором R1. Частота колебаний задается контуром в базовой цепи транзистора VT1. Этот контур включает в себя катушку L1, конденсатор СЗ и емкость цепи база-эмиттер транзистора VT1, в коллекторную цепь которого в качестве нагрузки включен контур, состоящий из катушки L2 и конденсаторов С6, С7. Конденсатор С5 включен в цепь обратной связи и позволяет регулировать уровень возбуждения генератора. В автогенераторах подобного типа частотная модуляция производится путем изменения потенциалов выводов генерирующего элемента. В нашем случае управляющее напряжение прикладывается к базе транзистора VT1, изменяя тем самым напряжение смещения на переходе база-эмиттер и, как следствие, изменяя емкость перехода база-эмиттер. Изменение этой емкости приводит к изменению резонансной частоты колебательного контура, что и приводит к появлению частотной модуляции. При использовании УКВ приемника импортного производства требуемая величина максимальной девиации несущей частоты составляет 75 кГц (для отечественного стандарта - 50 кГц) и получается при изменении напряжения звуковой частоты на базе транзистора в диапазоне 10-100 мВ. Именно поэтому в данной конструкции не используется модулирующий усилитель звуковой частоты. При использовании электретного микрофона с усилителем, например, МКЭ-3, М1-Б2 "Сосна", уровня сигнала, снимаемого непосредственно с выхода микрофона, оказалось достаточно для получения требуемой девиации частоты радиомикрофона. Конденсатор С1 осуществляет фильтрацию колебаний высокой частоты. Конденсатором С7 можно в небольших пределах изменять значение несущей частоты. Сигнал в антенну поступает через конденсатор С8, емкость которого специально выбрана малой для уменьшения влияния возмущающих факторов на частоту колебаний генератора. Антенна сделана из провода или металлического прутка длинной 60-100 см. Длину антенны можно уменьшить, если между ней и конденсатором С8 включить удлинительную катушку L3 (на рис не показана). Катушки радиомикрофона бескаркасные, диаметром 2,5 мм, намотаны виток к витку. Катушка L1 имеет 8 витков, катушка L2 - 6 витков, катушка L3 - 15 витков провода ПЭВ 0,3. При настройке устройства добиваются получения максимального сигнала высокой частоты, изменяя индуктивности катушек L1 и L2. Подбором конденсатора С7 можно немного чить совсем.

Обсудить эту статью на форуме (0 ответов).
Вся информация, предоставленная на данном ресурсе разрешена к ознакомлению детям школьного возраста. Все практическое использование может быть связана с повышенной электрической опасностью и разрешено детям только под присмотром взрослых.