УКВ приемник с ЧМ в диапазоне частот 68-80 МГц и 80-108 МГц на специализированной микросборке КХА 058

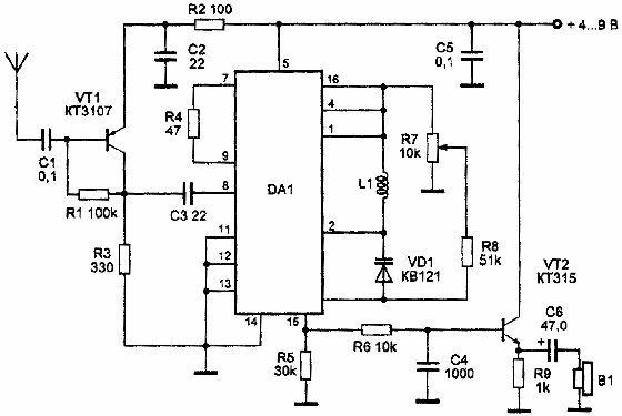
Этот приемник прост в настройке и в изготовлении. Основу приемника составляет микросборка КХА058, которая содержит в своём составе гетеродин, смеситель, УПЧ, детектор. Приемник имеет чувствительность с антенного входа около 5 мкВ/м при соотношении сигнал/шум 26 дБ.
Сигнал с антенны поступает на вход апериодического усилителя высокой частоты, выполненного на транзисторе VT1 типа КТ3107. Усиленный сигнал через конденсатор C3 поступает на вход микросборки DA1. В ней происходит усиление и демодуляция ЧМ сигнала принимаемой радиостанции. Частота гетеродина определяется параметрами контура L1, VD1 и конденсатора, находящегося в микросборке. Перестройка в пределах диапазона производится изменением напряжения на варикапе VD1, которое снимается с движка резистора R7. Напряжение на резистор R7 подается от внутреннего стабилизатора микросборки.
Выходное напряжение НЧ с выхода микросборки поступает на вход эмиттерного повторителя на транзисторе VT2 типа КТ315. С него сигнал подается на головные телефоны В2 или на вход УЗЧ с чувствительностью не хуже 50 мВ.
Транзистор VT1 можно заменить на КТ3128, КТ361. Транзистор VT2 - на КТ3102. Вместо варикапа VD1 можно использовать KB109, KB122, KB123. Катушка L1 бескаркасная, намотана на оправке диаметром 3,5 мм. Катушка L1 содержит 7 витков провода ПЭВ 0,4 мм для диапазона 68-80 МГц или 3 витка - для диапазона 80-108 МГц.
Если предполагается использовать приемник для работы с одним радиомикрофоном, то можно применить фиксированную настройку. При этом можно исключить из схемы элементы VD1, R7, R8, а параллельно катушке L1 включить подстроечный конденсатор емкостью 4-30 пФ, который позволит перекрыть весь необходимый диапазон.

Обсудить эту статью на форуме (0 ответов).
Вся информация, предоставленная на данном ресурсе разрешена к ознакомлению детям школьного возраста. Все практическое использование может быть связана с повышенной электрической опасностью и разрешено детям только под присмотром взрослых.