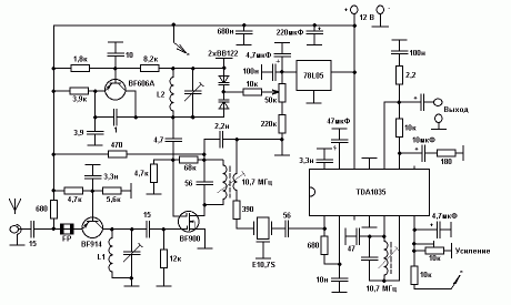
Схема радиоприемника

Схема радиоприемника показана на рисунке, на транзисторе реализован УВЧ, на - гетеродин, - смеситель, на микросхеме 1035 - УПЧ, ЧМ детектор и УНЧ. В приемнике используется керамический фильтр ПЧ Е10,7 с полосой пропускания 12,5 кГц. ДЛя более качественного приема информации со спутников желательно иметь полосу пропускания около 30 кГц. Катушка контура УВЧ содержит 7 витков, гетородинная катушка - 6 витков на оправке диаметром 5 мм. С выхода приемника НЧ сигнал подается на вход звуковой карты компьютера или на динамик сопротивлением 8 ОМ.

В качестве фильтров ПЧ на 10,7 МГц можно попробовать использовать контуры ПЧ от приемников "китайского" производства.

 

 




, разработанного радиолюбителем Лутцем Хеннигом (DK8JH)
Обсудить эту статью на форуме (0 ответов).
Вся информация, предоставленная на данном ресурсе разрешена к ознакомлению детям школьного возраста. Все практическое использование может быть связана с повышенной электрической опасностью и разрешено детям только под присмотром взрослых.