Схема контроля наличия видеосигнала

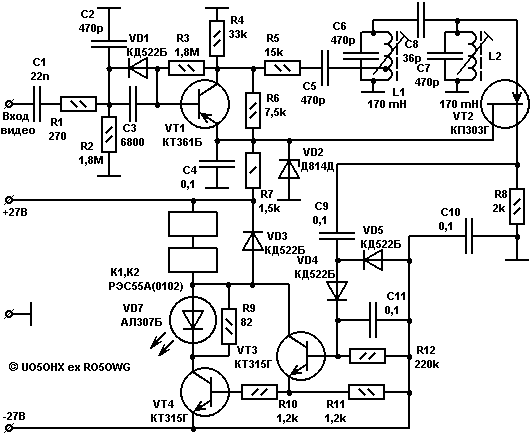
www.radio-portal.ru__tv66Эта схема применена для автоматического включения-отключения ТВ передатчика по наличию строчних синхроимпульсов видеосигнала поступающего с радиорелейной линии. Селектор синхроимпульсов на VT1 заимствован из схемы телевизора. Контакты реле К1 и К2 задействованы в схеме управления передатчиком.

Обсудить эту статью на форуме (0 ответов).
Вся информация, предоставленная на данном ресурсе разрешена к ознакомлению детям школьного возраста. Все практическое использование может быть связана с повышенной электрической опасностью и разрешено детям только под присмотром взрослых.