- Сообщений: 164
- Спасибо получено: 2
Установки Тариеля Капанадзе!
- Алексей
-
- Не в сети
Less
Больше
17 март 2012 15:44 - 17 март 2012 18:14 #136
от Алексей
Алексей ответил в теме Re: Установки Тариеля Капанадзе!
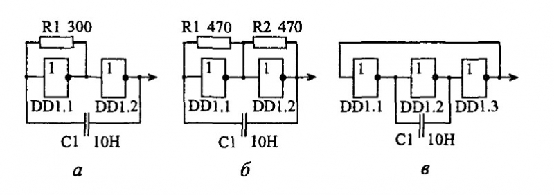
Rrenovatio, вам ведь нужен генератор не на одну частоту, а подстраивающийся. Если в схемах которые привёл Вячеслав резисторы ставятся переменные то получаем генератор с возможностью регулирования частоты.
Ненужна для трансформации тока такая точность частоты. Ведь обычный сетевой трансформатор успешно работает и от 50Гц и от 100Гц. В последнем случае у него увеличится выходное напряжение и упадёт сила тока из-за образовавшейся нехваки напряжения на первичке. Нужна точность, когда подключают колебательный контур, но там частота зависит не только от марки феррита, ещё зависит от количества витков и конденсатора контура.
Витки и марка феррита - задают индуктивность.
Индуктивность и ёмкость кондёра в контуре - задают частоту резонанса.
Ненужна для трансформации тока такая точность частоты. Ведь обычный сетевой трансформатор успешно работает и от 50Гц и от 100Гц. В последнем случае у него увеличится выходное напряжение и упадёт сила тока из-за образовавшейся нехваки напряжения на первичке. Нужна точность, когда подключают колебательный контур, но там частота зависит не только от марки феррита, ещё зависит от количества витков и конденсатора контура.
Витки и марка феррита - задают индуктивность.
Индуктивность и ёмкость кондёра в контуре - задают частоту резонанса.
Последнее редактирование: 17 март 2012 18:14 пользователем Алексей.
Пожалуйста Войти или Регистрация, чтобы присоединиться к беседе.
- Rrenovatio
-
Автор темы
- Не в сети
Less
Больше
- Сообщений: 2505
- Спасибо получено: 78
17 март 2012 20:56 #137
от Rrenovatio
Rrenovatio ответил в теме Установки Тариеля Капанадзе!
держи +, правильно всё написал!!!
будем пробовать...
одна голова хорошо! а много совсем хорошо...
:woohoo:
будем пробовать...
одна голова хорошо! а много совсем хорошо...
:woohoo:
Пожалуйста Войти или Регистрация, чтобы присоединиться к беседе.
- Алексей
-
- Не в сети
Less
Больше
- Сообщений: 164
- Спасибо получено: 2
18 март 2012 00:08 - 18 март 2012 01:47 #138
от Алексей
Алексей ответил в теме Re: Установки Тариеля Капанадзе!
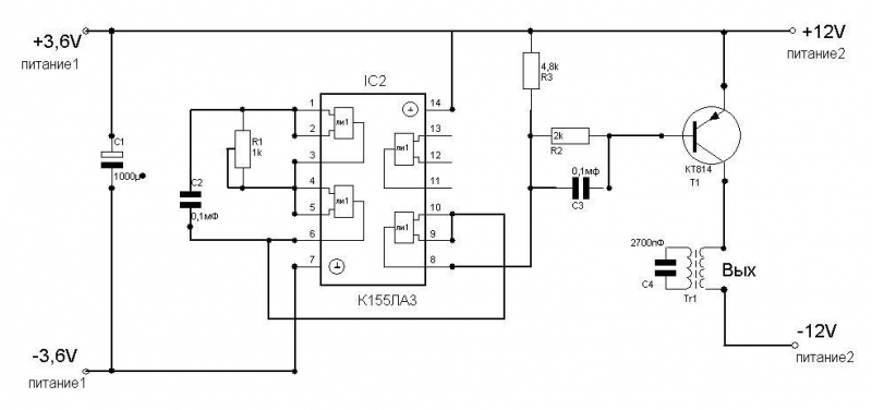
Решил я проверить - будет-ли работать - на будущее пригодится. Усилил импульсы, запитал схему от разных источников. Трансформатор взял из телика - сетевой фильтр. Две обмотки на феррите с одинаковым проводом и равным количеством витков.
Схема получилась такая:
Так вот всё выглядет:
На видео - в начале работа без кондёра, затем с кондёром в контуре, и на 64секунде поймал резонанс. Напряжение поднялось до 190V.
video.mail.ru/bk/zistor/1/2.html
Схема получилась такая:
Так вот всё выглядет:
На видео - в начале работа без кондёра, затем с кондёром в контуре, и на 64секунде поймал резонанс. Напряжение поднялось до 190V.
video.mail.ru/bk/zistor/1/2.html
Вложения:
Последнее редактирование: 18 март 2012 01:47 пользователем Алексей.
Пожалуйста Войти или Регистрация, чтобы присоединиться к беседе.
- ИЛЬЯ
-
- Не в сети
Less
Больше
- Сообщений: 516
- Спасибо получено: 11
18 март 2012 05:16 #139
от ИЛЬЯ
ИЛЬЯ ответил в теме Re: Установки Тариеля Капанадзе!
а почему СинУсойда пачкАми? похОже резонанС контура На более высокой частоте. полуЧаетСя ударноЕ вОзбуждение
Пожалуйста Войти или Регистрация, чтобы присоединиться к беседе.
- Алексей
-
- Не в сети
Less
Больше
- Сообщений: 164
- Спасибо получено: 2
18 март 2012 08:14 - 18 март 2012 08:17 #140
от Алексей
Алексей ответил в теме Re: Установки Тариеля Капанадзе!
Тоже немного погодя понял что это не полный резонанс и стал искать его на более высокой частоте.
Прошлый результат в 190V был на 14,7 kHz.
Сейчас, заменив 2700пФ на 1000пФ, поймал резонанс на частоте 109,7kHz. Напряжение на контуре стало 1897V (это по показаниям цифрового прибора). Но неонку не зажигает, током не бьётся, стрелочный тестер показал 80V.
Прошлый результат в 190V был на 14,7 kHz.
Сейчас, заменив 2700пФ на 1000пФ, поймал резонанс на частоте 109,7kHz. Напряжение на контуре стало 1897V (это по показаниям цифрового прибора). Но неонку не зажигает, током не бьётся, стрелочный тестер показал 80V.
Последнее редактирование: 18 март 2012 08:17 пользователем Алексей.
Пожалуйста Войти или Регистрация, чтобы присоединиться к беседе.
Модераторы: Doc