- Спасибо получено: 0
Соберите пожалуйста схему
- prince5
-
Автор темы
Less
Больше
19 окт 2009 07:41 #1
от prince5
prince5 создал тему: Соберите пожалуйста схему
Здравствуйте уважаемые радиолюбители !
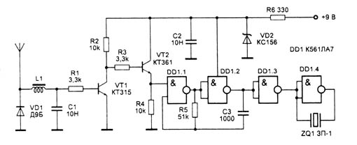
Могли бы собрать следующую схему - схема в приложении.
(простой датчик электромагнитного излучения)
Если это возможно - сообщите пожалуйста приблизительную стоимость Вашей работы. Я живу в Москве.
p.s.
Выход сигнала с детектора, вместо звукового преобразователя, чтобы можно было подать на гальванометр с чувствительностью по напряжению от 0,001 mV.
(второе приложение)
Буду благодарен за ответ
С уважением,
Иван
Могли бы собрать следующую схему - схема в приложении.
(простой датчик электромагнитного излучения)
Если это возможно - сообщите пожалуйста приблизительную стоимость Вашей работы. Я живу в Москве.
p.s.
Выход сигнала с детектора, вместо звукового преобразователя, чтобы можно было подать на гальванометр с чувствительностью по напряжению от 0,001 mV.
(второе приложение)
Буду благодарен за ответ
С уважением,
Иван
Вложения:
Пожалуйста Войти или Регистрация, чтобы присоединиться к беседе.
- }|{
-
Less
Больше
- Спасибо получено: 0
19 окт 2009 19:58 #2
от }|{
}|{ ответил в теме Соберите пожалуйста схему
prince5, по чему бы самому не попробовать собрать? При минимальных усилиях получите полное удовлетворение, а так вряд ли кто соберётся делать за деньги, если только штук 500 закажите.
Пожалуйста Войти или Регистрация, чтобы присоединиться к беседе.
- prince5
-
Автор темы
Less
Больше
- Спасибо получено: 0
19 окт 2009 21:21 #3
от prince5
prince5 ответил в теме Соберите пожалуйста схему
Спасибо за совет. но я совершенно не умею собирать схемы,даже просто граммотно паять. Поэтому и ищу понимающего в этом радиолюбителя, готового помочь. Взамен могу предложить денежное вознаграждение, возможно и бартр - билеты на оперу, или инструментальный концерт.Я работаю в театре.Рассмотрю и любые другие предложения радиолюбителей.}|{ пишет: prince5, по чему бы самому не попробовать собрать? При минимальных усилиях получите полное удовлетворение, а так вряд ли кто соберётся делать за деньги, если только штук 500 закажите.
Пожалуйста Войти или Регистрация, чтобы присоединиться к беседе.
- Igor
-
- Не в сети
Less
Больше
- Сообщений: 30
- Спасибо получено: 1
20 окт 2009 13:28 #4
от Igor
Igor ответил в теме Соберите пожалуйста схему
Я б зібрав без проблем, але живу у Львові (Україна)...
Пожалуйста Войти или Регистрация, чтобы присоединиться к беседе.
- }|{
-
Less
Больше
- Спасибо получено: 0
20 окт 2009 18:58 #5
от }|{
}|{ ответил в теме Соберите пожалуйста схему
В Москве народу много, если уж так паять не охота, то кто нибудь поможет.
Вот, на мой взгляд простейшие решения:
1. Дойти до ближайшей школы и у физика спросить кто из учеников паяльник держать умеет;
2. Доехать до радио рынка и там уж с кем нибудь договориться;
3. Доехать до радио клуба или какого кружка.
Вот, на мой взгляд простейшие решения:
1. Дойти до ближайшей школы и у физика спросить кто из учеников паяльник держать умеет;
2. Доехать до радио рынка и там уж с кем нибудь договориться;
3. Доехать до радио клуба или какого кружка.
Пожалуйста Войти или Регистрация, чтобы присоединиться к беседе.
Модераторы: Doc