- Сообщений: 2
- Спасибо получено: 0
Нужно разработать и изготовить моргалку!!!
- Jeller
-
Автор темы
- Не в сети
Less
Больше
07 июнь 2012 21:21 #1
от Jeller
Jeller создал тему: Нужно разработать и изготовить моргалку!!!
Нужна помощь!!! Я в этом деле чайник!!! Необходимо сделать схему, чтобы поочередно моргали лампочки, от 12в. мощность ламп 40Ватт каждая. Управление плюсом. И, что бы был переключатель на одну и двойную вспышку. Разработку и изготовление оплачу.
Пожалуйста Войти или Регистрация, чтобы присоединиться к беседе.
- Doc
-
- Не в сети
08 июнь 2012 06:40 - 08 июнь 2012 06:43 #2
от Doc
Малое знание опасно, впрочем, как и большое....
Doc ответил в теме Нужно разработать и изготовить моргалку!!!
Малое знание опасно, впрочем, как и большое....
Последнее редактирование: 08 июнь 2012 06:43 пользователем Doc.
Пожалуйста Войти или Регистрация, чтобы присоединиться к беседе.
- Jeller
-
Автор темы
- Не в сети
Less
Больше
- Сообщений: 2
- Спасибо получено: 0
08 июнь 2012 18:46 #3
от Jeller
Jeller ответил в теме Re: Нужно разработать и изготовить моргалку!!!
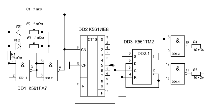
Нет. Две лампочки должны моргать поочередно, по одной или двумя вспышками!
Пожалуйста Войти или Регистрация, чтобы присоединиться к беседе.
- Doc
-
- Не в сети
09 июнь 2012 15:55 - 11 июнь 2012 21:01 #4
от Doc
Малое знание опасно, впрочем, как и большое....
Doc ответил в теме Re: Нужно разработать и изготовить моргалку!!!
Малое знание опасно, впрочем, как и большое....
Вложения:
Последнее редактирование: 11 июнь 2012 21:01 пользователем Doc.
Пожалуйста Войти или Регистрация, чтобы присоединиться к беседе.
- Светлана
-
- Не в сети
11 июнь 2012 14:44 #5
от Светлана
Если хотите, чтобы жизнь улыбалась вам, подарите ей своё хорошее настроение
Светлана ответил в теме Нужно разработать и изготовить моргалку!!!
Только я уже говорила, лучше ЛЕ5 поставить...
Если хотите, чтобы жизнь улыбалась вам, подарите ей своё хорошее настроение
Пожалуйста Войти или Регистрация, чтобы присоединиться к беседе.
Модераторы: Doc