помогаю с разводкой пп

Больше
06 мая 2010 18:51 #36 от Андрей
Андрей ответил в теме помогаю с разводкой пп

viper2 пишет: БОЛЬШОЕ СПАСИБО Радиокотёнок уже расколол архив просто нужно было ставить програму DIP Tracle а не Sprint-Layout, теперь буду собирать по запчастям. Ты действительно реально мне помог :wink: :wink: :wink: :wink:
OKLICK сперва запусти програму WIN RAR потом в окне нажми открыть архив когда откроется жми извлеч в... после того запускаеш програму DIP Tracle где открываеш разархивованый файл формата dip.

Что то я не могу найти DIP Tracle :cry:

Пожалуйста Войти или Регистрация, чтобы присоединиться к беседе.

Больше
07 мая 2010 05:32 #37 от радиокотёнок
радиокотёнок ответил в теме помогаю с разводкой пп

oklick пишет:

viper2 пишет: БОЛЬШОЕ СПАСИБО Радиокотёнок уже расколол архив просто нужно было ставить програму DIP Tracle а не Sprint-Layout, теперь буду собирать по запчастям. Ты действительно реально мне помог :wink: :wink: :wink: :wink:
OKLICK сперва запусти програму WIN RAR потом в окне нажми открыть архив когда откроется жми извлеч в... после того запускаеш програму DIP Tracle где открываеш разархивованый файл формата dip.

Что то я не могу найти DIP Tracle :cry:

правильно -DIP Trace.

простите если такая тема уже была

Пожалуйста Войти или Регистрация, чтобы присоединиться к беседе.

Больше
13 мая 2010 10:24 #38 от STAS
STAS ответил в теме помогаю с разводкой пп
Чёрт подскажыте не могу скинуть в сообщение схему для OKLIKA сканернул и вставляю в сообщение а оно пишет что незадано режим сообщения

Пожалуйста Войти или Регистрация, чтобы присоединиться к беседе.

Больше
13 мая 2010 20:34 #39 от UU5JPP
UU5JPP ответил в теме помогаю с разводкой пп
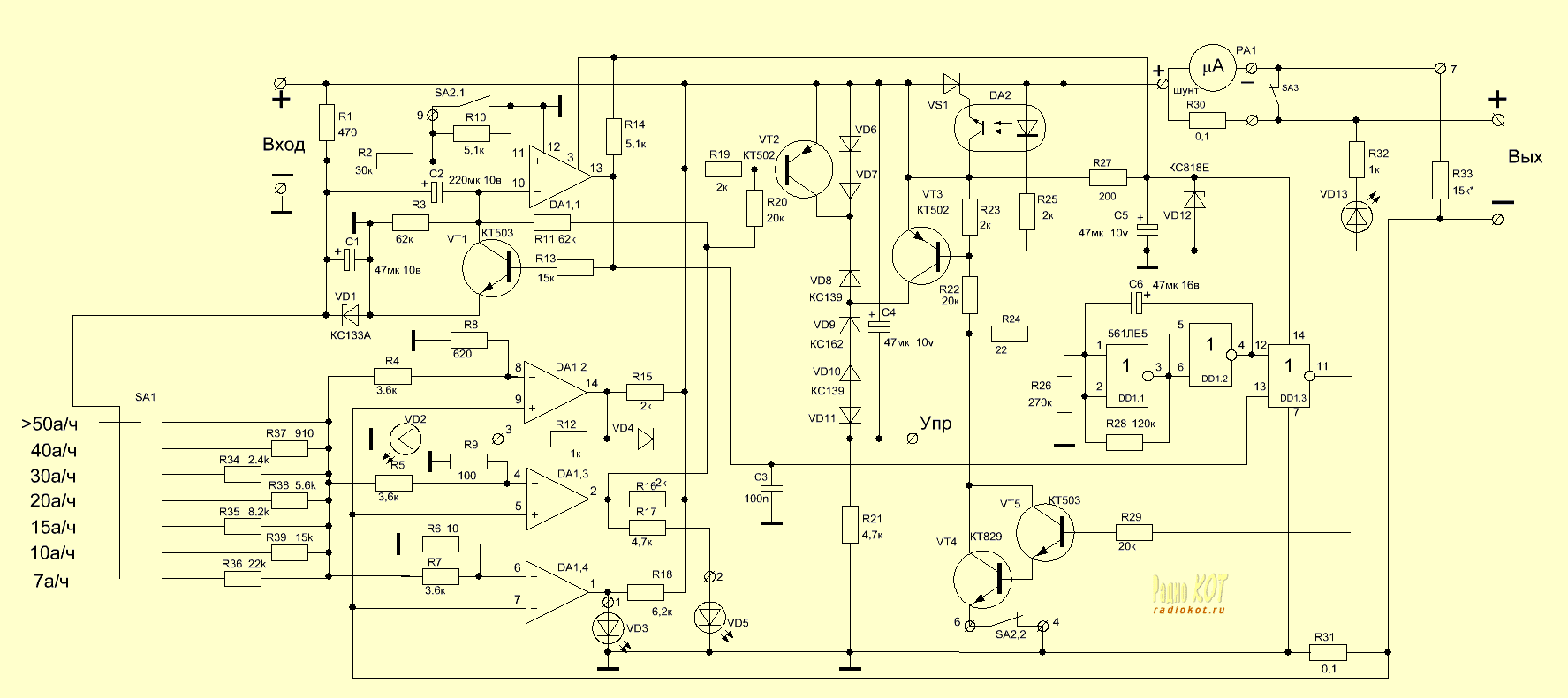
Всем доброе время суток! нарисуй пожалуйста печатку под эту схему
Вложения:

Пожалуйста Войти или Регистрация, чтобы присоединиться к беседе.

Больше
15 мая 2010 18:56 #40 от радиокотёнок
радиокотёнок ответил в теме помогаю с разводкой пп
какая микросхема DA1? какова мощность резистора R31?

простите если такая тема уже была

Пожалуйста Войти или Регистрация, чтобы присоединиться к беседе.

Модераторы: Doc
Вся информация, предоставленная на данном ресурсе разрешена к ознакомлению детям школьного возраста. Все практическое использование может быть связана с повышенной электрической опасностью и разрешено детям только под присмотром взрослых.