Разведение платы

Больше
21 окт 2010 14:39 #21 от tahk383
tahk383 ответил в теме Разведение платы

Doc пишет:

tahk383 пишет:

Doc пишет: какой тип микросхемы будите использовать CIP DIP

Вот перечень деталей и их корпуса...
Вот спецификация корпуса Z-44 под плату и если возможно прикрутить вот эту
зарядку с балансиром к этой плате,думаю лучше с выносом платы наружу(уменьшица вес )
Вопрос такой-возможно сделать так,что бы при работе прибора использовал аккамулятолы внутри корпуса,а при их разрядке просто подключит отдельный блок с этой зарядкой и балансиром и заряжать аккумуляторы не вынимая их?


как понимпть схему стабилизатора ?
нижняя отельная схема это вариация верхней (всмысле можно выбрать ту или другую) или независимая ещё одна ?


вобщето Вы бы луше целиком статью или ссылку на неё выложили чтобы меньше вопросов было

Первая схема это сам прибор,а вторая зарядка...
вот форум по этому прибору forum.primuss3.com/index.php

Пожалуйста Войти или Регистрация, чтобы присоединиться к беседе.

Больше
21 окт 2010 14:44 #22 от tahk383
tahk383 ответил в теме Разведение платы

ec73 пишет: Я видел эту схему и для меня она оказалась довольна сложна и дорогостоящая. Навороченный сатфиндер - устройство для точной настройки спутниковой антенны на спутник. Подключается к LNB-голове. В ПЗУ хранятся основные параметры каждого из спутников и поэтому при залочке сигнала на дисплее высвечивается его название. Имеется пищалка - для настройки по звуку на максимум сигнала.
Собирать имеет смысл в том случае, когда нужно настроить на несколько рядом висящих спутников с одинаковыми параметрами транспондеров. Ну и для профессиональных настройщиков.
Лично я всегда пользовался аналоговым сатфиндером, например вот таким

Если была бы обычная антенна,то пошёл бы и обычный сатфиндер,а так купил трорриидальную антенну и мучаюсь с ней уже год,настроить никак полностью всё не могу...Вот и пытаюсь собрать этот прибор с минимум знаний по радиоэлектронике.Поэтому и просил помощь в разведении этой схемы

Пожалуйста Войти или Регистрация, чтобы присоединиться к беседе.

Больше
21 окт 2010 21:03 #23 от Doc
Doc ответил в теме Разведение платы
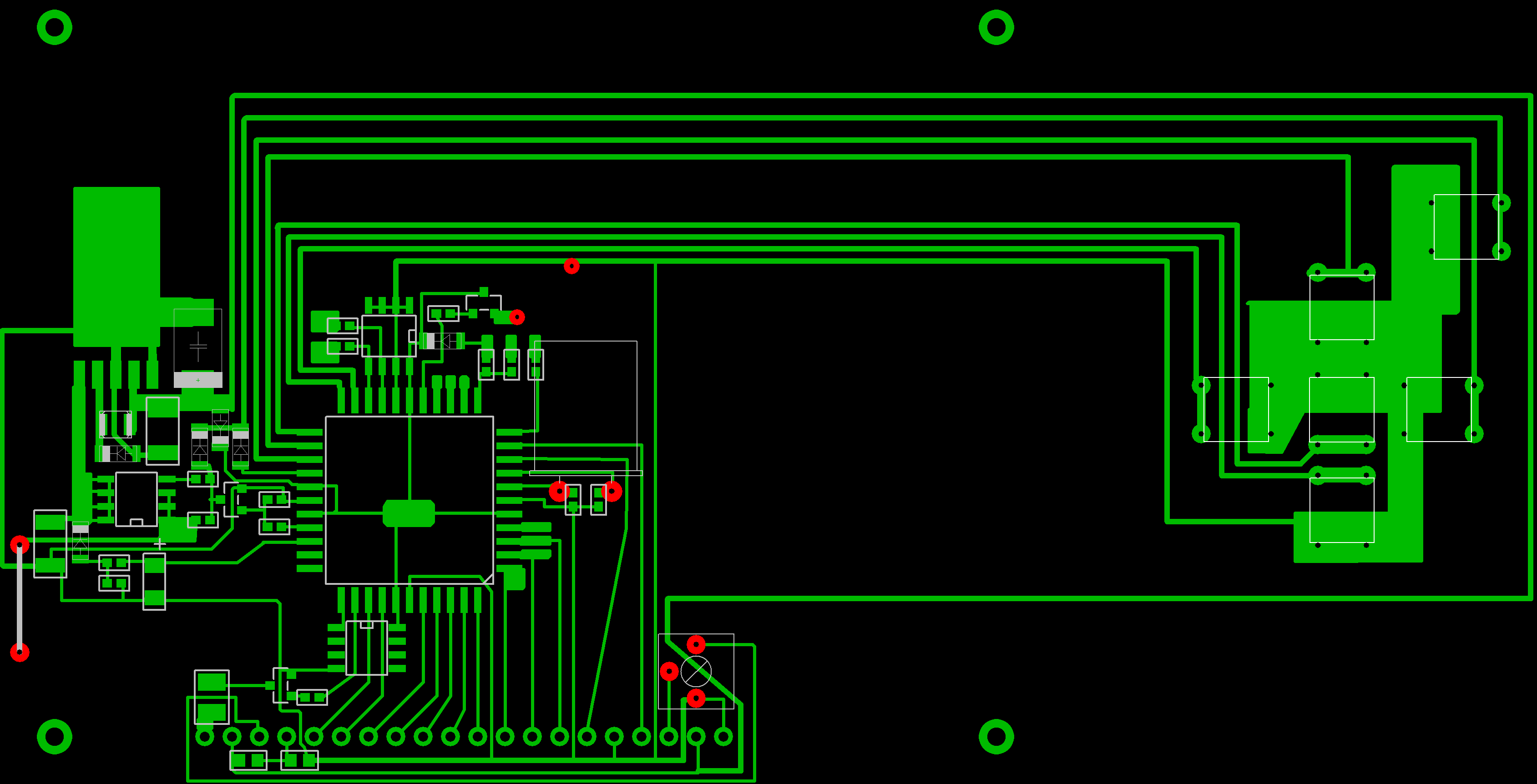
вот плата цифровой части (стабилизатор будет с обратной стороны платы)

так и не услышал ответа на мой вопрос про схему ставилизатора....

Малое знание опасно, впрочем, как и большое....
Вложения:

Пожалуйста Войти или Регистрация, чтобы присоединиться к беседе.

Больше
22 окт 2010 04:40 #24 от tahk383
tahk383 ответил в теме Разведение платы

Doc пишет: вот плата цифровой части (стабилизатор будет с обратной стороны платы)

так и не услышал ответа на мой вопрос про схему ставилизатора....

Если не входит стабилизатор на эту плату по размерам,то тогда отдельной платой...И можно файлик этой платы?

Пожалуйста Войти или Регистрация, чтобы присоединиться к беседе.

Больше
22 окт 2010 11:51 #25 от Doc
Doc ответил в теме Разведение платы

tahk383 пишет:

Doc пишет: вот плата цифровой части (стабилизатор будет с обратной стороны платы)

так и не услышал ответа на мой вопрос про схему ставилизатора....

Если не входит стабилизатор на эту плату по размерам,то тогда отдельной платой...И можно файлик этой платы?


Малое знание опасно, впрочем, как и большое....
Вложения:

Пожалуйста Войти или Регистрация, чтобы присоединиться к беседе.

Модераторы: Doc
Вся информация, предоставленная на данном ресурсе разрешена к ознакомлению детям школьного возраста. Все практическое использование может быть связана с повышенной электрической опасностью и разрешено детям только под присмотром взрослых.