Дешовинький автомобильный усилитель.

  • Гитарист
  • Гитарист аватар
Больше
10 окт 2007 07:23 - 12 окт 2007 04:55 #6 от Гитарист
Гитарист ответил в теме Дешовинький автомобильный усилитель.

свб пишет: Подобную мощность от 14 вольт не получить. Нужно делать преобразователь напряжения. Соответственно, схема уже будет не очень простая.

Получится!!!Если сделать мост- то амплитуда выходного напряжения удвоится!!! и это будет уже 28В!!!Вот и подсчитайте!!!P=(U^2)/R Из этого нужно вычесть КПД(Прим. 50-75%) и разделить на корень из 2-х!!!
Последнее редактирование: 12 окт 2007 04:55 пользователем Гитарист.

Пожалуйста Войти или Регистрация, чтобы присоединиться к беседе.

  • Гитарист
  • Гитарист аватар
Больше
10 окт 2007 07:24 #7 от Гитарист
Гитарист ответил в теме Дешовинький автомобильный усилитель.

kirmaster пишет: ТДАшка 7293 или 7294, если память не изменяет. Заявлено при ботровом напряжении 14 В -70 Вт. В реале максимум 60. Там по схеме есть 2 емкости 2200 мкФ на плечо. Они стоят в обвязке схемы. Полезно увеличить до 6800. Это цепи так называемой вольтодобавки.

Вообще то она ДВУ-ПОЛЯРНАЯ!!!

Пожалуйста Войти или Регистрация, чтобы присоединиться к беседе.

  • alex-tehnoman
  • alex-tehnoman аватар
Больше
26 окт 2007 20:42 #8 от alex-tehnoman
Вопрос по теме: "Автомобильный усилитель 70 Вт"( www.radio-portal.ru/modules.php ? ... age_id=979 ), так вот, уважаемые подскажите пожалуйста какой должен стоять резистор на входе, что за катушка (или что это) на питании (+), и если у кого есть, поделитесь рисунком печатной платы (для создания её по лазерно утюговой технологии). Заранее благодарен! ( alex-tehnoman@mail.ru )

Пожалуйста Войти или Регистрация, чтобы присоединиться к беседе.

  • mikes357
  • mikes357 аватар
Больше
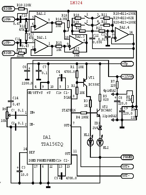
10 нояб 2007 10:53 #9 от mikes357
Вот такая схемка как-то случайно попалась.
Вложения:

Пожалуйста Войти или Регистрация, чтобы присоединиться к беседе.

  • Александр
  • Александр аватар
Больше
10 нояб 2007 18:10 #10 от Александр
Александр ответил в теме Дешовинький автомобильный усилитель.

mikes357 пишет: Вот такая схемка как-то случайно попалась.

Так и что???

Пожалуйста Войти или Регистрация, чтобы присоединиться к беседе.

Модераторы: Doc
Вся информация, предоставленная на данном ресурсе разрешена к ознакомлению детям школьного возраста. Все практическое использование может быть связана с повышенной электрической опасностью и разрешено детям только под присмотром взрослых.