- Сообщений: 2
- Спасибо получено: 0
Ищу схему включения кнопкой без фиксации
- gek
-
Автор темы
- Не в сети
Less
Больше
15 нояб 2010 10:36 #1
от gek
gek создал тему: Ищу схему включения кнопкой без фиксации
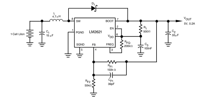
Ищу схему включения и выключения кнопкой без фиксации преобразователя DC_DC на LM2621 предварительно запитав аккумулятором от сотового 3,6V с возможностью зарядки от з/у
Вложения:
Пожалуйста Войти или Регистрация, чтобы присоединиться к беседе.
- Doc
-
- Не в сети
15 нояб 2010 14:16 #2
от Doc
Малое знание опасно, впрочем, как и большое....
Doc ответил в теме Ищу схему включения кнопкой без фиксации
непонятно что хотите включать кнопкой без фикасации???? нарисуте схему где планируеться ипосльзовать кнопка , а мы скажем как
Малое знание опасно, впрочем, как и большое....
Пожалуйста Войти или Регистрация, чтобы присоединиться к беседе.
- gek
-
Автор темы
- Не в сети
Less
Больше
- Сообщений: 2
- Спасибо получено: 0
15 нояб 2010 14:31 #3
от gek
gek ответил в теме Ищу схему включения кнопкой без фиксации
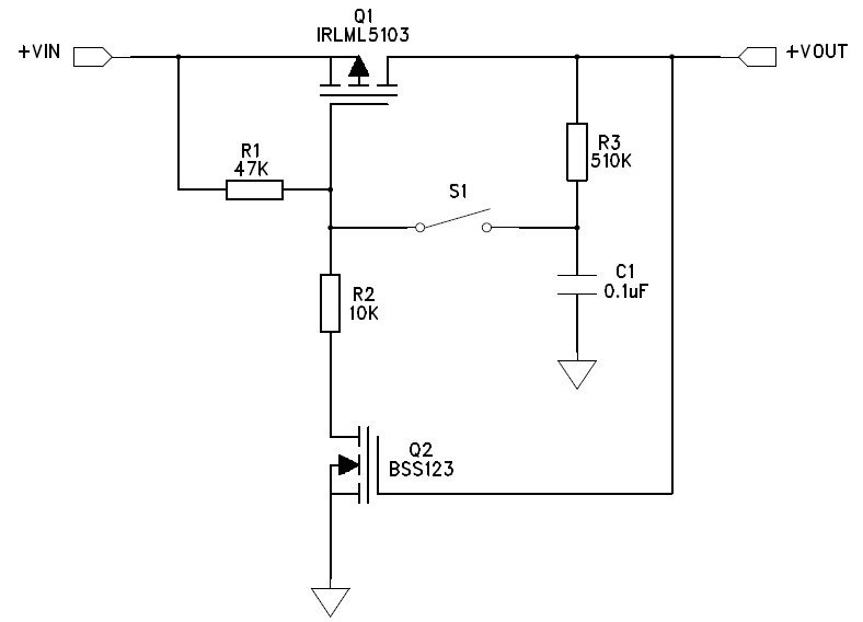
Кнопку надо поставить после плюса аккумулятора. Вот еще схемка на двух полевых транзисторах, только она рассчитана на более высокое напряжение, минимальное у LM2621 1.4V
Вложения:
Пожалуйста Войти или Регистрация, чтобы присоединиться к беседе.
- Дмитрий
-
- Не в сети
Less
Больше
- Сообщений: 22
- Спасибо получено: 0
18 дек 2010 04:57 #4
от Дмитрий
Дмитрий ответил в теме Ищу схему включения кнопкой без фиксации
А Вы не думали о тиристорах? Если только включение, то вполне подойдет! Тиристор на постоянном токе откоется нажатием кнопки и будет находиться в таком положении до снятия питания!
Пожалуйста Войти или Регистрация, чтобы присоединиться к беседе.
Модераторы: Doc