- Сообщений: 50
- Спасибо получено: 0
Регулятор напряжения
- Алексей Викторович Зиновьев
-
Автор темы
- Не в сети
Less
Больше
11 авг 2011 05:01 #16
от Алексей Викторович Зиновьев
Алексей Викторович Зиновьев ответил в теме Регулятор напряжения
Точно нужен на 20 ампер, мне 5 галогенок надо запитать каждая около 4 ампера жрёт.
Пожалуйста Войти или Регистрация, чтобы присоединиться к беседе.
- radioman
-
- Не в сети
11 авг 2011 08:52 #17
от radioman
radioman ответил в теме Регулятор напряжения
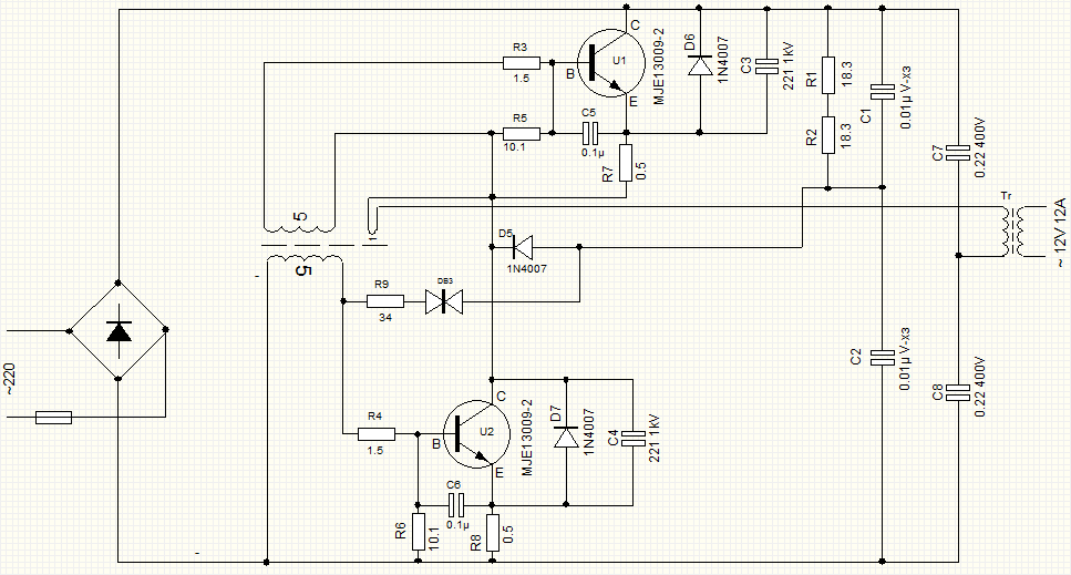
помрут твои галогенки от постоянной составляющей, которая появится при коммутации на полупериоде.
Нужен электронный трансформатор. Правда, чтоб не регулировать, а только запитать.
[attachment=0:fp1ihnra]<!-- ia0 -->6ab0efa4cb45.png<!-- ia0 -->[/attachment:fp1ihnra]
Нужен электронный трансформатор. Правда, чтоб не регулировать, а только запитать.
[attachment=0:fp1ihnra]<!-- ia0 -->6ab0efa4cb45.png<!-- ia0 -->[/attachment:fp1ihnra]
Вложения:
Пожалуйста Войти или Регистрация, чтобы присоединиться к беседе.
- Алексей Викторович Зиновьев
-
Автор темы
- Не в сети
Less
Больше
- Сообщений: 50
- Спасибо получено: 0
11 авг 2011 09:43 #18
от Алексей Викторович Зиновьев
Алексей Викторович Зиновьев ответил в теме Регулятор напряжения
при каких коммутациях на полупериодах?ec73 пишет: помрут твои галогенки от постоянной составляющей, которая появится при коммутации на полупериоде
Пожалуйста Войти или Регистрация, чтобы присоединиться к беседе.
- VLADER
-
- Не в сети
Less
Больше
- Сообщений: 117
- Спасибо получено: 8
12 авг 2011 13:17 #19
от VLADER
VLADER ответил в теме Регулятор напряжения
Да не потянет электронный трансформатор 20 А нагрузки.
Пожалуйста Войти или Регистрация, чтобы присоединиться к беседе.
- Дмитрий
-
- Не в сети
Less
Больше
- Сообщений: 7
- Спасибо получено: 0
14 авг 2011 08:40 #20
от Дмитрий
Сомневаюсь, что это гАтовый за 200 рублей выдаст ток 20А. А на пять галогенок можно разделить: либо пять регулирующих транзисторов на каждую, либо два+три, чтобы токи поменьше были. Тогда и надежней будет.
Дмитрий ответил в теме Регулятор напряжения
Zinovaleks95 пишет: Так он гатовый в от дельном корпусе похожем на дросель ЛДС в магазине продаётся за 200 руб
Сомневаюсь, что это гАтовый за 200 рублей выдаст ток 20А. А на пять галогенок можно разделить: либо пять регулирующих транзисторов на каждую, либо два+три, чтобы токи поменьше были. Тогда и надежней будет.
Пожалуйста Войти или Регистрация, чтобы присоединиться к беседе.
Модераторы: Doc