Регулятор мощности для 12 вольтового 40 ватного паяльника

Больше
18 апр 2014 19:37 #1 от Рудольф
Подскажите пожалуста схемку регулятора мощности без микроконтролера для автомобильного паяльника.Очень буду благодарен.

Пожалуйста Войти или Регистрация, чтобы присоединиться к беседе.

Больше
18 апр 2014 23:21 #2 от Сергей
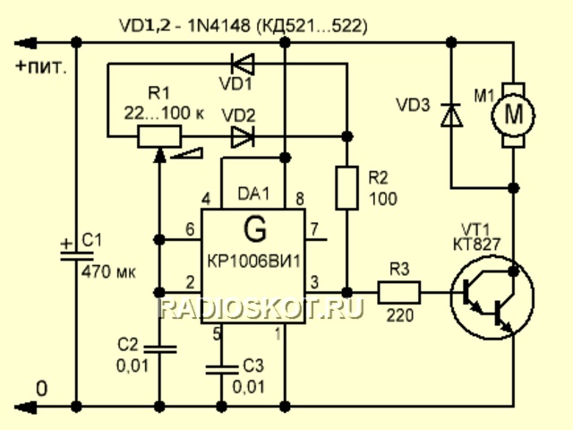
Как вариант можно использовать ШИМ как на рисунке. Только транзистор можно взять по меньше, ну или на линейном стабилизаторе.

Вложения:
Спасибо сказали: Рудольф

Пожалуйста Войти или Регистрация, чтобы присоединиться к беседе.

Модераторы: Doc
Вся информация, предоставленная на данном ресурсе разрешена к ознакомлению детям школьного возраста. Все практическое использование может быть связана с повышенной электрической опасностью и разрешено детям только под присмотром взрослых.