Нужна схема USB IRDA

Больше
14 сен 2010 13:39 #6 от Vlad
Vlad ответил в теме Нужна схема USB IRDA
У меня где-то валяется, если только открыть и посмотреть...

Пожалуйста Войти или Регистрация, чтобы присоединиться к беседе.

  • VVK
  • VVK аватар
Больше
14 сен 2010 16:57 #7 от VVK
VVK ответил в теме Нужна схема USB IRDA
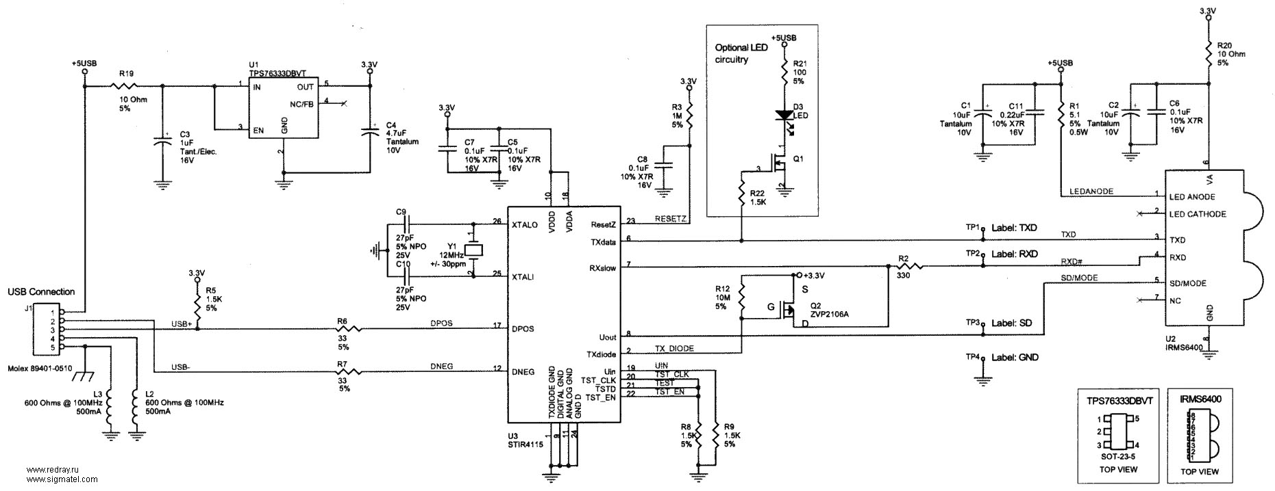
Посмотри эту схемку
Вложения:

Пожалуйста Войти или Регистрация, чтобы присоединиться к беседе.

Модераторы: Doc
Вся информация, предоставленная на данном ресурсе разрешена к ознакомлению детям школьного возраста. Все практическое использование может быть связана с повышенной электрической опасностью и разрешено детям только под присмотром взрослых.