- Сообщений: 21
- Спасибо получено: 0
Вопрос о программаторе EXTRA-PIC
- UU5JPP
-
Автор темы
- Не в сети
Less
Больше
21 фев 2010 19:07 #1
от UU5JPP
UU5JPP создал тему: Вопрос о программаторе EXTRA-PIC
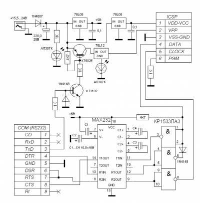
Всем доброе время суток! столкнулся с проблемой программирования микросхем нашел схему программатора EXTRA-PIC собрал и вот тут.... только дошло что у меня ноутбук и COM портов нет есть какие-нибудь проверенные схемы переходников на USB не сильно сложные. Ниже фотки уже готового программатора.
Вложения:
Пожалуйста Войти или Регистрация, чтобы присоединиться к беседе.
- leri
-
- Не в сети
Less
Больше
- Сообщений: 341
- Спасибо получено: 13
02 янв 2011 15:52 #2
от leri
16Мв-это не память- это склероз!
leri ответил в теме Вопрос о программаторе EXTRA-PIC
Простая схемка наFTDI 232RL,можно наPL2303,наCP2101,я на232 делал себе KKL адаптер под USB
16Мв-это не память- это склероз!
Пожалуйста Войти или Регистрация, чтобы присоединиться к беседе.
- Владимир
-
- Не в сети
Less
Больше
- Сообщений: 328
- Спасибо получено: 0
02 янв 2011 16:31 #3
от Владимир
Владимир ответил в теме Вопрос о программаторе EXTRA-PIC
Собирал я этот программатор, долго мучился с ним, ПОТОМ ТОЛЬКО ДОШЛО, нужно подать питание на микросхему 1533ЛА3, подал и все заработало, наверно специально это не указали, что бы у них покупали.
Пожалуйста Войти или Регистрация, чтобы присоединиться к беседе.
- radioman
-
- Не в сети
03 янв 2011 02:39 #4
от radioman
radioman ответил в теме Вопрос о программаторе EXTRA-PIC
хороший программатор, именно эту, доработанную схему экстрапика я и выбрал для повторения. Перерисовал в Diptrace под свою элементную базу, сделал печатку, все заработало влет. Не догадался поставить панельку под память, а он еще и ее умеет
Вобщем, кому нужны файлики, дам ссылку. Диптрейсовкое хорошо потому, что можно добавить свое (например, в случае установки переходника по USB) и переразвести. Готовые картинки под ЛУТ, есть в архиве в пдфках.
Гонял все пики, кроме 40-контактных, таких у меня нет. Все остальные работают.
Гонял все пики, кроме 40-контактных, таких у меня нет. Все остальные работают.
Пожалуйста Войти или Регистрация, чтобы присоединиться к беседе.
- leri
-
- Не в сети
Less
Больше
- Сообщений: 341
- Спасибо получено: 13
03 янв 2011 19:02 #5
от leri
16Мв-это не память- это склероз!
leri ответил в теме Вопрос о программаторе EXTRA-PIC
Сбросте пожалуста в лайоуте, я так понимаю ФТДИ туда присибачить ничего не стоит МАХ выбрасываеш и переразводиш,что еще можно использовать в место К1533ЛА3 ???
16Мв-это не память- это склероз!
Пожалуйста Войти или Регистрация, чтобы присоединиться к беседе.
Модераторы: Doc