- Спасибо получено: 0
Микроконтроллер MSP430 от TI
- Радиоаматор"ЛевогоФронта"
-
Автор темы
Less
Больше
04 сен 2008 22:53 #1
от Радиоаматор"ЛевогоФронта"
Радиоаматор"ЛевогоФронта" создал тему: Микроконтроллер MSP430 от TI
Вот решил спросить есть ли у кого опыт работы с ними, а то информации
и схем по АВРам и ПИКам много, а по МСП практически схем очень мало,
хотя говорят довольно мощный МК.
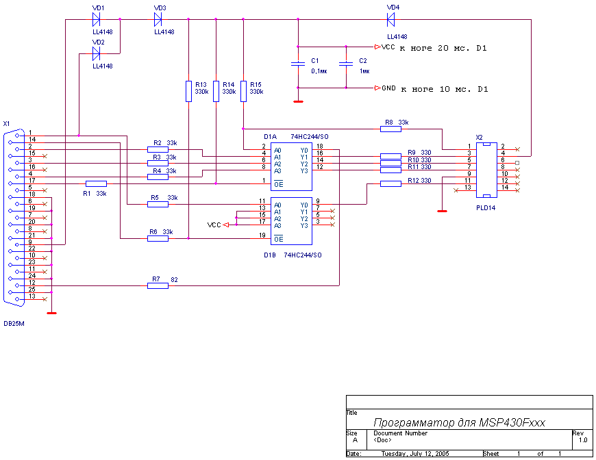
Программатор довольно простой, незнаю только как подступится к ним
с чего начать, да и софт для прошивки не известен..
и схем по АВРам и ПИКам много, а по МСП практически схем очень мало,
хотя говорят довольно мощный МК.
Программатор довольно простой, незнаю только как подступится к ним
с чего начать, да и софт для прошивки не известен..
Вложения:
Пожалуйста Войти или Регистрация, чтобы присоединиться к беседе.
- Радиоаматор"ЛевогоФронта"
-
Автор темы
Less
Больше
- Спасибо получено: 0
05 сен 2008 20:12 #2
от Радиоаматор"ЛевогоФронта"
Радиоаматор"ЛевогоФронта" ответил в теме Микроконтроллер MSP430 от TI
Что никто ни чего не знает про них? Жаль.
Прийдется самому...
Прийдется самому...
Пожалуйста Войти или Регистрация, чтобы присоединиться к беседе.
- Радиоаматор"ЛевогоФронта"
-
Автор темы
Less
Больше
- Спасибо получено: 0
07 янв 2009 23:22 #3
от Радиоаматор"ЛевогоФронта"
Радиоаматор"ЛевогоФронта" ответил в теме Микроконтроллер MSP430 от TI
Вот может кому пригодится....
Микропотребляющий измеритель LCF на msp430f1121
В принципе полезный в хозяйстве прибор, мне понравился
В принципе полезный в хозяйстве прибор, мне понравился
Пожалуйста Войти или Регистрация, чтобы присоединиться к беседе.
- Радиоаматор"ЛевогоФронта"
-
Автор темы
Less
Больше
- Спасибо получено: 0
05 март 2009 19:14 #4
от Радиоаматор"ЛевогоФронта"
Радиоаматор"ЛевогоФронта" ответил в теме Микроконтроллер MSP430 от TI
Вот среда разработки на асме, си и си++. Также совместно с программатором MSP Prog.pdf можно программировать и внутрисхемно отлаживать, очень удобно !
IAR Embedded Workbench for MSP430 V4.20.1
Уже собрал пару устройств на MSP430, МК очень понравился
Никаких фьюзов, все доступно программно и можно например изменять источники тактирования или частоту внутреннего DCO прям по ходу выполнения программы.
Полезные ссылки:
Примеры применения семейства MSP430
"MSP430 для новичков"
IAR Embedded Workbench for MSP430 V4.20.1
Уже собрал пару устройств на MSP430, МК очень понравился
Полезные ссылки:
Примеры применения семейства MSP430
"MSP430 для новичков"
Пожалуйста Войти или Регистрация, чтобы присоединиться к беседе.
Модераторы: Doc