- Сообщений: 1245
- Спасибо получено: 31
Подбор деталей!
- Вячеслав
-
- Не в сети
Less
Больше
29 март 2012 18:10 #6
от Вячеслав
Вячеслав ответил в теме Подбор деталей!
Это именно комплектарная пара, т.е. идентичные характеристики но разные проводимости, корпус ТО-220 на радиатор конечно.
Пожалуйста Войти или Регистрация, чтобы присоединиться к беседе.
- ИЛЬЯ
-
- Не в сети
Less
Больше
- Сообщений: 516
- Спасибо получено: 11
30 март 2012 06:47 #7
от ИЛЬЯ
на счет радиатора- все от мощи зависит.
КТ818 + КТ819 дешево и сердито и мощно
ИЛЬЯ ответил в теме Re: Подбор деталей!
между базами ставь лучше диод или даже два. что на входе будет? тогда конкретней сказать можно.Rrenovatio пишет: Транзисторы на радиатор? или не греются...
как они в паре работают?
или лучше между базами поставить подстроечный резистор!
ну что б хоть как то подровнять их порог открытия???
на счет радиатора- все от мощи зависит.
КТ818 + КТ819 дешево и сердито и мощно
Пожалуйста Войти или Регистрация, чтобы присоединиться к беседе.
- ИЛЬЯ
-
- Не в сети
Less
Больше
- Сообщений: 516
- Спасибо получено: 11
30 март 2012 07:12 #8
от ИЛЬЯ
ИЛЬЯ ответил в теме Re: Подбор деталей!
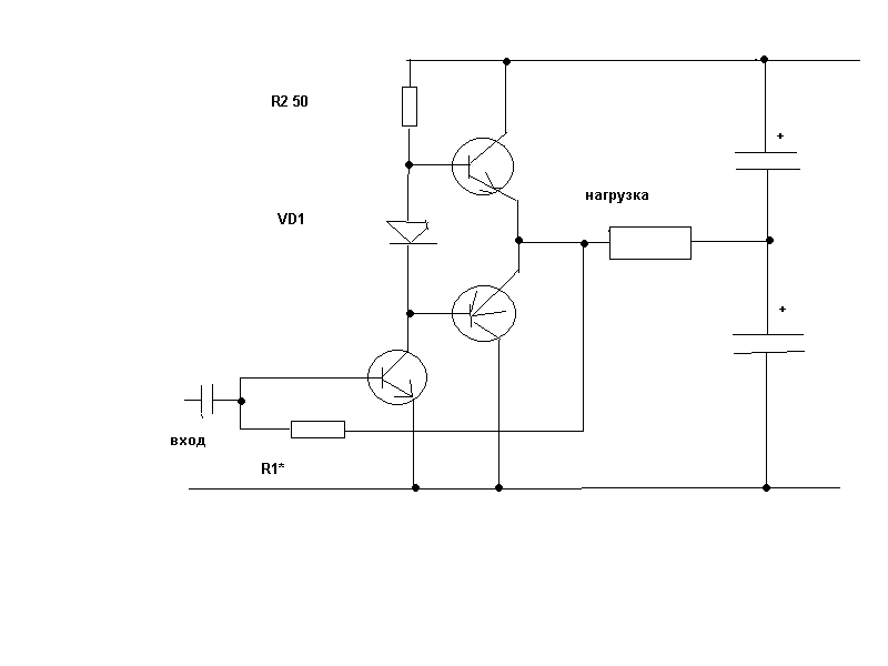
вот простейшая схема, не лишенная недостатков, естественно
резистор R2 ставь несколько ватт, грется будет. R1 подобрать, чтоб на выходе постоянка пол_питания была.
диод кремневый, такой чтобы пол ампера держал. может два последовательно включить придется, или последовательно резистор. от диода ток покоя выходного каскада зависит. маленький ток искажать будет. большой транзисторы греются.
резистор R2 ставь несколько ватт, грется будет. R1 подобрать, чтоб на выходе постоянка пол_питания была.
диод кремневый, такой чтобы пол ампера держал. может два последовательно включить придется, или последовательно резистор. от диода ток покоя выходного каскада зависит. маленький ток искажать будет. большой транзисторы греются.
Вложения:
Пожалуйста Войти или Регистрация, чтобы присоединиться к беседе.
- Rrenovatio
-
Автор темы
- Не в сети
Less
Больше
- Сообщений: 2505
- Спасибо получено: 78
30 март 2012 12:19 #9
от Rrenovatio
Rrenovatio ответил в теме Подбор деталей!
Всем спасибо!
вопрос закрыт!
вопрос закрыт!
Пожалуйста Войти или Регистрация, чтобы присоединиться к беседе.
- Aleksanders
-
- Не в сети
Less
Больше
- Сообщений: 616
- Спасибо получено: 11
27 сен 2012 07:35 #10
от Aleksanders
Aleksanders ответил в теме Подбор деталей!
Зверская схема. Никому такую не пожелаешь... Уж если делать, то класса C.
Пожалуйста Войти или Регистрация, чтобы присоединиться к беседе.
Модераторы: Doc