Как смотреть закрытые цифровые TV каналы?

  • }|{
  • }|{ аватар Автор темы
Больше
29 нояб 2013 08:51 - 29 нояб 2013 08:51 #6 от }|{
Это всё не то. Хотелось бы комп использовать для эмуляции карты, а лучше вообще для декодирования сигнала.
Последнее редактирование: 29 нояб 2013 08:51 пользователем }|{.

Пожалуйста Войти или Регистрация, чтобы присоединиться к беседе.

Больше
29 нояб 2013 13:30 - 29 нояб 2013 13:31 #7 от Rrenovatio
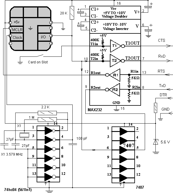
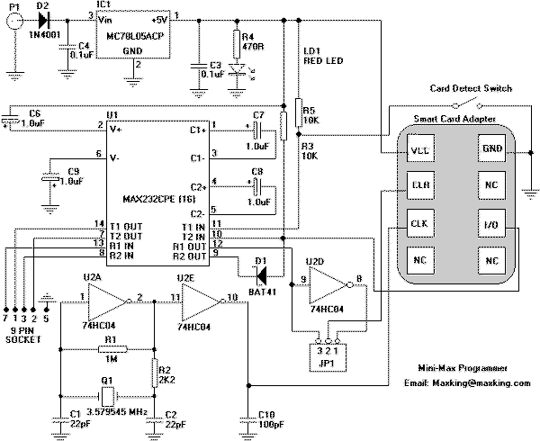
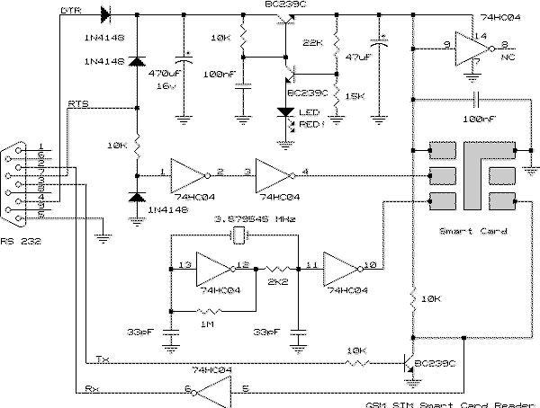
Устройства чтения карт (3 варианта)







эмуляторов карт для компа не существует!
декодирование сигнала - это вобще не с этой оперы...
:P такие вот дела!
Последнее редактирование: 29 нояб 2013 13:31 пользователем Rrenovatio.

Пожалуйста Войти или Регистрация, чтобы присоединиться к беседе.

Больше
29 нояб 2013 13:42 #8 от Rrenovatio
а и ещё если карта привязана к модулю, всё это бессмысленно!
;)

Пожалуйста Войти или Регистрация, чтобы присоединиться к беседе.

Модераторы: Doc
Вся информация, предоставленная на данном ресурсе разрешена к ознакомлению детям школьного возраста. Все практическое использование может быть связана с повышенной электрической опасностью и разрешено детям только под присмотром взрослых.