- Сообщений: 1116
- Спасибо получено: 46
Таймер с автоматическим отключением от питания и управлением одной кнопкой.
- Николай Петрович
-
Автор темы
- Не в сети
Less
Больше
15 фев 2015 11:15 - 15 фев 2015 15:06 #11
от Николай Петрович
Николай Петрович ответил в теме Таймер с автоматическим отключением от питания и управлением одной кнопкой.
JPG - заглавными. Есть ли какой выход из ситуации? Расширение - это что? JPG (к примеру) это разрешение? Не спец я по компам, а изучать думаю, уже поздно. Хотя дедушка Ленин и говорил, что учиться никогда не поздно - он ошибался.
Последнее редактирование: 15 фев 2015 15:06 пользователем Николай Петрович.
Пожалуйста Войти или Регистрация, чтобы присоединиться к беседе.
- Doc
-
- Не в сети
15 фев 2015 17:19 #12
от Doc
Малое знание опасно, впрочем, как и большое....
Doc ответил в теме Таймер с автоматическим отключением от питания и управлением одной кнопкой.
расширение файла это то что стоит после последней точки
JPG это раширение
JPG это раширение
Малое знание опасно, впрочем, как и большое....
Пожалуйста Войти или Регистрация, чтобы присоединиться к беседе.
- Николай Петрович
-
Автор темы
- Не в сети
Less
Больше
- Сообщений: 1116
- Спасибо получено: 46
15 фев 2015 21:44 - 17 фев 2015 23:48 #13
от Николай Петрович
Николай Петрович ответил в теме Таймер с автоматическим отключением от питания и управлением одной кнопкой.
Дос, мне,как то, не удобно просить, но прошу не за себя. Пожалуйста, добавте в тот материал, что на сайте, что бы закончить статью.
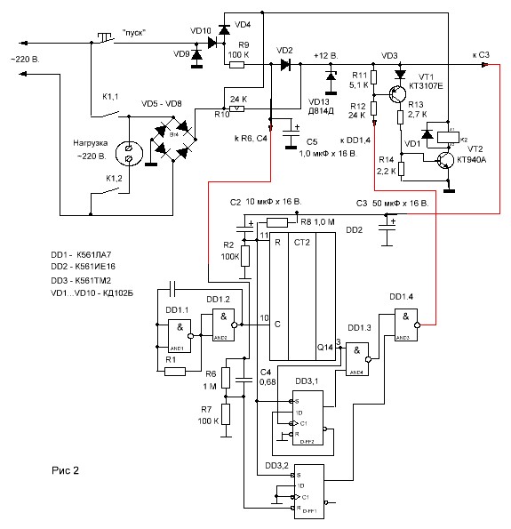
На рис.2 приведена схема таймера работающая от сети ~220 В. Принцип действия схемы остался прежним. Отличие заключено в следующем: При нажатии на кнопку «Пуск» Положительная полуволна напряжения питает реле по цепи: Сеть ~ 220 В., кнопка «Пуск», диоды VD10, VD4, реле, транзистор VT2, диодный мост VD5, VD8. Питание остальной части схемы, при положительной полуволне, по цепи: Сеть ~ 220 В., кнопка «Пуск», диоды VD10, VD4, резистор R10, стабилитрон VD13, диодный мост VD5, VD8.
При отрицательной полуволне, питание реле по цепи: Сеть ~ 220 В, диодный мост VD5, VD8, реле, транзистор VT2, диод VD9, кнопка «Пуск». Питание схемы: Сеть, диодный мост VD5, VD8, резистор R10, стабилитрон VD13, диод VD9, кнопка «Пуск». После того, как включится реле, своими контактами, подключает диодный мост VD5 – VD9. Дальнейшее питание схемы происходит от него. Диоды VD2, VD4 предотвращают заряд конденсаторов С4, С5, при отпущенной кнопке «Пуск. Диод VD3 обеспечивает надёжное запирание транзистора VT1. Конденсатор С5 способствует заряду конденсатора С4, в момент нажатия кнопки «Пуск», постоянным напряжением. Предотвращает появление импульсов установки триггера в нуль, по входу R, c каждым положительным полупериодом. Диод VD2 ограничивает напряжение на конденсаторе С5. Работа схемы ни чем не отличается от предыдущего варианта, за исключением: При логическом нуле, на выходе элемента DD1,4, транзистор VT1 открывается и открывает транзистор VT2.
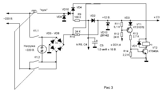
Если использовать двойную кнопку «Пуск» ( с двумя замыкающими контактами), можно выполнить схему, имеющую полную развязку с питающей сетью ~220 В. Рис 3
Схема имеет бестрансформаторное питание, поэтому прикосновение к токовидущем частям ОПАСНО для жизни!
На рис.2 приведена схема таймера работающая от сети ~220 В. Принцип действия схемы остался прежним. Отличие заключено в следующем: При нажатии на кнопку «Пуск» Положительная полуволна напряжения питает реле по цепи: Сеть ~ 220 В., кнопка «Пуск», диоды VD10, VD4, реле, транзистор VT2, диодный мост VD5, VD8. Питание остальной части схемы, при положительной полуволне, по цепи: Сеть ~ 220 В., кнопка «Пуск», диоды VD10, VD4, резистор R10, стабилитрон VD13, диодный мост VD5, VD8.
При отрицательной полуволне, питание реле по цепи: Сеть ~ 220 В, диодный мост VD5, VD8, реле, транзистор VT2, диод VD9, кнопка «Пуск». Питание схемы: Сеть, диодный мост VD5, VD8, резистор R10, стабилитрон VD13, диод VD9, кнопка «Пуск». После того, как включится реле, своими контактами, подключает диодный мост VD5 – VD9. Дальнейшее питание схемы происходит от него. Диоды VD2, VD4 предотвращают заряд конденсаторов С4, С5, при отпущенной кнопке «Пуск. Диод VD3 обеспечивает надёжное запирание транзистора VT1. Конденсатор С5 способствует заряду конденсатора С4, в момент нажатия кнопки «Пуск», постоянным напряжением. Предотвращает появление импульсов установки триггера в нуль, по входу R, c каждым положительным полупериодом. Диод VD2 ограничивает напряжение на конденсаторе С5. Работа схемы ни чем не отличается от предыдущего варианта, за исключением: При логическом нуле, на выходе элемента DD1,4, транзистор VT1 открывается и открывает транзистор VT2.
Если использовать двойную кнопку «Пуск» ( с двумя замыкающими контактами), можно выполнить схему, имеющую полную развязку с питающей сетью ~220 В. Рис 3
Схема имеет бестрансформаторное питание, поэтому прикосновение к токовидущем частям ОПАСНО для жизни!
Вложения:
Последнее редактирование: 17 фев 2015 23:48 пользователем Николай Петрович.
Пожалуйста Войти или Регистрация, чтобы присоединиться к беседе.
Модераторы: Doc