- Сообщений: 1116
- Спасибо получено: 46
Фотореле.
- Николай Петрович
-
Автор темы
- Не в сети
Less
Больше
22 нояб 2016 23:08 - 22 нояб 2016 23:26 #6
от Николай Петрович
Николай Петрович ответил в теме Фотореле.
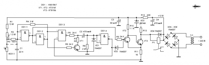
Как и говорил ранее, показываю схему помехозащищённого фотореле. Оно проще, по конструкции того, что выложено на нашем сайте, но несколько сложнее того, о котором говорил в #3. Схема изготовлена в металле, работает удовлетворительно.
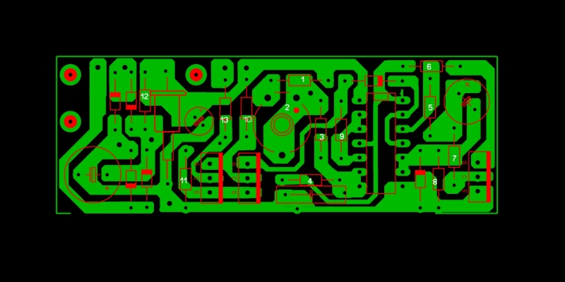
Ну и печатка:
Чертёж платы со стороны проводников.
При С2 = 47 мкФ выдержка времени отключения 1,2 минуты. При С2 = 470 мкФ выдержка, соответственно 13 - 14 минут.
Ну и печатка:
Чертёж платы со стороны проводников.
При С2 = 47 мкФ выдержка времени отключения 1,2 минуты. При С2 = 470 мкФ выдержка, соответственно 13 - 14 минут.
Вложения:
Последнее редактирование: 22 нояб 2016 23:26 пользователем Николай Петрович.
Пожалуйста Войти или Регистрация, чтобы присоединиться к беседе.
- Николай Петрович
-
Автор темы
- Не в сети
Less
Больше
- Сообщений: 1116
- Спасибо получено: 46
10 апр 2017 08:01 - 10 апр 2017 08:23 #7
от Николай Петрович
Николай Петрович ответил в теме Фотореле.
Действующая модель настоящего фотореле была представлена на районный конкурс работ студентов ТПК, где заняла 2-е место. Планируется выставить её на областной конкурс.
Последнее редактирование: 10 апр 2017 08:23 пользователем Николай Петрович.
Пожалуйста Войти или Регистрация, чтобы присоединиться к беседе.
- Николай Петрович
-
Автор темы
- Не в сети
Less
Больше
- Сообщений: 1116
- Спасибо получено: 46
15 апр 2017 09:18 - 15 апр 2017 13:42 #8
от Николай Петрович
Николай Петрович ответил в теме Фотореле.
Такая модель фотореле была представлена на областную выставку. Заняла ли она какое место, пока неизвестно - жюри конкурса ещё не вынесли своего решения. Было бы не плохо если фотореле займёт одно из призовых мест. Это даст ей путёвку на выставку в Москве. Тогда, быть может, найдётся спонсор для выпуска таких фотореле в промышленных масштабах. Конечно, схема должна быть доработана с целью снижения себестоимости и увеличением надёжности конструкции.
Плата фотореле закрыта затемняющим экраном.
_________________________________________________________________
Не могу не радоваться! Модель фотореле заняла 1-е место на областной выставке поделок студентами профессиональных колледжей. Про поездку в столицу, пока, ничего не известно. Ну ничего, поживём-увидим.
Плата фотореле закрыта затемняющим экраном.
_________________________________________________________________
Не могу не радоваться! Модель фотореле заняла 1-е место на областной выставке поделок студентами профессиональных колледжей. Про поездку в столицу, пока, ничего не известно. Ну ничего, поживём-увидим.
Вложения:
Последнее редактирование: 15 апр 2017 13:42 пользователем Николай Петрович.
Пожалуйста Войти или Регистрация, чтобы присоединиться к беседе.
Модераторы: Doc