MAYDAY!!! MAYDAY!!!

  • }|{
  • }|{ аватар
Больше
03 фев 2009 11:46 #6 от }|{
}|{ ответил в теме MAYDAY!!! MAYDAY!!!
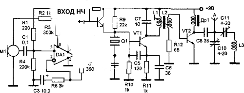
Давай по порядку: 1. Отключи R9 от ОУ. Генератор работает нормально? Если да
2. Подай сигнал от какого нибудь УНЧ. Появилась модуляция? (Возможно надо подобрать уровень НЧ сигнала) Если да то проверяй ОУ и микрофон;
Если нет - замени варикап.

Пожалуйста Войти или Регистрация, чтобы присоединиться к беседе.

Больше
05 фев 2009 13:27 #7 от Роман
Роман ответил в теме MAYDAY!!! MAYDAY!!!
Попробуй такой вариант. Я делал подобное, хотя это не правильно, но модуляция получается хорошая! Вместо варикапа - кондёр , дополнительным транзистором ты с помощью модуляции меняешь сопротивление R9 .
Вложения:

Пожалуйста Войти или Регистрация, чтобы присоединиться к беседе.

Модераторы: Doc
Вся информация, предоставленная на данном ресурсе разрешена к ознакомлению детям школьного возраста. Все практическое использование может быть связана с повышенной электрической опасностью и разрешено детям только под присмотром взрослых.