- Сообщений: 89
- Спасибо получено: 0
пульт радиоуправления 1 командой
- ReDDweL
-
Автор темы
- Не в сети
Less
Больше
13 фев 2009 13:03 #16
от ReDDweL
ReDDweL ответил в теме пульт радиоуправления 1 командой
Doc, ну ты схему посмотрел?
Пожалуйста Войти или Регистрация, чтобы присоединиться к беседе.
- Doc
-
- Не в сети
13 фев 2009 20:28 #17
от Doc
Малое знание опасно, впрочем, как и большое....
Doc ответил в теме пульт радиоуправления 1 командой
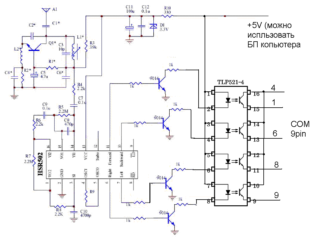
Предлагаю вот так ....
единственно что мог ошибиться с выходнами на ком , возможно предеться посменять эммиторы с колекторами опртропар
единственно что мог ошибиться с выходнами на ком , возможно предеться посменять эммиторы с колекторами опртропар
Малое знание опасно, впрочем, как и большое....
Вложения:
Пожалуйста Войти или Регистрация, чтобы присоединиться к беседе.
- ReDDweL
-
Автор темы
- Не в сети
Less
Больше
- Сообщений: 89
- Спасибо получено: 0
14 фев 2009 07:29 #18
от ReDDweL
ReDDweL ответил в теме пульт радиоуправления 1 командой
спасибо, Doc, пойду трести братишек с племянниками - пусь машинку отдают!!!
как сделаю отпишусь!
как сделаю отпишусь!
Пожалуйста Войти или Регистрация, чтобы присоединиться к беседе.
Модераторы: Doc