Зарядка акамлятора машине

Больше
31 окт 2009 10:10 #6 от slavy
slavy ответил в теме Зарядка акамлятора машине

Olezka пишет: Подкажите схему для зарядки акамуляторов к машине 12В



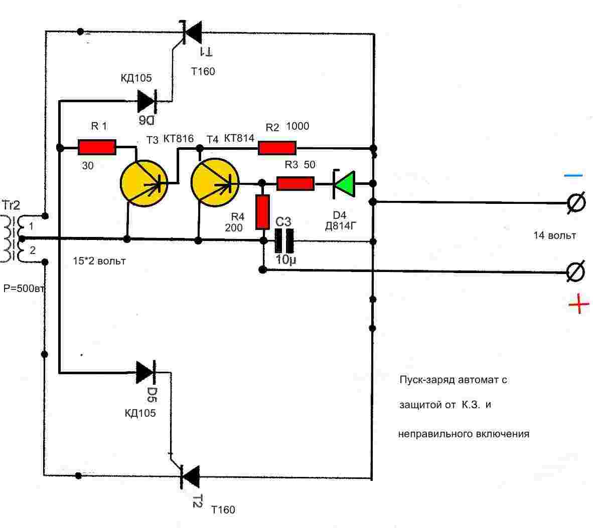
Пользуюсть на данный момент такой схемой! :)

Считаю её венцом творения среди простейших пускозарядок........не перезаряжает , не боится К. З. !!!
Вложения:

Пожалуйста Войти или Регистрация, чтобы присоединиться к беседе.

Модераторы: Doc
Вся информация, предоставленная на данном ресурсе разрешена к ознакомлению детям школьного возраста. Все практическое использование может быть связана с повышенной электрической опасностью и разрешено детям только под присмотром взрослых.