- Сообщений: 3
- Спасибо получено: 0
Переделка 110В на 220В. Нужна помощь!
- Евгений
-
Автор темы
- Не в сети
Less
Больше
23 авг 2013 05:32 #6
от Евгений
Евгений ответил в теме Переделка 110В на 220В. Нужна помощь!
Спасибо всем, что откликнулись! Дружный у вас форум!
Опишу более конкретно проблему:
- это не кофемашина, а кофейный ростер (обжаривает кофе)
- а по факту это простой фен (нагревательный элемент-проволока, вентилятор) + плата управления (на микроконтроллере AT89C2051-24PU) + плата коммутации на симисторах
- как понимаю, плату управления переделывать не нужно (к ней идет разъем J1-J5),
- плата коммутации управляет моторчиком, нагревательным элементом и подает питание 5В для платы управления
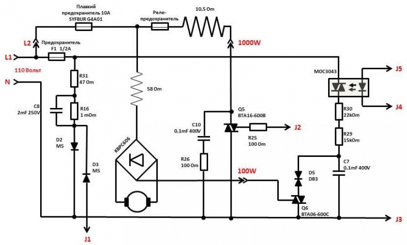
Более подробно на схеме.
И еще:
- к сожалению, принципиально нужно сделать без транса (от 110В ведь без него работает)
- место внутри есть, но не так много
Заранее вас благодарю!
Опишу более конкретно проблему:
- это не кофемашина, а кофейный ростер (обжаривает кофе)
- а по факту это простой фен (нагревательный элемент-проволока, вентилятор) + плата управления (на микроконтроллере AT89C2051-24PU) + плата коммутации на симисторах
- как понимаю, плату управления переделывать не нужно (к ней идет разъем J1-J5),
- плата коммутации управляет моторчиком, нагревательным элементом и подает питание 5В для платы управления
Более подробно на схеме.
И еще:
- к сожалению, принципиально нужно сделать без транса (от 110В ведь без него работает)
- место внутри есть, но не так много
Заранее вас благодарю!
Вложения:
Пожалуйста Войти или Регистрация, чтобы присоединиться к беседе.
- Евгений
-
Автор темы
- Не в сети
Less
Больше
- Сообщений: 3
- Спасибо получено: 0
23 авг 2013 05:34 #7
от Евгений
Евгений ответил в теме Переделка 110В на 220В. Нужна помощь!
Да, и еще: мощность всего аппарата 1,6кВт
Пожалуйста Войти или Регистрация, чтобы присоединиться к беседе.
- }|{
-
Less
Больше
- Спасибо получено: 0
27 авг 2013 14:58 #8
от }|{
}|{ ответил в теме Переделка 110В на 220В. Нужна помощь!
И всё таки трансформатор самое простое решение. Правда громозкое. Ток во вторичной обмотке будет ампер 12-16 это довольно много.
Можно по эксперементировать. Почти все сопротивления увеличить в 2 раза.
Это включает и сопротивление нагревательного элемента (10,5 Ом) и ограничивающее сопротивление перед мостом (58 Ом). R16 и R25 можно не изменять. Если нагревательный элемент сделан из нескольких (2n) спиралей то надо переделать и их соединить последовательно-параллельно. Можно, если заменить ВТА16 на ВТА24 и на контроллер подать 5В, Включить прямо в сеть (230В) При этом мощность выделяемая нагревателем возрастёт в 4 раза. Вентилятор, скорее всего не сгорит, но возрастёт механический износ. Возможно придётся корректировать управление контроллера.
Да, предохранители надо тоже в два раза увеличить.
Можно по эксперементировать. Почти все сопротивления увеличить в 2 раза.
Это включает и сопротивление нагревательного элемента (10,5 Ом) и ограничивающее сопротивление перед мостом (58 Ом). R16 и R25 можно не изменять. Если нагревательный элемент сделан из нескольких (2n) спиралей то надо переделать и их соединить последовательно-параллельно. Можно, если заменить ВТА16 на ВТА24 и на контроллер подать 5В, Включить прямо в сеть (230В) При этом мощность выделяемая нагревателем возрастёт в 4 раза. Вентилятор, скорее всего не сгорит, но возрастёт механический износ. Возможно придётся корректировать управление контроллера.
Да, предохранители надо тоже в два раза увеличить.
Пожалуйста Войти или Регистрация, чтобы присоединиться к беседе.
- VLADER
-
- Не в сети
Less
Больше
- Сообщений: 117
- Спасибо получено: 8
28 авг 2013 09:12 #9
от VLADER
VLADER ответил в теме Переделка 110В на 220В. Нужна помощь!
Я представил себе трансформатор на 2 кВт. Размером с ростер, а уж весом... Если бы у меня была такая проблема, то я поступил бы так. В схеме есть уже готовые симисторные регуляторы. Для питания двигателя я бы заменил R30 на подстроечник в 470 кОм и отрегулировал узел на выходное напряжение в 110 В. Кстати, в схеме опечатка. Динистор DB3 должен подключаться к УЭ симистора Q6, а не к его аноду. Аналогичный узел я бы собрал и для нагревателя ( оптрон, резисторы, конденсатор, динистор) и также бы его отстроил на 110 В. Ну, и скорректировал бы величину остальных питающих схему элементов.
Пожалуйста Войти или Регистрация, чтобы присоединиться к беседе.
- }|{
-
Less
Больше
- Спасибо получено: 0
28 авг 2013 15:29 #10
от }|{
}|{ ответил в теме Переделка 110В на 220В. Нужна помощь!
"Для питания двигателя я бы заменил R30 на подстроечник в 470 кОм и отрегулировал узел на выходное напряжение в 110 В."
Тут, практически, все элементы линейные и по этому при увеличении питающего напряжения в 2 раза для прежних параметров соответствующие резисторы надо увеличить тоже в 2 раза (закон Ома). Не понятно, что Вы называете выходом. Что бы всем было понятно как работает эта цепочка, опишите как Вы понимаете её работу. Замечу только, что оптронная развязка служит для регулировки скорости вращения вентилятора.
"Ну, и скорректировал бы величину остальных питающих схему элементов."
Вот, это самое интересное! Как? "остальных питающих схему элементов" вроде бы нет?, кроме питания микро контроллера, но есть управляющие. Вы наверно о них и говорите? Что конкретно Вы хотели бы изменить?
Тут, практически, все элементы линейные и по этому при увеличении питающего напряжения в 2 раза для прежних параметров соответствующие резисторы надо увеличить тоже в 2 раза (закон Ома). Не понятно, что Вы называете выходом. Что бы всем было понятно как работает эта цепочка, опишите как Вы понимаете её работу. Замечу только, что оптронная развязка служит для регулировки скорости вращения вентилятора.
"Ну, и скорректировал бы величину остальных питающих схему элементов."
Вот, это самое интересное! Как? "остальных питающих схему элементов" вроде бы нет?, кроме питания микро контроллера, но есть управляющие. Вы наверно о них и говорите? Что конкретно Вы хотели бы изменить?
Пожалуйста Войти или Регистрация, чтобы присоединиться к беседе.
Модераторы: Doc