2 канальный усилитель НЧ для сабвуфера

Больше
19 дек 2009 16:30 #21 от Василий

smoker пишет: Комплектующие из текстового файла, схема тоже. Два канала были посажены через термопасту на игольчатый радиатор 22х10см высота игл 2 см, для обдува использовался вентилятор. На этот же радиатор(один край) были посажены через термопасту и прокладки из слюды диоды КД213 выпрямителя. на максимальной громкости грелись умеренно. Вентилятор необходимо использовать с регулятором оборотов, так как при максимальной мощности радиатор грелся довольно сильно, при минимальной - почти не грелся.


А ка мне подключить 6 таких усилителей, и как сделать блок питания..???

Пожалуйста Войти или Регистрация, чтобы присоединиться к беседе.

Больше
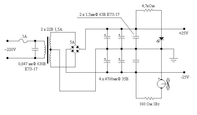
19 дек 2009 20:54 #22 от Smoker

wgmcc пишет: А ка мне подключить 6 таких усилителей, и как сделать блок питания..???

Блок питания для 2-х таких усилителей, для 6 нужно или 3 таких или трансформатор в 300 вт. Конденсаторы электролитические по 30000 в каждом плече , диоды ампер на 20. И провода с палец толщиной :)
Вложения:

Пожалуйста Войти или Регистрация, чтобы присоединиться к беседе.

Больше
20 дек 2009 10:33 #23 от Василий
У меня есть рабочий блок питания от магнитофона Юпитер :

трансформатор ТС807м состоит с двух котушек с одной стороны по 3 контакта, с другой по три контакта. Диодный мост смешаного типа: 5 диодов внешне похожих на КД202В, но они без надписей и меток, и какой-то плоский диод четырехклемный, 3 конденсатора по 2000мкФ/ 50В

С него что-то можно сделать???

Пожалуйста Войти или Регистрация, чтобы присоединиться к беседе.

Больше
20 дек 2009 12:32 #24 от Smoker
Нет , это все для усилителя ватт 50 , не больше. Плоский диод - это диодный мост т.е. он заменяет те четыре диода на схеме. Но он может быть маломощным. Насчет трансформатора не могу сказать , нужны размеры и напряжения на обмотках.

Пожалуйста Войти или Регистрация, чтобы присоединиться к беседе.

Больше
20 дек 2009 18:12 - 20 дек 2009 18:14 #25 от Василий
:roll:
Последнее редактирование: 20 дек 2009 18:14 пользователем Василий.

Пожалуйста Войти или Регистрация, чтобы присоединиться к беседе.

Модераторы: Doc
Вся информация, предоставленная на данном ресурсе разрешена к ознакомлению детям школьного возраста. Все практическое использование может быть связана с повышенной электрической опасностью и разрешено детям только под присмотром взрослых.