- Сообщений: 98
- Спасибо получено: 0
2 канальный усилитель НЧ для сабвуфера
- Василий
-
Автор темы
- Не в сети
Less
Больше
20 дек 2009 18:12 #26
от Василий
Василий ответил в теме 2 канальный усилитель НЧ для сабвуфера
А как их узнать эти напряжения?
Пожалуйста Войти или Регистрация, чтобы присоединиться к беседе.
- Smoker
-
- Не в сети
Less
Больше
- Сообщений: 825
- Спасибо получено: 2
20 дек 2009 20:38 #27
от Smoker
Smoker ответил в теме 2 канальный усилитель НЧ для сабвуфера
Измерить тестером.
Пожалуйста Войти или Регистрация, чтобы присоединиться к беседе.
- Василий
-
Автор темы
- Не в сети
Less
Больше
- Сообщений: 98
- Спасибо получено: 0
21 дек 2009 13:53 #28
от Василий
Василий ответил в теме 2 канальный усилитель НЧ для сабвуфера
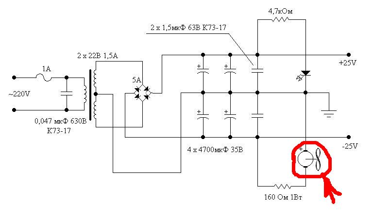
а что это такое??)
Вложения:
Пожалуйста Войти или Регистрация, чтобы присоединиться к беседе.
- Smoker
-
- Не в сети
Less
Больше
- Сообщений: 825
- Спасибо получено: 2
21 дек 2009 21:48 #29
от Smoker
Smoker ответил в теме 2 канальный усилитель НЧ для сабвуфера
Вентилятор для охлаждения радиатора
Пожалуйста Войти или Регистрация, чтобы присоединиться к беседе.
- Василий
-
Автор темы
- Не в сети
Less
Больше
- Сообщений: 98
- Спасибо получено: 0
22 дек 2009 12:56 #30
от Василий
Василий ответил в теме 2 канальный усилитель НЧ для сабвуфера
Так просто?)) Мне уже сказали, что это типа генератор звуковой частоты. А где достать такой трансформатор?
Пожалуйста Войти или Регистрация, чтобы присоединиться к беседе.
Модераторы: Doc