- Сообщений: 394
- Спасибо получено: 29
вопрос про usb зарядку для автомобиля
- Стас
-
- Не в сети
Less
Больше
21 нояб 2013 16:59 #6
от Стас
Стас ответил в теме вопрос про usb зарядку для автомобиля
Вложения:
Пожалуйста Войти или Регистрация, чтобы присоединиться к беседе.
- kurai
-
Автор темы
- Не в сети
Less
Больше
- Сообщений: 45
- Спасибо получено: 0
21 нояб 2013 17:01 #7
от kurai
спасибо, теперь мои сомнения рассеялись
kurai ответил в теме вопрос про usb зарядку для автомобиля
Николай Петрович пишет: Заряжать одновременно можно и два аккумулятора тока "хватит" всем. Проследите, что если будет сильно греться м. схема, тогда установите её на больший радиатор.
спасибо, теперь мои сомнения рассеялись
Пожалуйста Войти или Регистрация, чтобы присоединиться к беседе.
- kurai
-
Автор темы
- Не в сети
Less
Больше
- Сообщений: 45
- Спасибо получено: 0
21 нояб 2013 17:28 #8
от kurai
kurai ответил в теме вопрос про usb зарядку для автомобиля
Николай Петрович пишет: Заряжать одновременно можно и два аккумулятора тока "хватит" всем. Проследите, что если будет сильно греться м. схема, тогда установите её на больший радиатор.
Пожалуйста Войти или Регистрация, чтобы присоединиться к беседе.
- kurai
-
Автор темы
- Не в сети
Less
Больше
- Сообщений: 45
- Спасибо получено: 0
21 нояб 2013 17:34 #9
от kurai
kurai ответил в теме вопрос про usb зарядку для автомобиля
Пожалуйста Войти или Регистрация, чтобы присоединиться к беседе.
- Стас
-
- Не в сети
Less
Больше
- Сообщений: 394
- Спасибо получено: 29
21 нояб 2013 17:44 #10
от Стас
Стас ответил в теме вопрос про usb зарядку для автомобиля
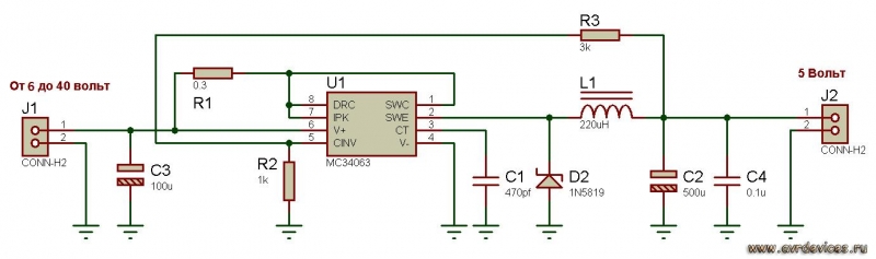
Здесь ничего хитрого. Резисторы R3 и R2 образуют делитель с которого снимается напряжение и поступает на ногу обратной связи микросхемы MC34063. Соответственно изменяя номиналы этих резисторов можно менять напряжение на выходе преобразователя. Резистор R1 служит для того чтоб защитить микросхему от выхода из строя в случае короткого замыкания. Если впаять вместо него перемычку то защита будет отключена и схема может испустить волшебный дымок на котором работает вся электроника.
Чем больше сопротивление этого резистора, тем меньший ток сможет отдать преобразователь. При его сопротивлении 0.3 ома, ток не превысит пол ампера (500mA). Дроссель я брал готовый но ни кто не запрещает его намотать самому. Главное чтоб он был на нужный ток. Диод так же любой Шотки и так же, на нужный ток. В крайнем случае можно запараллелить два маломощных диода. Напряжения конденсаторов не указаны на схеме, их нужно выбирать исходя из входного и выходного напряжения. Лучше брать с двойным запасом.
Пожалуйста Войти или Регистрация, чтобы присоединиться к беседе.
Модераторы: Doc