- Сообщений: 2505
- Спасибо получено: 78
TV чудит! Samsung BioVision CK-7271WP
- Rrenovatio
-
Автор темы
- Не в сети
Less
Больше
29 окт 2015 17:38 #21
от Rrenovatio
Rrenovatio ответил в теме TV чудит! Samsung BioVision CK-7271WP
Вложения:
Пожалуйста Войти или Регистрация, чтобы присоединиться к беседе.
- Rrenovatio
-
Автор темы
- Не в сети
Less
Больше
- Сообщений: 2505
- Спасибо получено: 78
29 окт 2015 17:41 - 29 окт 2015 17:43 #22
от Rrenovatio
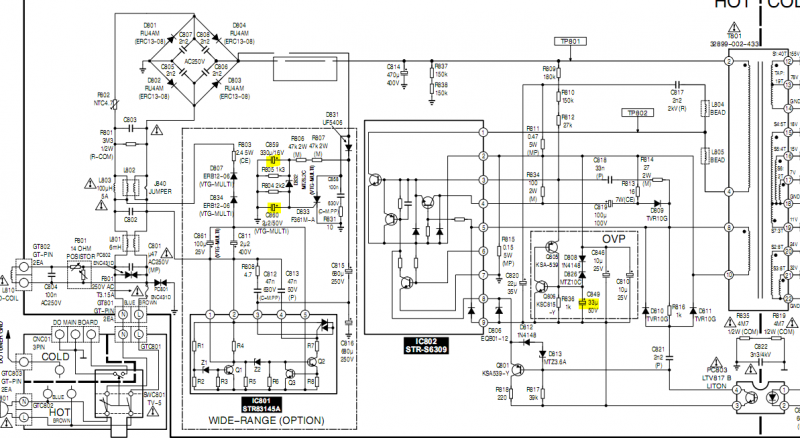
схема крупным планом
может там на оптопаре внизу 3 и 4 ногу замкнуть!

фиг с ним на ту защиту...
:silly:
Rrenovatio ответил в теме TV чудит! Samsung BioVision CK-7271WP
схема крупным планом
может там на оптопаре внизу 3 и 4 ногу замкнуть!
фиг с ним на ту защиту...
:silly:
Вложения:
Последнее редактирование: 29 окт 2015 17:43 пользователем Rrenovatio.
Пожалуйста Войти или Регистрация, чтобы присоединиться к беседе.
- Rrenovatio
-
Автор темы
- Не в сети
Less
Больше
- Сообщений: 2505
- Спасибо получено: 78
29 окт 2015 17:52 #23
от Rrenovatio
Rrenovatio ответил в теме TV чудит! Samsung BioVision CK-7271WP
Вложения:
Пожалуйста Войти или Регистрация, чтобы присоединиться к беседе.
- Rrenovatio
-
Автор темы
- Не в сети
Less
Больше
- Сообщений: 2505
- Спасибо получено: 78
29 окт 2015 18:01 - 29 окт 2015 18:03 #24
от Rrenovatio
Rrenovatio ответил в теме TV чудит! Samsung BioVision CK-7271WP
а самое главное постоит гадёныш к сети подключенный ночь!
всё включается и отключается!!!
:blink:
стоит снять напряжение!
и всё наша песня хороша начинаем всё сначала...
всё включается и отключается!!!
:blink:
стоит снять напряжение!
и всё наша песня хороша начинаем всё сначала...
Последнее редактирование: 29 окт 2015 18:03 пользователем Rrenovatio.
Пожалуйста Войти или Регистрация, чтобы присоединиться к беседе.
- Николай Петрович
-
- Не в сети
Less
Больше
- Сообщений: 1116
- Спасибо получено: 46
29 окт 2015 22:43 - 29 окт 2015 22:47 #25
от Николай Петрович
Николай Петрович ответил в теме TV чудит! Samsung BioVision CK-7271WP
Если замкнуть 3,4 ноги оптопары, думаю, что он не включится никогда. Я бы попробовал так. Посмотрите подходит ли дорожка к 6 му выводу модуля 1С802. Если да, перережте её, вывод 6 замвнуть с выводом 7. Конечно, напряжение может ещё садить 801 транзмстор, Или транзистор в самом модуле, к базе которого подключён кондёр с резистором.
Так же может не дать запуститься БП модуль OVP. Но, с чего то нужно начинать.
Это импровизация. Так делать никогда не приходилось, решение за Вами.
Так же может не дать запуститься БП модуль OVP. Но, с чего то нужно начинать.
Это импровизация. Так делать никогда не приходилось, решение за Вами.
Последнее редактирование: 29 окт 2015 22:47 пользователем Николай Петрович.
Пожалуйста Войти или Регистрация, чтобы присоединиться к беседе.
Модераторы: Doc