- Сообщений: 2505
- Спасибо получено: 78
TV чудит! Samsung BioVision CK-7271WP
- Rrenovatio
-
Автор темы
- Не в сети
Less
Больше
30 окт 2015 11:47 - 30 окт 2015 11:48 #36
от Rrenovatio
Rrenovatio ответил в теме TV чудит! Samsung BioVision CK-7271WP
Вложения:
Последнее редактирование: 30 окт 2015 11:48 пользователем Rrenovatio.
Пожалуйста Войти или Регистрация, чтобы присоединиться к беседе.
- Rrenovatio
-
Автор темы
- Не в сети
Less
Больше
- Сообщений: 2505
- Спасибо получено: 78
30 окт 2015 13:18 - 30 окт 2015 13:48 #37
от Rrenovatio
Rrenovatio ответил в теме TV чудит! Samsung BioVision CK-7271WP
тут подумал... замыкать 1 и 2 НЕЗЯ!!!
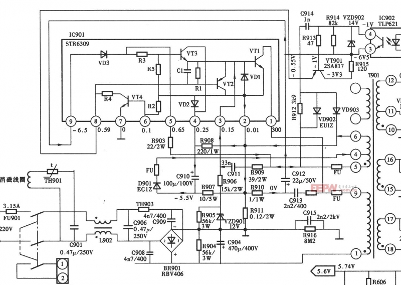
STRS6309, Импульсный регулятор напряжения...
Бахнет!!!
БП то импульсный, а значит ключ открывается с определённой частотой!
питание на него то постоянка!!! а на выходе то переменка!
:huh:
а значит должен ключ? генератор какой то открывать с определённой частотой,
OVP похож на генератор?
или это сама ШИМ делает?
кондёр что выделил жёлтым должон быть на 33 мф. а просел до 3.7 мф. я его естественно
на 33 мф. заменил.... но телек то перестал включатся вообще!!!
может его назад вернуть?
хоть так будет работать!
наверное...

посмотрел на схему аналогичного БП!!!
там OVP воще нету...
слаживается впечетленице что всё таки могла крякнуть и сама str s6309
не ключ, а что й н то там внутри с других элементов...
странно всё это.
STRS6309, Импульсный регулятор напряжения...
Бахнет!!!
БП то импульсный, а значит ключ открывается с определённой частотой!
питание на него то постоянка!!! а на выходе то переменка!
:huh:
а значит должен ключ? генератор какой то открывать с определённой частотой,
OVP похож на генератор?
или это сама ШИМ делает?
кондёр что выделил жёлтым должон быть на 33 мф. а просел до 3.7 мф. я его естественно
на 33 мф. заменил.... но телек то перестал включатся вообще!!!
может его назад вернуть?
хоть так будет работать!
наверное...
посмотрел на схему аналогичного БП!!!
там OVP воще нету...
слаживается впечетленице что всё таки могла крякнуть и сама str s6309
не ключ, а что й н то там внутри с других элементов...
странно всё это.
Вложения:
Последнее редактирование: 30 окт 2015 13:48 пользователем Rrenovatio.
Пожалуйста Войти или Регистрация, чтобы присоединиться к беседе.
- Николай Петрович
-
- Не в сети
Less
Больше
- Сообщений: 1116
- Спасибо получено: 46
30 окт 2015 14:30 - 30 окт 2015 14:35 #38
от Николай Петрович
Николай Петрович ответил в теме TV чудит! Samsung BioVision CK-7271WP
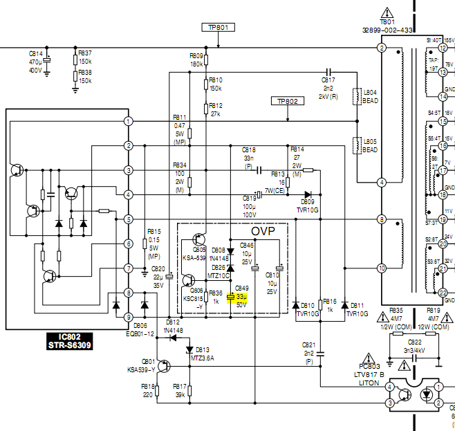
Ну я понимаю запуск блока так. При появлении напряжения на выводе 2 транса, заряжается конденсатор С817. Импульс тока зарядки, по первичной обмотки, создаёт ток во вторичной, который через С818,С819 и транзистор, у которого Э и К с диодами, модуля 1С802,( он открывается непосредственно от вторичной обмотки)(вывод 8 ) . Открывают ключ (самый левый транзистор модуля). Ключ открываясь, увеличивает ток по 1й обмотки лавиной. Все остальные транзисторы открываясь препятствуют генерации БП.
Сейчас звонил друг, радиолюбитель, рассказал ему о Вашей проблемме. Он говорит, что было нечто похожее, что пропаял БП и отверстия крепления плат (платы многослойные) телек ожил. Отверстия крепления паял мощным паяльником 80 Вт с флюсом.
Ответ на #35
Сейчас звонил друг, радиолюбитель, рассказал ему о Вашей проблемме. Он говорит, что было нечто похожее, что пропаял БП и отверстия крепления плат (платы многослойные) телек ожил. Отверстия крепления паял мощным паяльником 80 Вт с флюсом.
Ответ на #35
Последнее редактирование: 30 окт 2015 14:35 пользователем Николай Петрович.
Пожалуйста Войти или Регистрация, чтобы присоединиться к беседе.
- Rrenovatio
-
Автор темы
- Не в сети
Less
Больше
- Сообщений: 2505
- Спасибо получено: 78
30 окт 2015 14:56 - 30 окт 2015 15:00 #39
от Rrenovatio
Rrenovatio ответил в теме TV чудит! Samsung BioVision CK-7271WP
Припайка отпадает!
уже пропаял, без результата,
пропаивал под увеличением!
Плата обычная не многослойная....
:huh:
сейчас впаял вместо помеченного кондёра на 33 мф,
тот который там был (3.7 мф. и при замере ёмкость постепенно падала)!!!
жду когда включится!
если включится 1С802 живая! :woohoo:
если уже не включится значит еду на рынок за STRS6309!

говорят дефицит!
STRS6307 есть в продаже, а эти пойди поищи... но попробую!
она порядком мощнее той.
больше выхода не вижу...
только так!
Кстати когда замерил напряжение на ноге 12 (155V) - при 33 мф. - было 12 вольт,
сейчас упало до 9!

и кондёров которые по схеме с846 и с810 на самом деле их на плате нет!
только с820 стоит рядышком....
уже пропаял, без результата,
пропаивал под увеличением!
Плата обычная не многослойная....
:huh:
сейчас впаял вместо помеченного кондёра на 33 мф,
тот который там был (3.7 мф. и при замере ёмкость постепенно падала)!!!
жду когда включится!
если включится 1С802 живая! :woohoo:
если уже не включится значит еду на рынок за STRS6309!
говорят дефицит!
STRS6307 есть в продаже, а эти пойди поищи... но попробую!
она порядком мощнее той.
больше выхода не вижу...
только так!
Кстати когда замерил напряжение на ноге 12 (155V) - при 33 мф. - было 12 вольт,
сейчас упало до 9!
и кондёров которые по схеме с846 и с810 на самом деле их на плате нет!
только с820 стоит рядышком....
Последнее редактирование: 30 окт 2015 15:00 пользователем Rrenovatio.
Пожалуйста Войти или Регистрация, чтобы присоединиться к беседе.
- Rrenovatio
-
Автор темы
- Не в сети
Less
Больше
- Сообщений: 2505
- Спасибо получено: 78
30 окт 2015 15:12 - 30 окт 2015 15:20 #40
от Rrenovatio
Rrenovatio ответил в теме TV чудит! Samsung BioVision CK-7271WP
а может с модуля OVP по третей ноге запускается?
прямо на базу ключа!!!
а?
:ohmy:
модуль OVP может работать как генератор?
и давать импульсы на открытие ключа???

а сейчас просто не может ввойти в нужный режим генерации...
тот кондёр что я впаял опять на место (ёмкость его снижается)
со временем падает до нужной и запускается генерация необходимая для ключа и трансформатора?
может так?
прямо на базу ключа!!!
а?
:ohmy:
модуль OVP может работать как генератор?
и давать импульсы на открытие ключа???
а сейчас просто не может ввойти в нужный режим генерации...
тот кондёр что я впаял опять на место (ёмкость его снижается)
со временем падает до нужной и запускается генерация необходимая для ключа и трансформатора?
может так?
Последнее редактирование: 30 окт 2015 15:20 пользователем Rrenovatio.
Пожалуйста Войти или Регистрация, чтобы присоединиться к беседе.
Модераторы: Doc