- Сообщений: 1116
- Спасибо получено: 46
Управление реле кнопкой без фиксации
- Николай Петрович
-
- Не в сети
Less
Больше
23 июнь 2015 07:51 #11
от Николай Петрович
Николай Петрович ответил в теме Управление реле кнопкой без фиксации
Хороший вариант. Здравствуйте Светлана. Рад снова увидеть Вас. Думал уж не случилось что. Долго Вас не видно было.
Пожалуйста Войти или Регистрация, чтобы присоединиться к беседе.
- Светлана
-
- Не в сети
23 июнь 2015 11:03 #12
от Светлана
Если хотите, чтобы жизнь улыбалась вам, подарите ей своё хорошее настроение
Светлана ответил в теме Управление реле кнопкой без фиксации
Этот вариант на моей памяти сделали три автолюбителя, двум знакомым предложила, а один меня благодарил по Интернету, когда ещё мой сайтик работал и там была выложена эта схемка. 
Единственные два недостатка - это нужно реле с двумя группами и кнопка с переключающимися контактами.
Ну а не появляюсь... дела всё, дела... Иногда заглядываю сюда, но время хватает только на посещение Кота и Паяльника.
Да и интереснее там, больше народу, новых тем, активнее пользователи.
Единственные два недостатка - это нужно реле с двумя группами и кнопка с переключающимися контактами.
Ну а не появляюсь... дела всё, дела... Иногда заглядываю сюда, но время хватает только на посещение Кота и Паяльника.
Если хотите, чтобы жизнь улыбалась вам, подарите ей своё хорошее настроение
Пожалуйста Войти или Регистрация, чтобы присоединиться к беседе.
- Николай Петрович
-
- Не в сети
Less
Больше
- Сообщений: 1116
- Спасибо получено: 46
23 июнь 2015 21:39 - 24 июнь 2015 10:56 #13
от Николай Петрович
Николай Петрович ответил в теме Управление реле кнопкой без фиксации
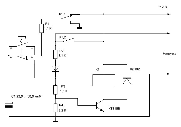
Да, с двумя группами контактов, если нагрузку снимать с К1.2.Если что, то последовательно резистору можно включить диод, для экономии разрядного тока конденсатора при включении реле.
То-же заходил на кота, но здесь мне нравится больше - больше хороших знакомых и народ более человечный что ли. Там, за несколько сообщений, успел поругаться с одним придурком... Попросил помощи в расчёте двух RC цепей - не помогли (быть может просил не в той теме
) так пришлось самому изыскивать расчёт (я, по специальности, не электронщик).
А Ваша схема действительно хорошая, максимально простая. Придуманная мной несколько хуже, но работать то же будет надёжно.
Сейчас, зная принцип работы Вашей схемы, сделал бы так:
То-же заходил на кота, но здесь мне нравится больше - больше хороших знакомых и народ более человечный что ли. Там, за несколько сообщений, успел поругаться с одним придурком... Попросил помощи в расчёте двух RC цепей - не помогли (быть может просил не в той теме
А Ваша схема действительно хорошая, максимально простая. Придуманная мной несколько хуже, но работать то же будет надёжно.
Сейчас, зная принцип работы Вашей схемы, сделал бы так:
Вложения:
Последнее редактирование: 24 июнь 2015 10:56 пользователем Николай Петрович.
Пожалуйста Войти или Регистрация, чтобы присоединиться к беседе.
- Рюх
-
- Не в сети
Less
Больше
- Сообщений: 60
- Спасибо получено: 2
28 апр 2016 17:31 - 28 апр 2016 17:32 #14
от Рюх
В любом случае - УдаЧ !
Рюх ответил в теме Управление реле кнопкой без фиксации
prntscr.com/axwz33
Идея такая :
затвор МОСФИТ-а = конденсатор с мизерной утечкой.
1) при подаче +12 вольт = С1 заряжается до 12 вольт ч/з 0.5 сек.
при нажатии на кнопку - заряд стекает на затвор и ХРАНИТСЯ там минимум 10 минут,
после отпускания кнопки. В это время С1 - постоянно разряжен мизерным напряжением насыщения полевика ч/з Д1. Светодиод Д2 - светится : "реле - включено"
2) при вторичном нажатии на кнопарь, заряд с затвора - стекает в разряженный С1,
полевик - закрывается. Д3 - предотвращает повреждение стока полевика от эдс самоиндукции
обмотки отключающегося реле.
)))
Идея такая :
затвор МОСФИТ-а = конденсатор с мизерной утечкой.
1) при подаче +12 вольт = С1 заряжается до 12 вольт ч/з 0.5 сек.
при нажатии на кнопку - заряд стекает на затвор и ХРАНИТСЯ там минимум 10 минут,
после отпускания кнопки. В это время С1 - постоянно разряжен мизерным напряжением насыщения полевика ч/з Д1. Светодиод Д2 - светится : "реле - включено"
2) при вторичном нажатии на кнопарь, заряд с затвора - стекает в разряженный С1,
полевик - закрывается. Д3 - предотвращает повреждение стока полевика от эдс самоиндукции
обмотки отключающегося реле.
)))
В любом случае - УдаЧ !
Последнее редактирование: 28 апр 2016 17:32 пользователем Рюх.
Пожалуйста Войти или Регистрация, чтобы присоединиться к беседе.
- Николай Петрович
-
- Не в сети
Less
Больше
- Сообщений: 1116
- Спасибо получено: 46
28 апр 2016 18:37 - 28 апр 2016 18:41 #15
от Николай Петрович
Скорее не включится вовсе...
Николай Петрович ответил в теме Управление реле кнопкой без фиксации
(продолжаю, по моему сценарию) полевик открывается, реле включается и тут же мгновенно отключается. Через 0,5 сек., процес повторяется. Если сумеете отпустить кнопку "во время", тогда, быть может, реле и будет включено минут 10. За тем начнёт рычать, трещать и выключится.Рюх пишет: prntscr.com/axwz33
Идея такая :
затвор МОСФИТ-а = конденсатор с мизерной утечкой.
1) при подаче +12 вольт = С1 заряжается до 12 вольт ч/з 0.5 сек.
при нажатии на кнопку - заряд стекает на затвор и
)))
Скорее не включится вовсе...
Последнее редактирование: 28 апр 2016 18:41 пользователем Николай Петрович.
Пожалуйста Войти или Регистрация, чтобы присоединиться к беседе.
Модераторы: Doc