- Сообщений: 2505
- Спасибо получено: 78
Базовый блок питания "на 3 деталях"
- Rrenovatio
-
- Не в сети
Less
Больше
25 апр 2016 11:41 - 25 апр 2016 11:53 #31
от Rrenovatio
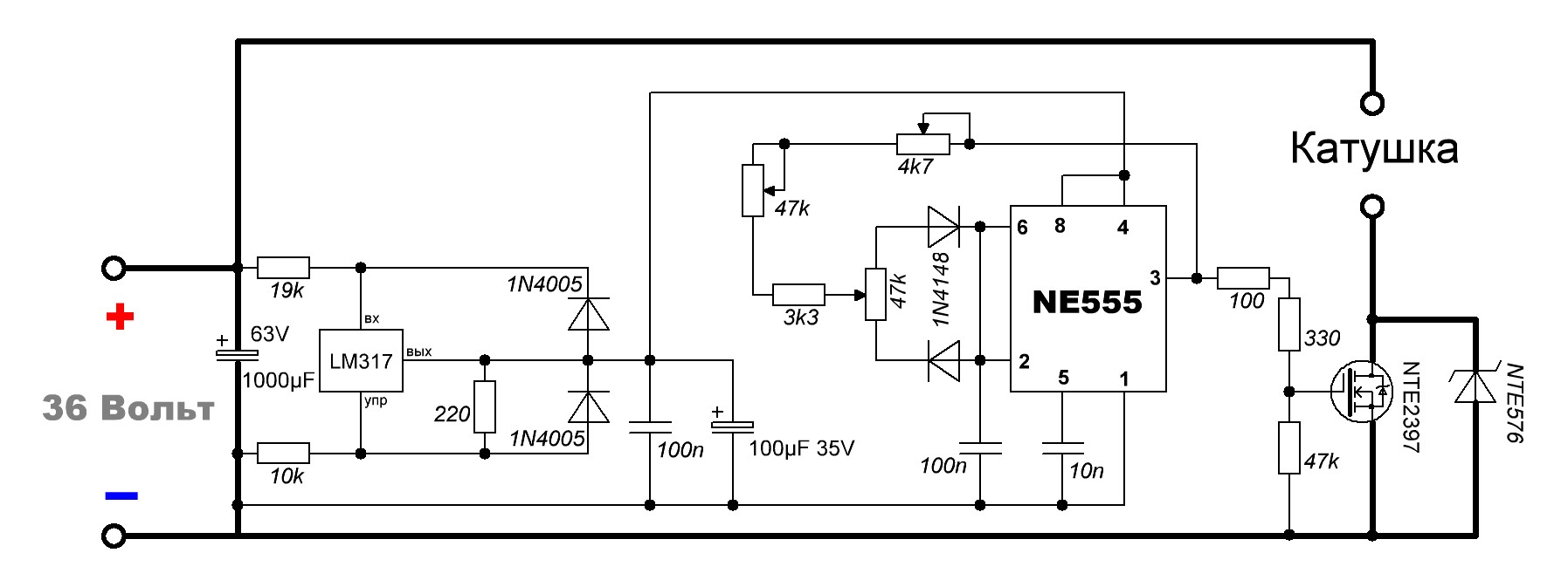
думаю что схема так же будет работоспособной и при 12 вольтах...
Регулируемый стабилизатор LM317 с обвязкой убрать, вместо него можно поставить
самый обычный 12 вольтовой!
генератор на NE555 оставить и настроить его на среднюю частоту 18000 гц.
ключевой MOSFET к трансу!
как то так...
схему взял с интернета как образец, генератор можно и другой,
главное что бы по частоте проходил...
:silly:
Rrenovatio ответил в теме Базовый блок питания "на 3 деталях"
думаю что схема так же будет работоспособной и при 12 вольтах...
Регулируемый стабилизатор LM317 с обвязкой убрать, вместо него можно поставить
самый обычный 12 вольтовой!
генератор на NE555 оставить и настроить его на среднюю частоту 18000 гц.
ключевой MOSFET к трансу!
как то так...
схему взял с интернета как образец, генератор можно и другой,
главное что бы по частоте проходил...
:silly:
Вложения:
Последнее редактирование: 25 апр 2016 11:53 пользователем Rrenovatio.
Пожалуйста Войти или Регистрация, чтобы присоединиться к беседе.
- Aleksanders
-
Автор темы
- Не в сети
Less
Больше
- Сообщений: 616
- Спасибо получено: 11
25 апр 2016 11:44 #32
от Aleksanders
Aleksanders ответил в теме Базовый блок питания "на 3 деталях"
Зачем мне эта схема?
Пожалуйста Войти или Регистрация, чтобы присоединиться к беседе.
- Rrenovatio
-
- Не в сети
Less
Больше
- Сообщений: 2505
- Спасибо получено: 78
25 апр 2016 11:56 #33
от Rrenovatio
Rrenovatio ответил в теме Базовый блок питания "на 3 деталях"
мощнейший блок питания получится на MOSFET.
я не для тебя выложил просто так для обозрения...
:silly:
а Базовый блок питания "на 3 деталях"
это утопия!
давайте на 2 деталях!!! кто меньше?
я не для тебя выложил просто так для обозрения...
:silly:
а Базовый блок питания "на 3 деталях"
это утопия!
давайте на 2 деталях!!! кто меньше?
Пожалуйста Войти или Регистрация, чтобы присоединиться к беседе.
- Рюх
-
- Не в сети
Less
Больше
- Сообщений: 60
- Спасибо получено: 2
25 апр 2016 20:01 - 25 апр 2016 20:20 #34
от Рюх
В любом случае - УдаЧ !
Рюх ответил в теме Базовый блок питания "на 3 деталях"
Ах Александр, увы вам ! Ибо ваш вопрос - не поимеет ответа никогда... (( /а тем более в теме *базовый бп на 3-х деталях ! ))/ Закавыка в том, что Вы САМИ - не знаете, ЧЕГО хотите ! :evil:
Давайте-ка я вам мелкую лекцию прочитаю, а уж по её итогам - самостоятельно и определяйтесь, ага ?
Итак, посуб-блочно ВСЯКИЙ *БП* состоит из нескольких суб-блоков, и ща мы увидим что делает каждый элемент внутри ЧЯ с гордой надписью "ПИТАЛОВО ВСЕЯ !!!"./ Нумерация - условная, т.к. всяк элемент может жить как *спереду*, так и *посерёдке*, да и *последышем*- тоже может жить !
№ 1) элемент, условно - *понижитель_меж_розеточный*, обычно один. Т.к. любой бп имеет с одой стороны розетку сети, а с второй стороны - розетку для твоего прибора.
№ 2) элемент, условно - *исправлятель_до_желательной_кривизны*, обычно их несколько, реже-один. Откуд а я знаю : какой степени смесь постоянки и переменки,да разных частот - нужна тебе ? :silly:
№ 3) элемент, условно- *подавитель_всяко_бячный*, обычно этих гавриков в ЛЮБОМ бп живет несколько...ИНОГДА довольно капризны, прям как - БЯКИ ! :blink:
№ 4) элемент, условно - *тупо_дурачный_заслонщик*, обычно их два-три. Они считает, что их научное название - чрезвычайно громко переврато, поэтому сами - ВСЕГДА молчат в свои кросвордики. :whistle:
№ 5) элемент, условно - *шаловливчик_ручко_прикладный*. Очень хорошо, кода его нет вааще !
Иногда его нет *на работе*, иногда он делает ваааще не то что задумано, но /ИЗРЕДКА !!!/ - без него никак не обойтись. Ещё реже - у него появляется *пара*. Ну а чуть погодя - им хочется слишком много места занять на девайсе ... :woohoo:
№ 6) элемент, условно - *показушка_одноцветная*, обычно их две, реже - одна. Но как всякие дамы - они пристально следят за модой, и скоро они будут сплошь *разноцветными*! :kiss:
№ 7) элемент, условно - *помогай_ленивопопый*, обычно один. Считает себя - САМЫМ ГЛАВНЫМ, поэтому работет только с показушками ! уверен, что они без него - скучают, и начинает ими командовать. И ведь не растолкуешь ему никак, что он лишь для того ставится, чтобы предотвратить приход *полярного_зверька*! :ohmy:
Давайте-ка я вам мелкую лекцию прочитаю, а уж по её итогам - самостоятельно и определяйтесь, ага ?
Итак, посуб-блочно ВСЯКИЙ *БП* состоит из нескольких суб-блоков, и ща мы увидим что делает каждый элемент внутри ЧЯ с гордой надписью "ПИТАЛОВО ВСЕЯ !!!"./ Нумерация - условная, т.к. всяк элемент может жить как *спереду*, так и *посерёдке*, да и *последышем*- тоже может жить !
№ 1) элемент, условно - *понижитель_меж_розеточный*, обычно один. Т.к. любой бп имеет с одой стороны розетку сети, а с второй стороны - розетку для твоего прибора.
№ 2) элемент, условно - *исправлятель_до_желательной_кривизны*, обычно их несколько, реже-один. Откуд а я знаю : какой степени смесь постоянки и переменки,да разных частот - нужна тебе ? :silly:
№ 3) элемент, условно- *подавитель_всяко_бячный*, обычно этих гавриков в ЛЮБОМ бп живет несколько...ИНОГДА довольно капризны, прям как - БЯКИ ! :blink:
№ 4) элемент, условно - *тупо_дурачный_заслонщик*, обычно их два-три. Они считает, что их научное название - чрезвычайно громко переврато, поэтому сами - ВСЕГДА молчат в свои кросвордики. :whistle:
№ 5) элемент, условно - *шаловливчик_ручко_прикладный*. Очень хорошо, кода его нет вааще !
Иногда его нет *на работе*, иногда он делает ваааще не то что задумано, но /ИЗРЕДКА !!!/ - без него никак не обойтись. Ещё реже - у него появляется *пара*. Ну а чуть погодя - им хочется слишком много места занять на девайсе ... :woohoo:
№ 6) элемент, условно - *показушка_одноцветная*, обычно их две, реже - одна. Но как всякие дамы - они пристально следят за модой, и скоро они будут сплошь *разноцветными*! :kiss:
№ 7) элемент, условно - *помогай_ленивопопый*, обычно один. Считает себя - САМЫМ ГЛАВНЫМ, поэтому работет только с показушками ! уверен, что они без него - скучают, и начинает ими командовать. И ведь не растолкуешь ему никак, что он лишь для того ставится, чтобы предотвратить приход *полярного_зверька*! :ohmy:
В любом случае - УдаЧ !
Последнее редактирование: 25 апр 2016 20:20 пользователем Рюх.
Пожалуйста Войти или Регистрация, чтобы присоединиться к беседе.
- Рюх
-
- Не в сети
Less
Больше
- Сообщений: 60
- Спасибо получено: 2
25 апр 2016 20:09 - 25 апр 2016 20:58 #35
от Рюх
В любом случае - УдаЧ !
Рюх ответил в теме Базовый блок питания "на 3 деталях"
З.Ы. как скинуть папку с картинками - ни *.rar ни *.7z - не проходят (((
В любом случае - УдаЧ !
Последнее редактирование: 25 апр 2016 20:58 пользователем Рюх. Причина: поытки воткнуть картинку ((
Пожалуйста Войти или Регистрация, чтобы присоединиться к беседе.
Модераторы: Doc