- Сообщений: 2505
- Спасибо получено: 78
"Чистая синусоида"
- Rrenovatio
-
Автор темы
- Не в сети
Less
Больше
07 янв 2011 13:07 #141
от Rrenovatio
Rrenovatio ответил в теме "Чистая синусоида"
теплоотвод - это если сильно греется транзистор...
а вот транс - это важно... так как только там могут быть сильные потери
если транс слабоват для нагрузки... поэтому и есть сильное падение напряжения и уход с частоты
на промышленном трансе напряжение падает всего на 5 вольт...
я снял показатель 230 вольт 0.5 ампер (на холостом) и при нагрузке в 60 ватт - 225 вольт 5,9 ампер! :think:
это всё добротность трансформатора, я думаю что он должен быть даже с запасом...
:violin:
для сравнения на моём 235 вольт 3 ампера (на холостом) и 210 вольт 6 ампер при 60 ваттной нагрузке...
падение 25 вольт вместо 5 ... это трансформатор... точно он... :!:
на выходе под нагрузкой что там и что там почти 6 ампер,... это нормально...
нагрузка лампа накаливания 60 ватт.
а вот транс - это важно... так как только там могут быть сильные потери
если транс слабоват для нагрузки... поэтому и есть сильное падение напряжения и уход с частоты
на промышленном трансе напряжение падает всего на 5 вольт...
я снял показатель 230 вольт 0.5 ампер (на холостом) и при нагрузке в 60 ватт - 225 вольт 5,9 ампер! :think:
это всё добротность трансформатора, я думаю что он должен быть даже с запасом...
:violin:
для сравнения на моём 235 вольт 3 ампера (на холостом) и 210 вольт 6 ампер при 60 ваттной нагрузке...
падение 25 вольт вместо 5 ... это трансформатор... точно он... :!:
на выходе под нагрузкой что там и что там почти 6 ампер,... это нормально...
нагрузка лампа накаливания 60 ватт.
Пожалуйста Войти или Регистрация, чтобы присоединиться к беседе.
- Rrenovatio
-
Автор темы
- Не в сети
Less
Больше
- Сообщений: 2505
- Спасибо получено: 78
07 янв 2011 19:36 #142
от Rrenovatio
Rrenovatio ответил в теме "Чистая синусоида"
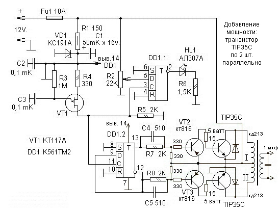
В чём то есть сходство с твоей!!! :think:
Вложения:
Пожалуйста Войти или Регистрация, чтобы присоединиться к беседе.
- Юрий
-
- Не в сети
Less
Больше
- Сообщений: 299
- Спасибо получено: 4
08 янв 2011 01:13 #143
от Юрий
Юрий ответил в теме "Чистая синусоида"
Ты знаешь, есть... но моя схема замороченнее. Попробую ее на днях на элементы разбить может понятнее станет
Пожалуйста Войти или Регистрация, чтобы присоединиться к беседе.
- Rrenovatio
-
Автор темы
- Не в сети
Less
Больше
- Сообщений: 2505
- Спасибо получено: 78
08 янв 2011 08:25 - 10 янв 2011 09:38 #144
от Rrenovatio
Rrenovatio ответил в теме "Чистая синусоида"
Продублировать...
да... никогда не мешает... наоборот исключает возможность ошибки!!!
мало ли что...
Успехов!
попробуй на него лампу 60 ватт нагрузить вместо бритвы...
как он себя поведёт??? :think:
и ещё, сними если нетрудно осциллограмму не с выхода генератора а с выхода 220 вольт!
вот там весь прикол... :shock:
да... никогда не мешает... наоборот исключает возможность ошибки!!!
мало ли что...
Успехов!
попробуй на него лампу 60 ватт нагрузить вместо бритвы...
как он себя поведёт??? :think:
и ещё, сними если нетрудно осциллограмму не с выхода генератора а с выхода 220 вольт!
вот там весь прикол... :shock:
Последнее редактирование: 10 янв 2011 09:38 пользователем Rrenovatio.
Пожалуйста Войти или Регистрация, чтобы присоединиться к беседе.
- Rrenovatio
-
Автор темы
- Не в сети
Less
Больше
- Сообщений: 2505
- Спасибо получено: 78
09 янв 2011 21:02 #145
от Rrenovatio
Rrenovatio ответил в теме "Чистая синусоида"
Устройство актуально
100 % рабочее...
100 % рабочее...
Вложения:
Пожалуйста Войти или Регистрация, чтобы присоединиться к беседе.
Модераторы: Doc