- Сообщений: 616
- Спасибо получено: 11
Нескучный двухтактный усилитель класса C
- Aleksanders
-
Автор темы
- Не в сети
Less
Больше
09 апр 2016 15:05 - 09 апр 2016 20:06 #1
от Aleksanders
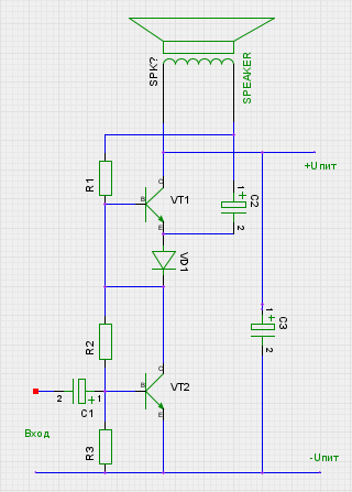
К сожалению, во времени канули номиналы резисторов и конденсаторов. Транзисторы - точно помню - были КТ315, диод наверно КД503 или типа его.
Разглядываем, размышляем, как работает, считаем количество обратных связей
Извините, очень коряво владею gEDA schematic editor, не очень умею всё красиво рисовать...
Aleksanders создал тему: Нескучный двухтактный усилитель класса C
К сожалению, во времени канули номиналы резисторов и конденсаторов. Транзисторы - точно помню - были КТ315, диод наверно КД503 или типа его.
Разглядываем, размышляем, как работает, считаем количество обратных связей
Извините, очень коряво владею gEDA schematic editor, не очень умею всё красиво рисовать...
Последнее редактирование: 09 апр 2016 20:06 пользователем Aleksanders. Причина: исправил в названии неверное указание класса усилителя
Спасибо сказали: Николай Петрович
Пожалуйста Войти или Регистрация, чтобы присоединиться к беседе.
- Николай Петрович
-
- Не в сети
Less
Больше
- Сообщений: 1116
- Спасибо получено: 46
09 апр 2016 17:25 #2
от Николай Петрович
Николай Петрович ответил в теме Нескучный двухтактный усилитель класса D
Вы допусуаете ту же ошиьку. Т1 закрыт по этому работать не будет.
Пожалуйста Войти или Регистрация, чтобы присоединиться к беседе.
- Aleksanders
-
Автор темы
- Не в сети
Less
Больше
- Сообщений: 616
- Спасибо получено: 11
09 апр 2016 18:50 #3
от Aleksanders
Aleksanders ответил в теме Нескучный двухтактный усилитель класса C
Ок, начинаем копаться не в том, что закрыто, а что нет, а в том, почему схема РАБОТАТЬ БУДЕТ! (разумеется, при грамотном подборе сопротивлений)
Итак, в параллельной теме www.radio-portal.ru/kunena/radiolyubitel...nturom.html?start=10 было заявлено, что:
Я ещё раз заявляю, что схема рабочая, более того, она не один год у меня работала с качестве усилителя сигнала в компьютере Орион-128, совместно с регулятором громкости и качество звука и его регулировки меня вполне удовлетворяло.
Итак, что же это за закрытый транзистор VT1 и почему ему не обязательно открываться.
Во-первых, я снова промахнулся буквой, и усилитель обозвал классом D, когда реально он C
Стал считать от A и забыл, что промежуточный класс назывался AB, а не B. Но здесь усилитель работает с отсечкой более 180*, так что это весьма так C.
Закрыт ли транзистор VT1? Да, половину полуволны он очень так даже закрыт! Это позволяет току из блока питания через динамик, ёмкость C2, диод, транзистор VT2, а так же через резисторы R2 и R3 протечь и зарядить C2. Это происходит где-то в отрицательной полуволне сигнала на выходе усилителя. Здесь и далее будем рассматривать левый вывод динамика "нулём", а правый - "выходом", так что отрицательная полуволна выходного сигнала будет располагаться относительно +Uпит в сторону -Uпит, а положительная - свыше +Uпит. В положительной полуволне напряжение на коллекторе VT2 увеличивается и через него течёт ток сопротивления R1. Диод закрывается, ток заряда C2 прекращается, а напряжение на базе VT1 всё продолжает и продолжает расти. Напряжение питания для транзистора VT1 не играет практически никакой роли, ведь он же питается от заряженного конденсатора C2. Ток разряда C2 протекает через динамик (в обратную сторону, формируя положительную полуволну выходного напряжения) и транзистор VT1, а так же через сопротивление R1. В момент этой полуволны напряжение на + C2 и на R1 больше напряжения питания. Если транзистор VT1 достигнет насыщения, на его эмиттере будет что-то типа +Uпит минус доли вольта, а на базе даже чуть более Uпит. Как так может быть? Как это допустит VT2? А он закрыт, в отключке
И это сможет продлиться до тех пор, пока на выходе не начнётся отрицательная полуволна, либо C2 не разрядится. Но мы же не хотим завала АЧХ, так что выбираем достаточную ёмкость C2, правильно? Когда приходит отрицательная полуволна выходного сигнала, напряжение на базе VT1 начинает быстро снижаться и транзистор закрывается. Потом открывается диод и появляется зарядный ток C2, о котором уже было написано раньше. Прямое падение напряжения на открытом диоде довольно небольшое, так что эмиттерный переход транзистора VT1 обратным напряжением не пробивает.
Про обратные связи писать, или уже и так понятно?
Итак, в параллельной теме www.radio-portal.ru/kunena/radiolyubitel...nturom.html?start=10 было заявлено, что:
Николай Петрович пишет: Вы допускаете ту же ошибку, Т1 закрыт, работать не будет. Может так? -
cxem.net/sound/amps/amp169.php
К сожалению, в нете, иногда, встречаются не рабочие схемы. Например эта.
amplif.ru/publ/usilitel_dlja_nachinajushhikh/1-1-0-102
Но и в 1й ссылке схкма 3 выполнена плохо. Пары транзисторов должны быть - КТ814 и КТ815, или КТ816 и КТ817.
Я ещё раз заявляю, что схема рабочая, более того, она не один год у меня работала с качестве усилителя сигнала в компьютере Орион-128, совместно с регулятором громкости и качество звука и его регулировки меня вполне удовлетворяло.
Итак, что же это за закрытый транзистор VT1 и почему ему не обязательно открываться.
Во-первых, я снова промахнулся буквой, и усилитель обозвал классом D, когда реально он C
Закрыт ли транзистор VT1? Да, половину полуволны он очень так даже закрыт! Это позволяет току из блока питания через динамик, ёмкость C2, диод, транзистор VT2, а так же через резисторы R2 и R3 протечь и зарядить C2. Это происходит где-то в отрицательной полуволне сигнала на выходе усилителя. Здесь и далее будем рассматривать левый вывод динамика "нулём", а правый - "выходом", так что отрицательная полуволна выходного сигнала будет располагаться относительно +Uпит в сторону -Uпит, а положительная - свыше +Uпит. В положительной полуволне напряжение на коллекторе VT2 увеличивается и через него течёт ток сопротивления R1. Диод закрывается, ток заряда C2 прекращается, а напряжение на базе VT1 всё продолжает и продолжает расти. Напряжение питания для транзистора VT1 не играет практически никакой роли, ведь он же питается от заряженного конденсатора C2. Ток разряда C2 протекает через динамик (в обратную сторону, формируя положительную полуволну выходного напряжения) и транзистор VT1, а так же через сопротивление R1. В момент этой полуволны напряжение на + C2 и на R1 больше напряжения питания. Если транзистор VT1 достигнет насыщения, на его эмиттере будет что-то типа +Uпит минус доли вольта, а на базе даже чуть более Uпит. Как так может быть? Как это допустит VT2? А он закрыт, в отключке
Про обратные связи писать, или уже и так понятно?
Пожалуйста Войти или Регистрация, чтобы присоединиться к беседе.
- Николай Петрович
-
- Не в сети
Less
Больше
- Сообщений: 1116
- Спасибо получено: 46
09 апр 2016 19:35 - 09 апр 2016 19:49 #4
от Николай Петрович
Николай Петрович ответил в теме Нескучный двухтактный усилитель класса C
Цитата- Ток разряда C2 протекает через динамик (в обратную сторону, формируя положительную полуволну выходного напряжения) и транзистор VT1, Конец цитаты.
Мечтать не вредно, но транзистор Т1 ЗАРКРЫТ!!!
Скучно с Вами... Ладно. Любой начинающий р.любитель знает, что если замкнуть базу и эмиттер транзистора, то он закроется. Ну а если в разрыв эмиттера вставить ещё и диод, то он закроется очень хорошо.
От того, что Вы кидаетесь умными фразами А,АВ, Функция, интеграл - это , кроме болтовни, ничего не даёт. И не важно как называется то или другое. Важно как оно будет работать.
Мечтать не вредно, но транзистор Т1 ЗАРКРЫТ!!!
Скучно с Вами... Ладно. Любой начинающий р.любитель знает, что если замкнуть базу и эмиттер транзистора, то он закроется. Ну а если в разрыв эмиттера вставить ещё и диод, то он закроется очень хорошо.
От того, что Вы кидаетесь умными фразами А,АВ, Функция, интеграл - это , кроме болтовни, ничего не даёт. И не важно как называется то или другое. Важно как оно будет работать.
Последнее редактирование: 09 апр 2016 19:49 пользователем Николай Петрович.
Пожалуйста Войти или Регистрация, чтобы присоединиться к беседе.
- Aleksanders
-
Автор темы
- Не в сети
Less
Больше
- Сообщений: 616
- Спасибо получено: 11
09 апр 2016 19:46 - 09 апр 2016 19:48 #5
от Aleksanders
Aleksanders ответил в теме Нескучный двухтактный усилитель класса C
Опять закрыт? Теперь почему? Потому что его эмиттер по схеме нарисован "выше" базы? Так я же упомянул, что они питаются разными источниками питания. База (относительно коллектора) питается блоком питания, эмиттер (относительно того же коллектора - схема же с ОК!) питается от C2. C2 заряжен, напряжение БЭ уменьшается, и, как только потечёт базовый ток, транзистор откроется. Но ток при этом потечёт не в диод, а на C2.
Последнее редактирование: 09 апр 2016 19:48 пользователем Aleksanders. Причина: очепятка
Пожалуйста Войти или Регистрация, чтобы присоединиться к беседе.
Модераторы: Doc