Генератор на лампе ГУ10А

Больше
27 янв 2015 21:13 - 27 янв 2015 21:14 #41 от Rrenovatio
Rrenovatio ответил в теме Генератор на лампе ГУ10А
ого!
:blink:



мне такая не надо!!!
даже - 10 - 25 кг максимум... эт я загнул!!! так в запас!
а вот до 5 кг. я думаю будет то что надо!
и схемку надо попроще, пусть лучше будит по времени дольше
но попроще и с номиналами...
:P
Вложения:
Последнее редактирование: 27 янв 2015 21:14 пользователем Rrenovatio.

Пожалуйста Войти или Регистрация, чтобы присоединиться к беседе.

Больше
27 янв 2015 21:18 #42 от Rrenovatio
Rrenovatio ответил в теме Генератор на лампе ГУ10А


так это всё же 10 кВт или 100 кВт
:silly:
Вложения:

Пожалуйста Войти или Регистрация, чтобы присоединиться к беседе.

Больше
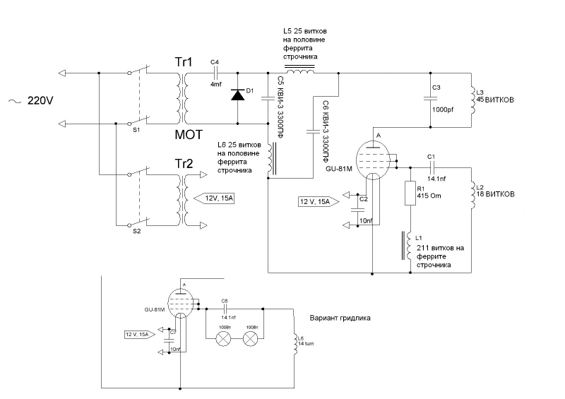
27 янв 2015 21:46 - 27 янв 2015 21:49 #43 от Rrenovatio
Rrenovatio ответил в теме Генератор на лампе ГУ10А
Подкорректировал схемку:
обязательно С1 - на 4 мкф. или можно поменьше?
или нужен ли он там вобще?
и диод по мощности до 1 А или выше нужно?



и нашёл ещё:



кто что думает?
ребят только по схемке пожалуйста! а не то кто или что может! :silly:
Последнее редактирование: 27 янв 2015 21:49 пользователем Rrenovatio.

Пожалуйста Войти или Регистрация, чтобы присоединиться к беседе.

Больше
27 янв 2015 21:53 #44 от Николай Петрович
Николай Петрович ответил в теме Генератор на лампе ГУ10А
Rrenovatio, ну зачем Вам всё это? Бабы отворачиваться будут... Потом рак... Ради чего такая судьба сама себе уготована?!!!!!

Пожалуйста Войти или Регистрация, чтобы присоединиться к беседе.

Больше
27 янв 2015 21:58 #45 от Rrenovatio
Rrenovatio ответил в теме Генератор на лампе ГУ10А
Петрович я ж попросил: ребят только по схемке пожалуйста! а не то кто или что может!
:)

Пожалуйста Войти или Регистрация, чтобы присоединиться к беседе.

Модераторы: Doc
Вся информация, предоставленная на данном ресурсе разрешена к ознакомлению детям школьного возраста. Все практическое использование может быть связана с повышенной электрической опасностью и разрешено детям только под присмотром взрослых.