- Сообщений: 13
- Спасибо получено: 0
LP2950-3.0 с увеличением тока в нагрузке
- Сергей
-
Автор темы
- Не в сети
Less
Больше
30 апр 2015 21:34 #6
от Сергей
Уваж. Doc, спасибо. Вы получили номинал резистора путём расчёта? Большее сопротивление не получается?
Сергей ответил в теме LP2950-3.0 с увеличением тока в нагрузке
Doc пишет: можно вот так
резистор 0.1 Ом
Уваж. Doc, спасибо. Вы получили номинал резистора путём расчёта? Большее сопротивление не получается?
Пожалуйста Войти или Регистрация, чтобы присоединиться к беседе.
- Doc
-
- Не в сети
01 мая 2015 01:17 #7
от Doc
Малое знание опасно, впрочем, как и большое....
Doc ответил в теме LP2950-3.0 с увеличением тока в нагрузке
нет - только опытным путем
сопротивление влияет на соотношение токов (какая часть пойдет через стабилизатор а какая через транзистор)
но по моему в вашем случаи стоит просто взять стабилизатор по мощнее
сопротивление влияет на соотношение токов (какая часть пойдет через стабилизатор а какая через транзистор)
но по моему в вашем случаи стоит просто взять стабилизатор по мощнее
Малое знание опасно, впрочем, как и большое....
Пожалуйста Войти или Регистрация, чтобы присоединиться к беседе.
- Николай Петрович
-
- Не в сети
Less
Больше
- Сообщений: 1116
- Спасибо получено: 46
01 мая 2015 08:28 - 01 мая 2015 08:50 #8
от Николай Петрович
Николай Петрович ответил в теме LP2950-3.0 с увеличением тока в нагрузке
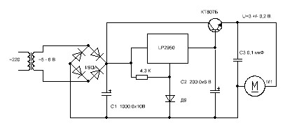
По схеме, что предоставил Дос. Резистор не обязателен, т.к. через микросхему стабилизатора будет теч только ток базы КТ807Б. ). 0.1 А вполне достаточно для раскачки транзистора. Ну, Вы понимаете, что там нужен ещё трансформатор, выпрямительный мост, кондёры. И выходное напряжение с эмиттера транзистора будет несколько менее 3х В. примерно 2,5 В.
Последнее редактирование: 01 мая 2015 08:50 пользователем Николай Петрович.
Пожалуйста Войти или Регистрация, чтобы присоединиться к беседе.
- Doc
-
- Не в сети
01 мая 2015 09:54 #9
от Doc
Малое знание опасно, впрочем, как и большое....
Doc ответил в теме LP2950-3.0 с увеличением тока в нагрузке
можно не ставить
а ещё можно заменить диодом шотки
а ещё можно заменить диодом шотки
Малое знание опасно, впрочем, как и большое....
Спасибо сказали: Сергей
Пожалуйста Войти или Регистрация, чтобы присоединиться к беседе.
- Николай Петрович
-
- Не в сети
Less
Больше
- Сообщений: 1116
- Спасибо получено: 46
01 мая 2015 15:53 - 01 мая 2015 16:15 #10
от Николай Петрович
Николай Петрович ответил в теме LP2950-3.0 с увеличением тока в нагрузке
Вложения:
Последнее редактирование: 01 мая 2015 16:15 пользователем Николай Петрович.
Спасибо сказали: Сергей
Пожалуйста Войти или Регистрация, чтобы присоединиться к беседе.
Модераторы: Doc