- Сообщений: 164
- Спасибо получено: 2
Индукционная печь - рабчая-ли схема?
- Алексей
-
Автор темы
- Не в сети
Less
Больше
01 апр 2012 22:42 - 01 апр 2012 23:04 #46
от Алексей
Алексей ответил в теме Индукционная печь - рабчая-ли схема?
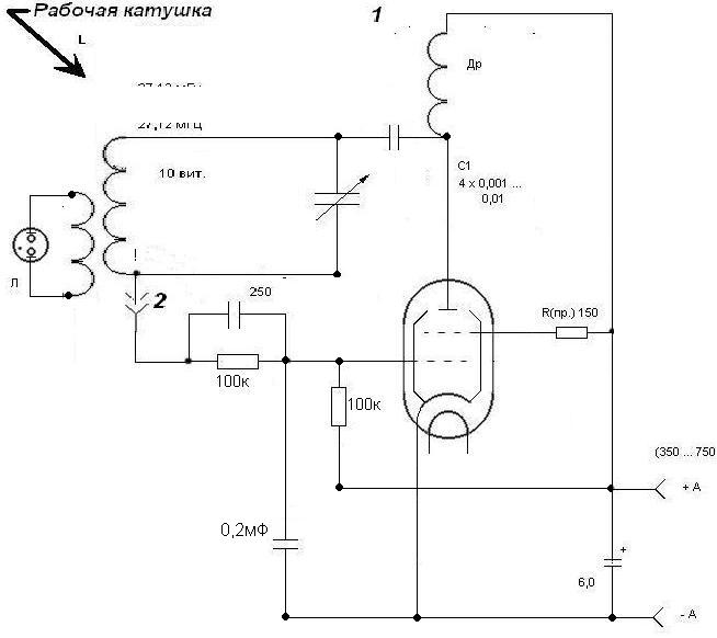
Не, там что-то не то нарисовано - провод №2 сидит на минусе - тогда как команда "открыться-закрыться" придёт?
Попробовал вот так:
Это без всяких соображений - просто научный тык - Неонка засветилась обалденно и болт внутри катушки немного разогрелся. Только вот 150 Ом сразу догорела. Но всё равно это маленькая победа :woohoo: !
Попробовал вот так:
Это без всяких соображений - просто научный тык - Неонка засветилась обалденно и болт внутри катушки немного разогрелся. Только вот 150 Ом сразу догорела. Но всё равно это маленькая победа :woohoo: !
Вложения:
Последнее редактирование: 01 апр 2012 23:04 пользователем Алексей.
Пожалуйста Войти или Регистрация, чтобы присоединиться к беседе.
- ИЛЬЯ
-
- Не в сети
Less
Больше
- Сообщений: 516
- Спасибо получено: 11
02 апр 2012 06:17 #47
от ИЛЬЯ
Корпус переменника на шасси надо посадить, то-биш на землю. Когда все в воздухе висит возникают всякие неучтенные, паразитные связи. Предсказать их действие практически не возможно. Из-за этого результат не предсказуем.
ИЛЬЯ ответил в теме Re: Индукционная печь - рабчая-ли схема?
у тебя на управляющей сетка плюс, относительно катода получается. Не правильно, не в токам режима лампа должна работать.Zistor пишет: Не, там что-то не то нарисовано - провод №2 сидит на минусе - тогда как команда "открыться-закрыться" придёт?
Попробовал вот так:
Это без всяких соображений - просто научный тык - Неонка засветилась обалденно и болт внутри катушки немного разогрелся. Только вот 150 Ом сразу догорела. Но всё равно это маленькая победа :woohoo: !
Корпус переменника на шасси надо посадить, то-биш на землю. Когда все в воздухе висит возникают всякие неучтенные, паразитные связи. Предсказать их действие практически не возможно. Из-за этого результат не предсказуем.
Пожалуйста Войти или Регистрация, чтобы присоединиться к беседе.
- Алексей
-
Автор темы
- Не в сети
Less
Больше
- Сообщений: 164
- Спасибо получено: 2
02 апр 2012 11:41 - 02 апр 2012 11:56 #48
от Алексей
Алексей ответил в теме Индукционная печь - рабчая-ли схема?
Переменник вначале большой металлический был подключён, затем перекинул провода на керамический - его видно на последнем фото - больше мощности стало в последнем случае.
Непонимаю как сможет работать с корпусом соединённым на шасси - шасси массивное у меня, изолированное от всех проводников. Я даже вал переменника изолировал от пластин использовав стеклоткань с эбоксидкой - получился переменник с полностью изолированным корпусом, ток снимается припаянным к подвижным модулям гибким проводом. Этим я хотел уменьшить излучение помех и потерю мощности.
Ведь если (как было в начале) ряд подвижных пластин контачит с корпусом, а корпус контачит с шасси, то шасси надо соединять с полюсом источника питания?
Если шасси соединить к отрицательному, то управляющая сетка соединится с катодом через связку 250пФ_3М - Такого нет в схеме.
Наверное на самом деле второй конец контура должен сидеть на минусе - ошибка в чертеже схемы. Только вот откуда брать тогда управление сеткой? -Может с середины катушки?
Непонимаю как сможет работать с корпусом соединённым на шасси - шасси массивное у меня, изолированное от всех проводников. Я даже вал переменника изолировал от пластин использовав стеклоткань с эбоксидкой - получился переменник с полностью изолированным корпусом, ток снимается припаянным к подвижным модулям гибким проводом. Этим я хотел уменьшить излучение помех и потерю мощности.
Ведь если (как было в начале) ряд подвижных пластин контачит с корпусом, а корпус контачит с шасси, то шасси надо соединять с полюсом источника питания?
Если шасси соединить к отрицательному, то управляющая сетка соединится с катодом через связку 250пФ_3М - Такого нет в схеме.
Наверное на самом деле второй конец контура должен сидеть на минусе - ошибка в чертеже схемы. Только вот откуда брать тогда управление сеткой? -Может с середины катушки?
Последнее редактирование: 02 апр 2012 11:56 пользователем Алексей.
Пожалуйста Войти или Регистрация, чтобы присоединиться к беседе.
- Rrenovatio
-
- Не в сети
Less
Больше
- Сообщений: 2505
- Спасибо получено: 78
02 апр 2012 11:54 #49
от Rrenovatio
Rrenovatio ответил в теме Индукционная печь - рабчая-ли схема?
Zistor дружище, не привязывайся к нарисованной схеме!
пробуй разными методами, где то ж должна быть истина!
иногда внесением маленькой незначительно упущенной поправке можно опрокинуть весь мир! :blink:
пробуй разными методами, где то ж должна быть истина!
иногда внесением маленькой незначительно упущенной поправке можно опрокинуть весь мир! :blink:
Пожалуйста Войти или Регистрация, чтобы присоединиться к беседе.
- Rrenovatio
-
- Не в сети
Less
Больше
- Сообщений: 2505
- Спасибо получено: 78
02 апр 2012 11:58 - 02 апр 2012 12:00 #50
от Rrenovatio
Rrenovatio ответил в теме Индукционная печь - рабчая-ли схема?
я бы например, катушку толстенным проводом намотал (шиной, а ещё лучше медной трубкой, по ней потом для охлаждения можно воду пустить, как на самогонном аппарате!) :dry:
попробуй ещё с методом кирогаза!!! а потом умножишь на 4!
должно получиться...
попробуй ещё с методом кирогаза!!! а потом умножишь на 4!
должно получиться...
Последнее редактирование: 02 апр 2012 12:00 пользователем Rrenovatio.
Пожалуйста Войти или Регистрация, чтобы присоединиться к беседе.
Модераторы: Doc